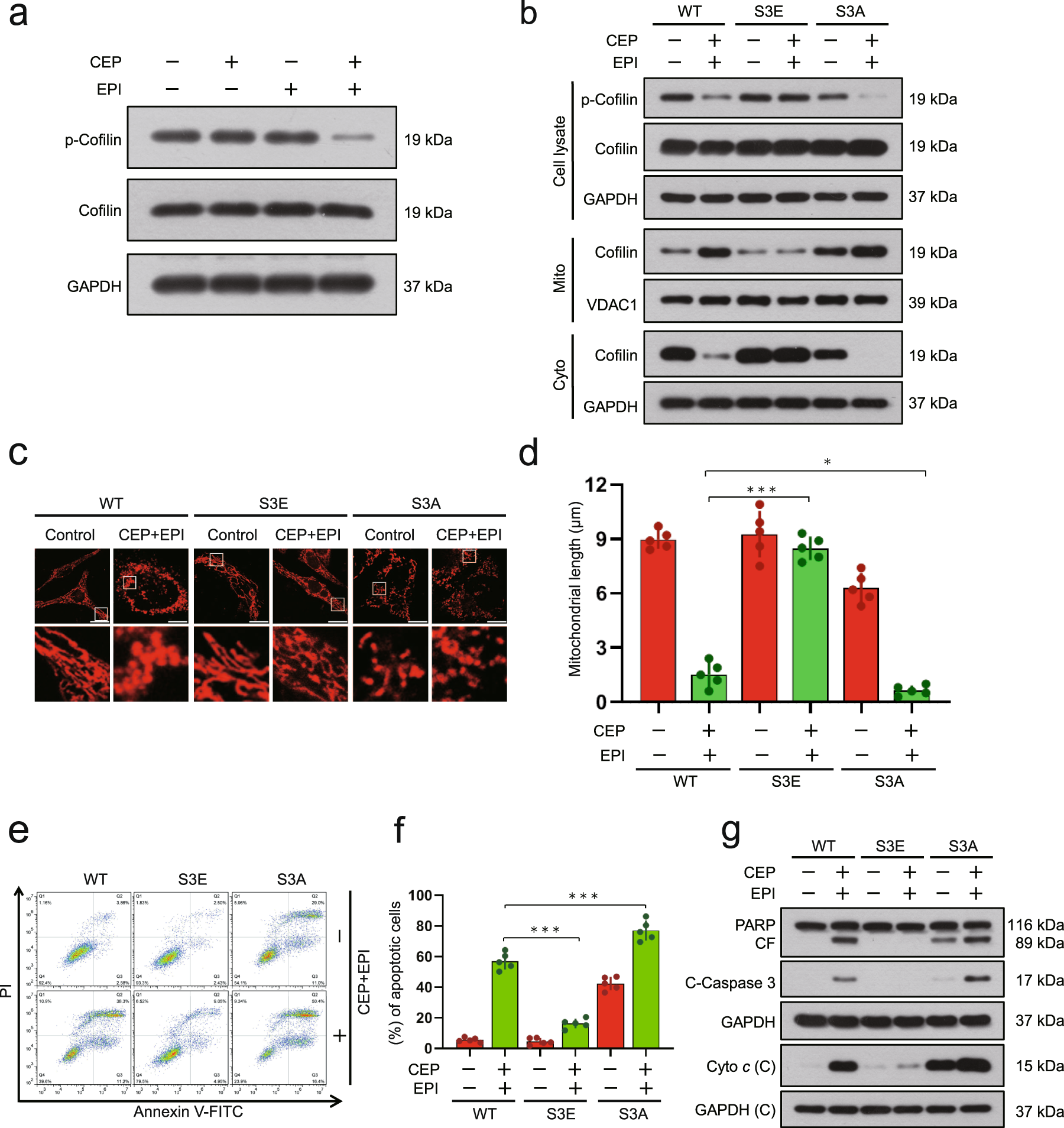
Fig. 6: Dephosphorylation of cofilin contributes to combination-mediated mitochondrial fission and apoptosis.

a MDA-MB-231 cells were treated without or with cepharanthine or epirubicin alone or combination of cepharanthine/epirubicin for 48 h, after which Western blot was employed to determine the levels of phospho-cofilin (p-Cofilin) and cofilin. For (b–g), MDA-MB-231 cells stably expressing Cofilin-WT or Cofilin-S3E or Cofilin-S3A were treated without or with combination of cepharanthine/epirubicin. b Whole cell lysates (Cell lysate), cytosolic (Cyto) and mitochondrial (Mito) fractions were prepared and subjected to Western blot by using antibody against cofilin and phospho-cofilin. c Mitochondrial morphology was determined by MitoTracker Red CMXRos staining and confocal microscopy. Scale bars, 10 μm. d Mitochondrial length was measured with ImageJ software. 50 cells of 5 independent experiments. e, f Apoptosis was determined by Annexin V-FITC/PI staining and flow cytometry. g Western blot was performed to detect the expression of C-PARP, C-caspase 3 and cytochrome c. Data represented as mean ± SD (n = 5, *P < 0.05, ***P < 0.001, Student’s two-tailed unpaired t-tests).