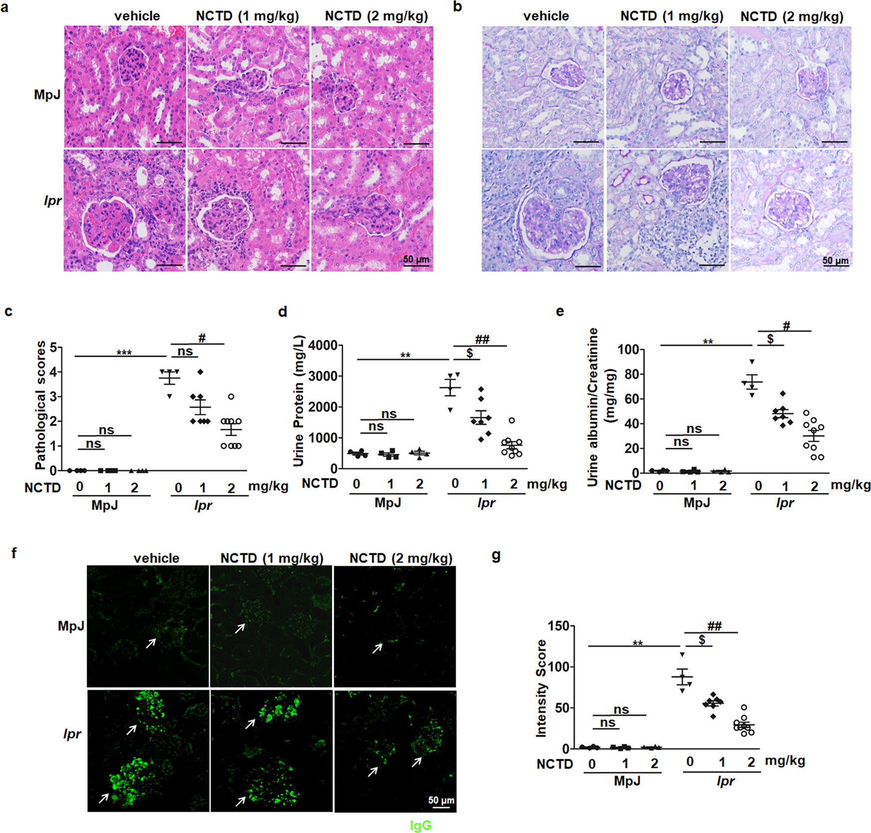
Fig. 2: NCTD administration attenuated renal damage in MRL/lpr mice.

a, b Representative images of H&E and PAS staining from kidneys of 20-week-old MRL/MpJ and MRL/lpr mice treated with vehicle control or NCTD. Scale bar = 50 µm, n = 4 (MRL/MpJ group and MRL/lpr treated with vehicle control group), 7 (MRL/lpr treated with 1 mg/kg NCTD), or 9 (MRL/lpr treated with 2 mg/kg NCTD) (The same below). c Histologic damage of kidneys was evaluated with pathological scores. The score of each mouse was calculated from the total scores of observed five glomeruli. n = 4, 7, or 9 mice/group. ***P < 0.001, MRL/lpr + vehicle vs. MRL/MpJ + vehicle; #P < 0.05, MRL/lpr + NCTD (2 mg/kg) vs. MRL/lpr + vehicle. d Decreased urine protein level was found in NCTD-treated MRL/lpr mice. n = 4, 7, or 9 mice/group. **P < 0.01, MRL/lpr + vehicle vs. MRL/MpJ + vehicle; $P< 0.05, MRL/lpr + NCTD (1 mg/kg) vs. MRL/lpr + vehicle; ##P < 0.01, MRL/lpr + NCTD (2 mg/kg) vs. MRL/lpr + vehicle. e Albumin and creatinine in urine were analyzed and the ratio of albumin to creatinine was decreased by NCTD treatment in MRL/lpr mice. n = 4, 7, or 9 mice/group. **P < 0.01, MRL/lpr + vehicle vs. MRL/MpJ + vehicle; $P < 0.05, MRL/lpr + NCTD (1 mg/kg) vs. MRL/lpr + vehicle; #P < 0.05, MRL/lpr + NCTD (2 mg/kg) vs. MRL/lpr + vehicle. f IgG deposition in the glomeruli was revealed by immunofluorescence staining of IgG (green). White arrows indicate glomeruli. Representative images were shown. Scale bar = 50 µm, n = 4, 7, or 9 mice/group. g The mean fluorescence intensity of IgG accumulation was assessed by ImageJ. n = 4, 7, or 9 mice/group. **P < 0.01, MRL/lpr + vehicle vs. MRL/MpJ + vehicle; $P < 0.05, MRL/lpr + NCTD (1 mg/kg) vs. MRL/lpr + vehicle; ##P < 0.01, MRL/lpr + NCTD (2 mg/kg) vs. MRL/lpr + vehicle.