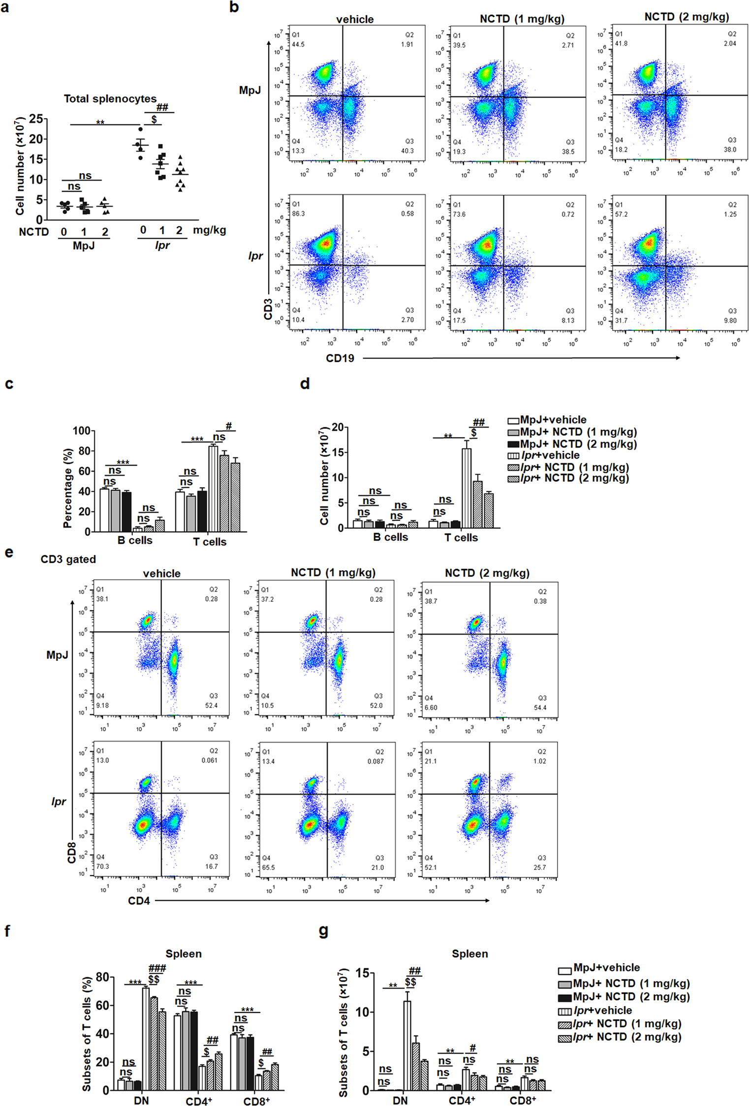
Fig. 3: Reduced lymphoproliferation and T cell accumulation after NCTD administration.

a Decreased splenocyte number was found in MRL/lpr mice treated with NCTD. n = 4, 7, or 9 mice/group. **P < 0.01, MRL/lpr + vehicle vs. MRL/MpJ + vehicle; $P < 0.05, MRL/lpr + NCTD (1 mg/kg) vs. MRL/lpr + vehicle; ##P < 0.01, MRL/lpr + NCTD (2 mg/kg) vs. MRL/lpr + vehicle. b Percentage of T cells and B cells from spleens of MRL/lpr and MRL/MpJ mice was analyzed via flow cytometry. n = 3 (MRL/MpJ group) or 4 (MRL/lpr group). c, d Statistical results of the percentage and number of B cells and T cells. n = 3 (MRL/MpJ group) or 4 (MRL/lpr group). **P < 0.01, ***P < 0.001, MRL/lpr + vehicle vs. MRL/MpJ + vehicle; $P < 0.05, MRL/lpr + NCTD (1 mg/kg) vs. MRL/lpr + vehicle; #P < 0.05, ##P < 0.01, MRL/lpr + NCTD (2 mg/kg) vs. MRL/lpr + vehicle. e–g Flow cytometric analysis of CD3 gated cells to identify T cell subsets including DN (CD4−CD8−), CD4+ and CD8+ cells from spleens in 20-week-old MRL/MpJ and MRL/lpr mice treated with vehicle control or NCTD. Then the percentage and total number of T cell subsets were quantified according to the results of flow cytometry. n = 3 (MRL/MpJ group) or 4 (MRL/lpr group). **P < 0.01, ***P < 0.001, MRL/lpr + vehicle vs. MRL/MpJ + vehicle; $P < 0.05, $$P < 0.01, MRL/lpr + NCTD (1 mg/kg) vs. MRL/lpr + vehicle; #P < 0.05, ##P < 0.01, ###P < 0.001, MRL/lpr + NCTD (2 mg/kg) vs. MRL/lpr + vehicle.