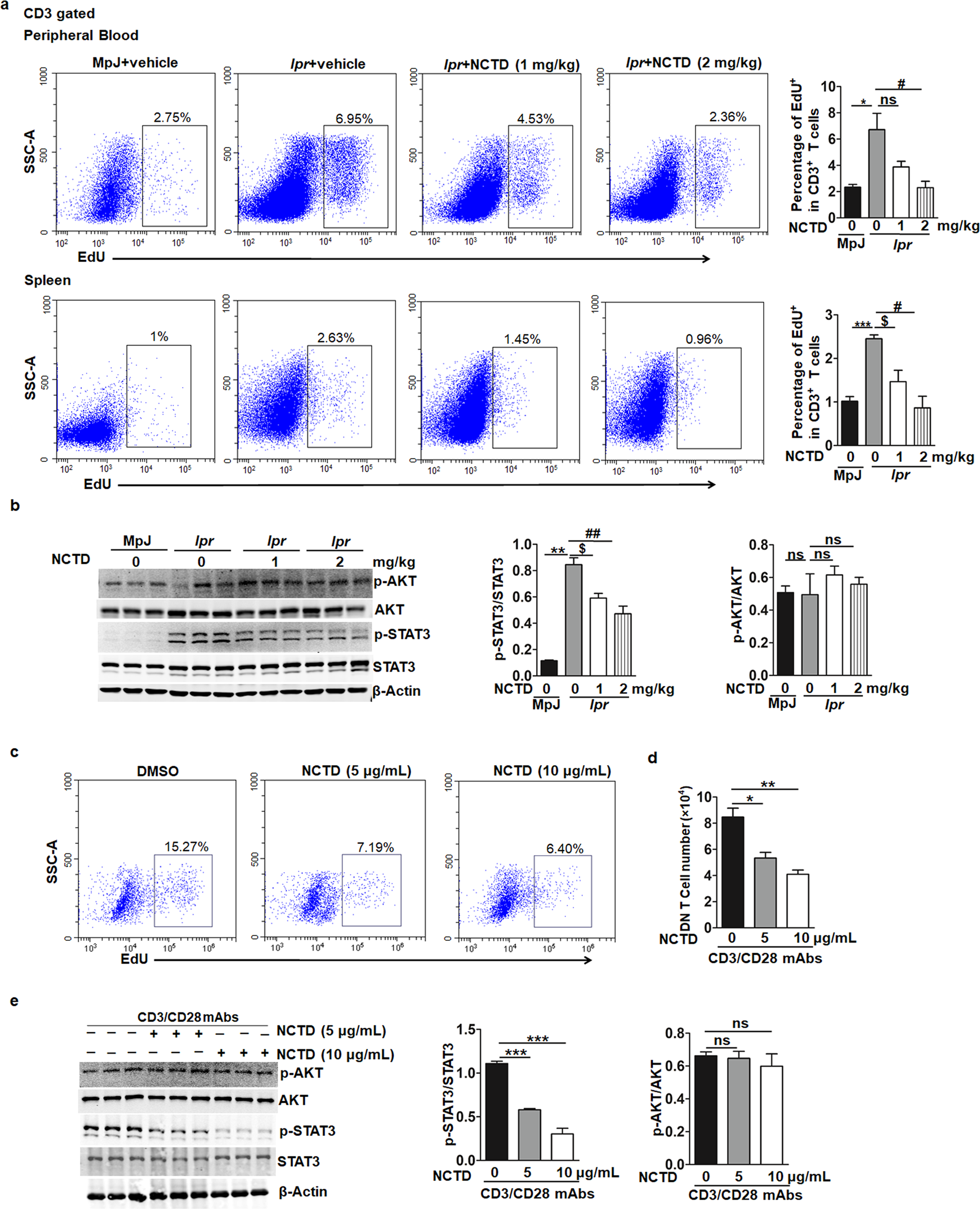
Fig. 4: NCTD treatment blocked DN T cell proliferation by inhibiting STAT3 activation.

a Flow cytometric analysis of CD3 gated cells to identify T cell proliferation of peripheral blood and spleen. n = 3 mice/group. *P < 0.05, ***P < 0.001, MRL/lpr + vehicle vs. MRL/MpJ + vehicle; $P < 0.05, MRL/lpr + NCTD (1 mg/kg) vs. MRL/lpr + vehicle; #P < 0.05, MRL/lpr + NCTD (2 mg/kg) vs. MRL/lpr + vehicle. b Western blot assay and densitometry analysis indicating the phosphorylation of STAT3 (Y705) was blocked while the activation of AKT remained unchanged in DN T cells isolated from the spleens of NCTD-treated MRL/lpr mice. β-Actin was used as loading control. Data were representative of three independent experiments. **P < 0.01, MRL/lpr + vehicle vs. MRL/MpJ + vehicle, $P < 0.05, MRL/lpr + NCTD (1 mg/kg) vs. MRL/lpr + vehicle; ##P < 0.01, MRL/lpr + NCTD (2 mg/kg) vs. MRL/lpr + vehicle. c, d DN T cells purified from spleens of MRL/lpr mice were cultured (1 × 105 cells/well) in 96-well plates for 54 h in the presence of vehicle control or NCTD (5 or 10 μg/mL) as well as incubated with anti-CD3, anti-CD28 antibodies and IL-2. Then DN T cell proliferation in vitro was detected via flow cytometry and cell number was counted. n = 3 /group. *P < 0.05, NCTD (5 μg/mL) vs. DMSO; **P < 0.01, NCTD (10 μg/mL) vs. DMSO. e DN T cells purified from spleens of MRL/lpr mice were cultured (1 × 105 cells/well) in 96-well plates for 54 h in the presence of control or NCTD (5 or 10 μg/mL) as well as incubated with anti-CD3, anti-CD28 antibodies and IL-2. Cells were then obtained and immunoblotted with anti-p-AKT, anti-AKT, anti-p-STAT3, and anti-STAT3 antibodies. Results showed that NCTD suppressed STAT3 activation and had no influence on AKT activation in DN T cells. β-Actin was used as loading control. Data were representative of three independent experiments. ***P < 0.001, NCTD (5 or 10 μg/mL) vs. DMSO.