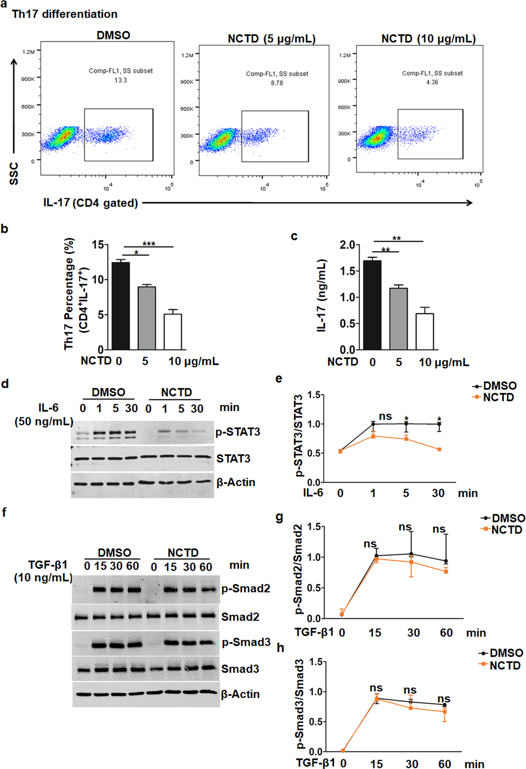
Fig. 7: NCTD inhibited IL-6-STAT3-dependent Th17 differentiation in vitro.

a, b Naïve CD4+ T cells from MRL/lpr mice were collected and treated with or without NCTD, then polarized into Th17 cells for 4 days. Representative flow cytometry plots (a) and statistical data (b) displayed an observably decreased Th17 cell (CD4+ IL-17+) percentage by NCTD treatment. *P < 0.05, NCTD (5 μg/mL) vs. DMSO; ***P < 0.001, NCTD (10 μg/mL) vs. DMSO. c The culture supernatants were collected and IL-17 level was monitored via ELISA. **P < 0.01, NCTD (5 or 10 μg/mL) vs. DMSO. d, e Western blot assay and densitometry analysis indicating NCTD blocked the phosphorylation of STAT3 (Y705) upon IL-6 stimulation in T cells. β-Actin was used as loading control. Data were representative of three independent experiments. *P < 0.05, NCTD vs. DMSO. f–h Western blot assay and densitometry analysis indicated NCTD had no effect on the phosphorylation of Smad2/3 upon TGF-β1 stimulation in T cells. β-Actin was used as loading control. Data were representative of three independent experiments.