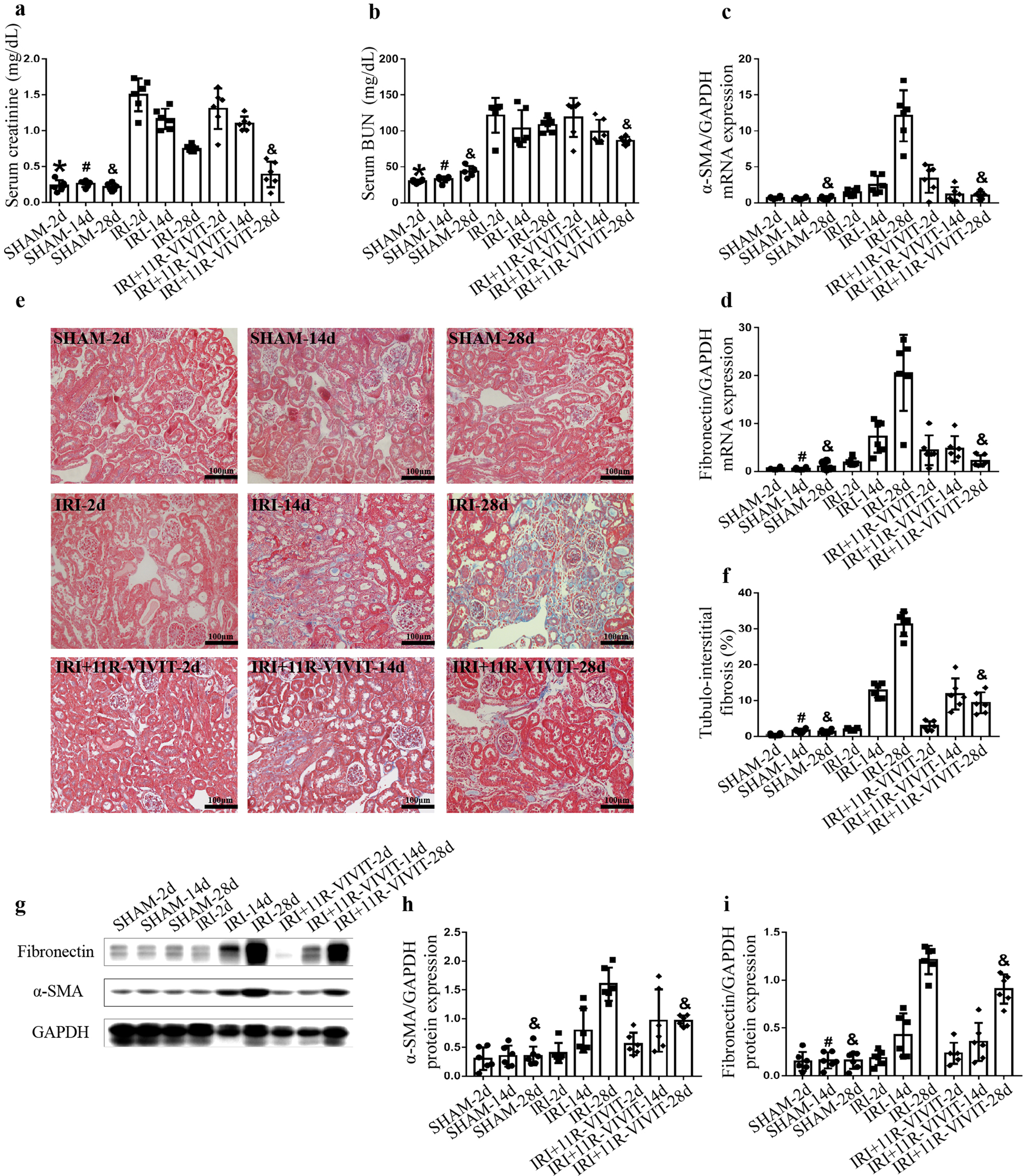
Fig. 5: 11R-VIVIT attenuates tubulointerstitial fibrosis in an animal model of AKI-to-CKD progression.

a Scr and (b) serum BUN levels were determined in the sham-operated, IRI and IRI + 11R-VIVIT treatment groups on the 2nd, 14th and 28th day. c–d α-SMA and fibronectin mRNA expression was measured in each group by RT-qPCR on the 2nd, 14th and 28th day. e Masson staining showed renal histopathological fibrosis in each group on the 2nd, 14th and 28th day. Scale bars = 100 μm. f Quantification of tubulointerstitial fibrosis. g Protein expression of α-SMA and fibronectin in each group on the 2nd, 14th and 28th day. h–i The quantitative results of α-SMA and fibronectin were normalized to GAPDH. *P < 0.05 vs. IRI-2d, #P < 0.05 vs. IRI-14d, &P < 0.05 vs. IRI-28d. AKI acute kidney injury, CKD chronic kidney disease, Scr serum creatinine, BUN blood urea nitrogen, IRI ischemia-reperfusion injury, RT-qPCR reverse transcription-quantitative polymerase chain reaction.