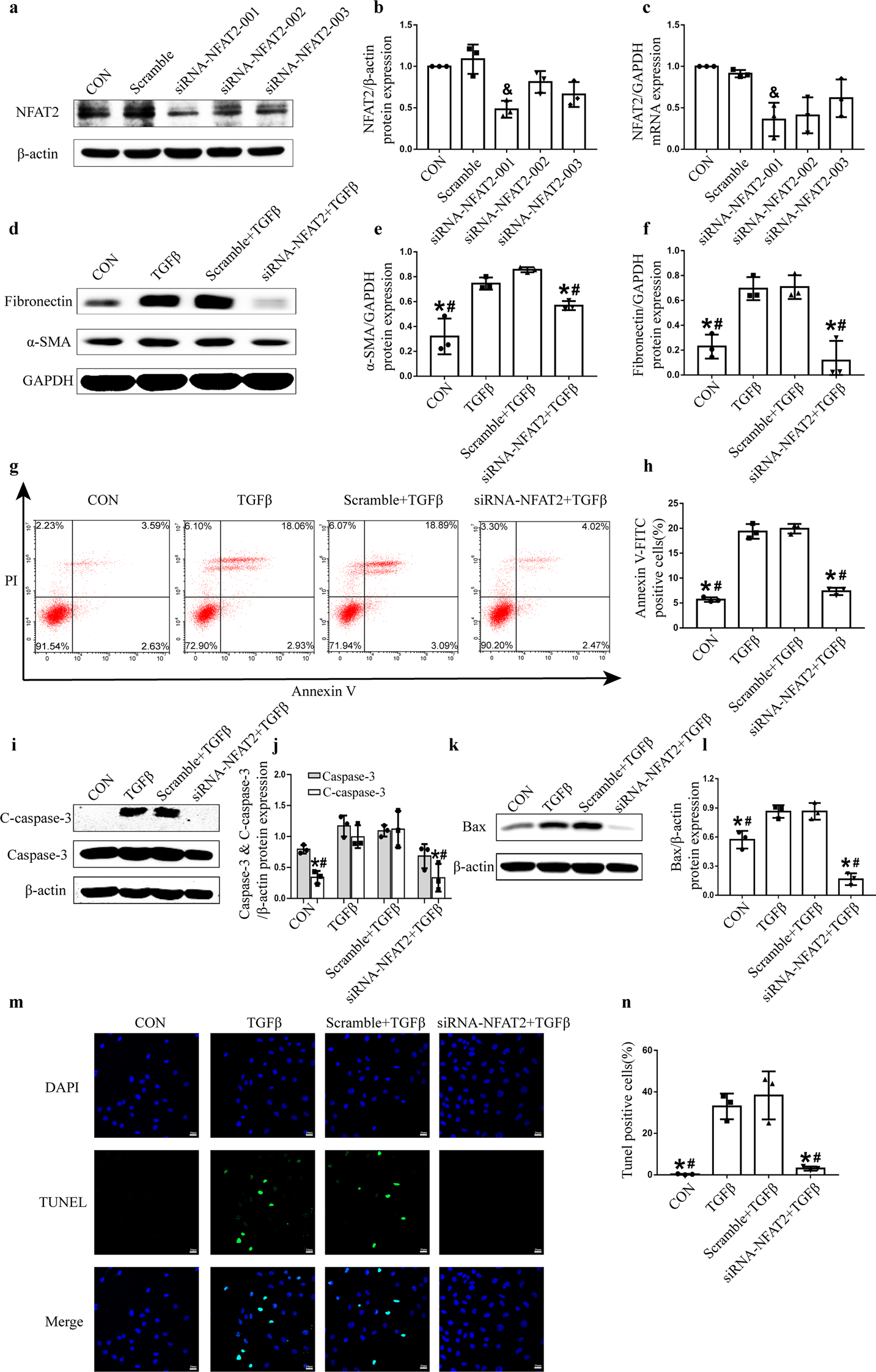
Fig. 7: NFAT2-targeted siRNA attenuates RTEC apoptosis in vitro following TGFβ stimulation.

HK-2 cells in the TGFβ group were stimulated with 5 ng/mL TGFβ for 72 h. The scramble+TGFβ and siRNA-NFAT2 + TGFβ groups were transfected with 5 nM scramble or siRNA-NFAT2 respectively, prior to TGFβ stimulation. a–c NFAT2-targeted siRNA significantly reduced the mRNA and protein levels of NFAT2. Three sequences of the NFAT2-targeted siRNA were used in the present study, and sequence 001 induced significant reductions in the protein and mRNA levels of NFAT2. d The protein expression of α-SMA and fibronectin in HK-2 cells. e–f The quantitative results of α-SMA and fibronectin were normalized to GAPDH. g Apoptosis was examined by flow cytometry. h Quantification of RTEC apoptosis by flow cytometry. i Western blot analysis of the expression of caspase-3 and C‑caspase-3 in HK-2 cells. j The quantitative results of caspase-3 and C‑caspase-3 were normalized to β-actin. k Western blot analysis of the expression of Bax in HK-2 cells. l The quantitative results of Bax were normalized to β-actin. m TUNEL staining of HK-2 cells in the CON, TGFβ, Scramble+TGFβ and siRNA-NFAT2 + TGFβ group. n Quantification of TUNEL‑positive RTECs. Scale bars = 20 μm. &P < 0.05 vs. CON and scramble, *P < 0.05 vs. TGFβ, #P < 0.05 vs. scramble+ TGFβ. NFAT2 nuclear factor of activated T cells 2, RTECs renal tubular epithelial cells, TGFβ transforming growth factor beta, CON control, C‑caspase‑3 cleaved caspase‑3.