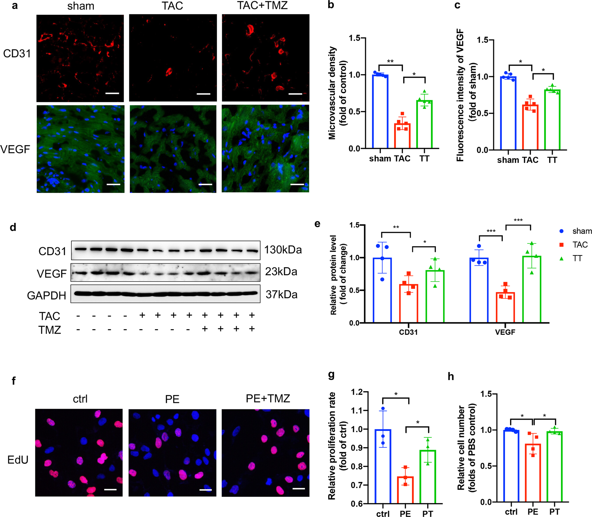
Fig. 1: TMZ alleviated angiogenesis dysfunction in pressure overload-induced cardiac hypertrophy mice.

a Immunohistochemical staining of CD31 and VEGF was presented from left ventricular myocardium. Scale bar = 50 μm. b, c Quantification analysis of (a), n = 5. d Western blotting of CD31 and VEGF, GAPDH was used as a loading control, n = 3. e Quantification analysis of (d). f Representative EdU staining images of HUVECs. Scale bar = 20 μm. g Quantification analysis of (f). h CCK8 assay of HUVECs in indicated groups. Sham sham operation group, TAC TAC group, TT TAC + TMZ group, mice subjected to TAC surgery and treated with TMZ, TTHi TAC + TMZ + HSFi group, TAC mice were treated with HSF1 inhibitor (KRIBB11) and TMZ, Ctrl, PBS group, PE Norepinephrine group, PT PE + TMZ group, cells treated with PE and then treated with TMZ, PTHi PE + TMZ + HSFi group, cells were treated with HSF1 inhibitor (KRIBB11), TMZ and PE. Data were analyzed by two-way ANOVA analysis using GraphPad Prism 8 software (*P < 0.05, **P < 0.01; ***P < 0.01; ****P < 0.0001 vs. indicated group).