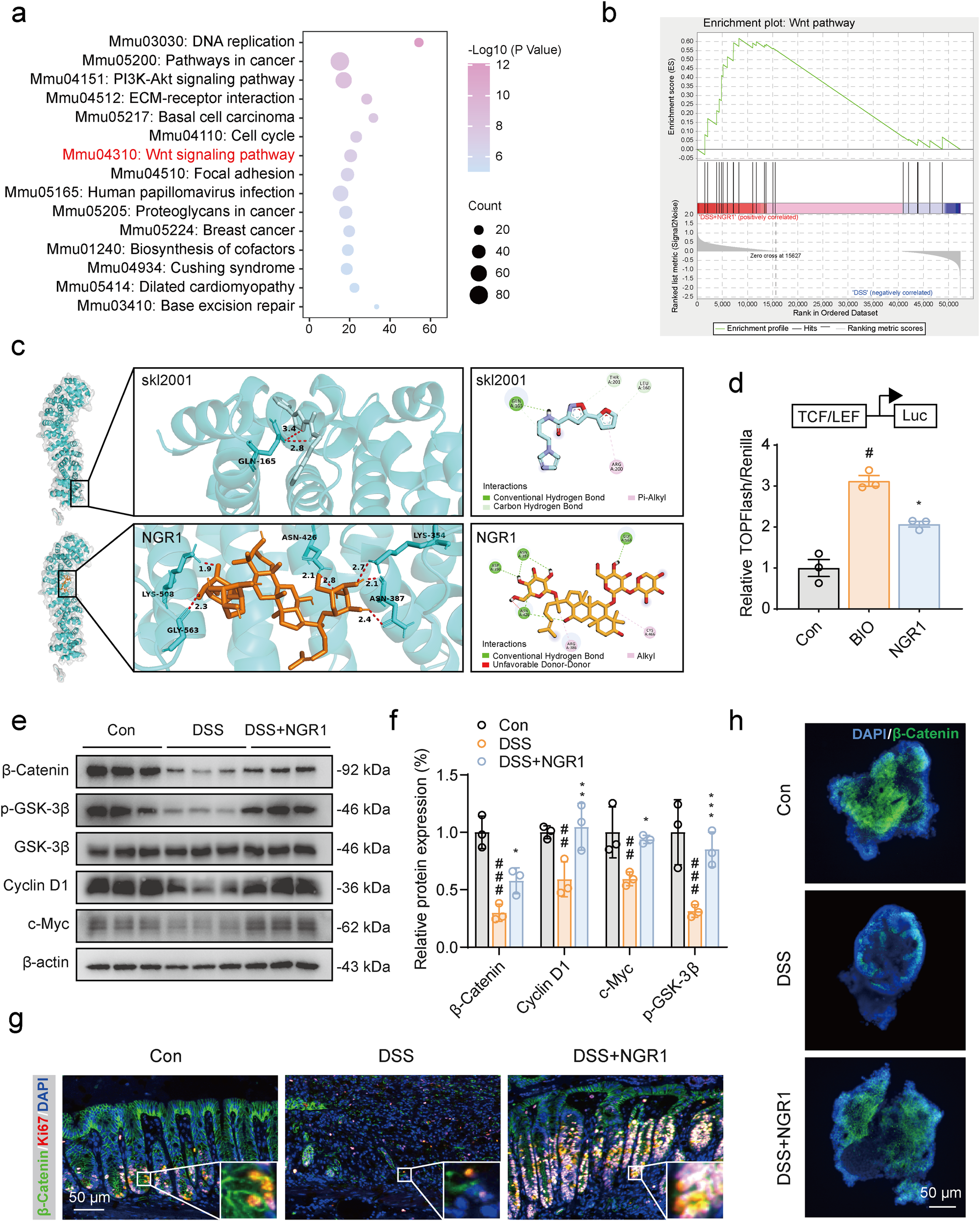
Fig. 5: NGR1 activates the Wnt/β-Catenin signaling in colitis mice.

a The KEGG pathway enrichment analysis of differential genes after NGR1 treatment. b GSEA analysis of Wnt signaling pathway-associated genes in DSS + NGR1 group and DSS group mice. Normalized enrichment score (NES) and false discovery rates (FDR) are indicated. c Molecular docking of skl2001/NGR1 and β-Catenin proteins and their binding sites. d Transcriptional activity of TOPFlash was determined using luciferase reporter assay. e, f Representative protein expression levels of β-Catenin, p-GSK-3β, Cyclin D1, c-Myc and β-actin. Each bar represents the mean ± SD (n = 3 per group). g Representative β-Catenin (green) and Ki67 (red) immunofluorescence-stained sections of colonic tissue. h Representative β-Catenin immunofluorescence-stained protein expression in Organoid. #P < 0.05 ##P < 0.01, ###P < 0.001 vs. Control group; *P < 0.05, **P < 0.01, ***P < 0.001 vs. DSS group.