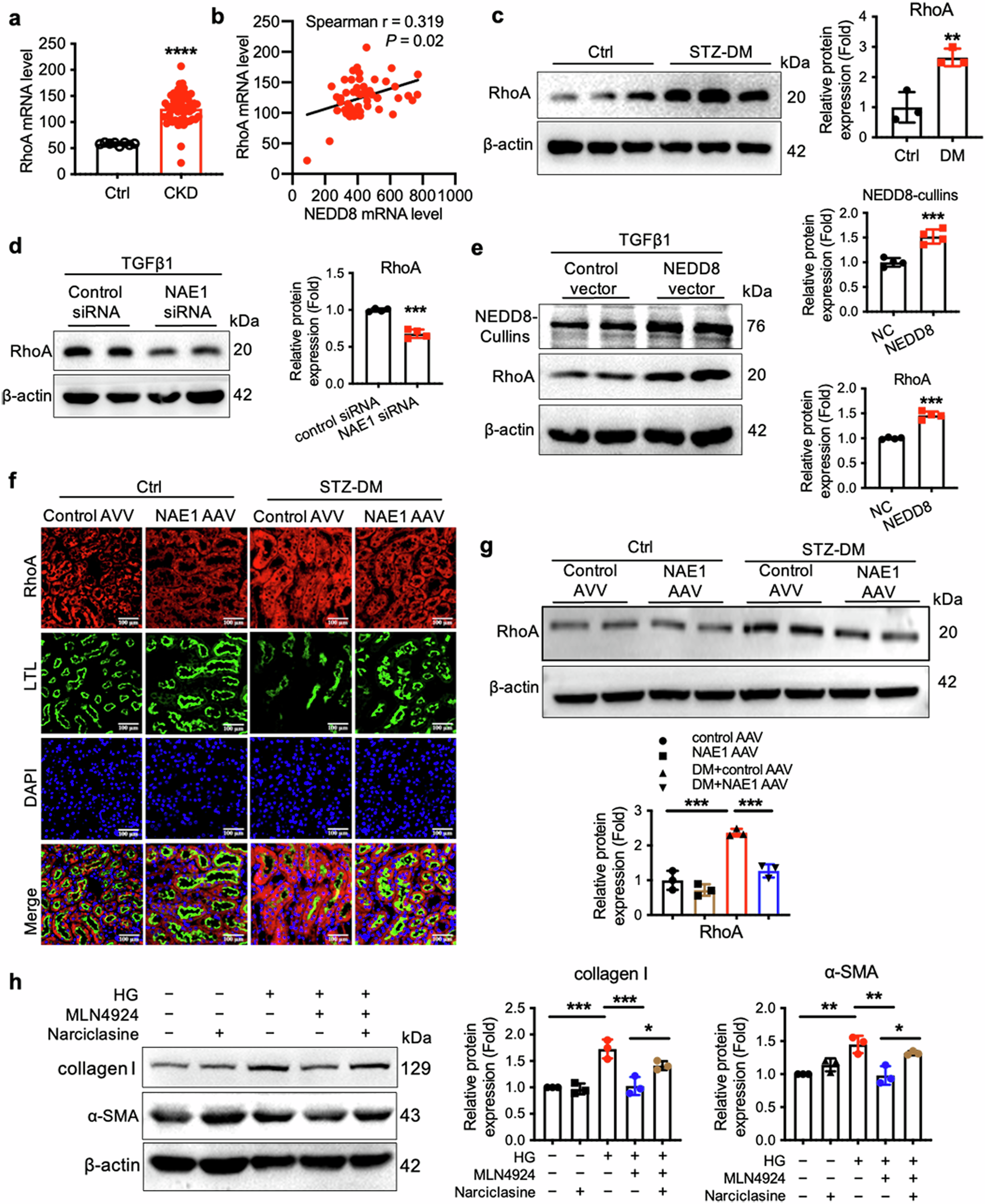
Fig. 6: Neddylation-mediated fibrosis progression depends on the RhoA level.

a The mRNA levels of RhoA in the kidney specimens of CKD (n = 53 samples) and the controls (n = 8 samples) in the GSE66494 dataset (Probe ID: A_23_P69491). mean ± SD, ****P < 0.0001. b The correlation between RhoA and NEDD8 mRNA expression in human clinical kidney specimens of CKD (n = 53 samples). c Western blot of RhoA in the cortical kidney tissues of STZ-induced diabetic mice. n = 3, mean ± SD, **P < 0.01. d Representative immunoblot of RhoA in TGF-β1-induced HK-2 cells transfected with control siRNA or NAE1-specific siRNA for 24 h. n = 4, mean ± SD, ***P < 0.001. e Western blot analysis of NEDD8-cullins and RhoA in TGF-β1-induced HK-2 cells transfected with control vector or NEDD8 overexpression vector for 24 h. n = 4, mean ± SD, ***P < 0.001. f Coimmunostaining with RhoA (red) and LTL (green) on the kidneys of different groups of mice. Scale bar = 100 μm. g Immunoblotting assay for RhoA of lysates from the kidneys of different groups of mice. n = 3, mean ± SD, ***P < 0.001. h MLN4924 inhibited the expression of pro-fibrotic factors collagen I and α-SMA in TGF-β1-induced HK-2 cells, which was reversed by RhoA activator narciclasine. n = 3, mean ± SD, *P < 0.05, **P < 0.01, ***P < 0.001.