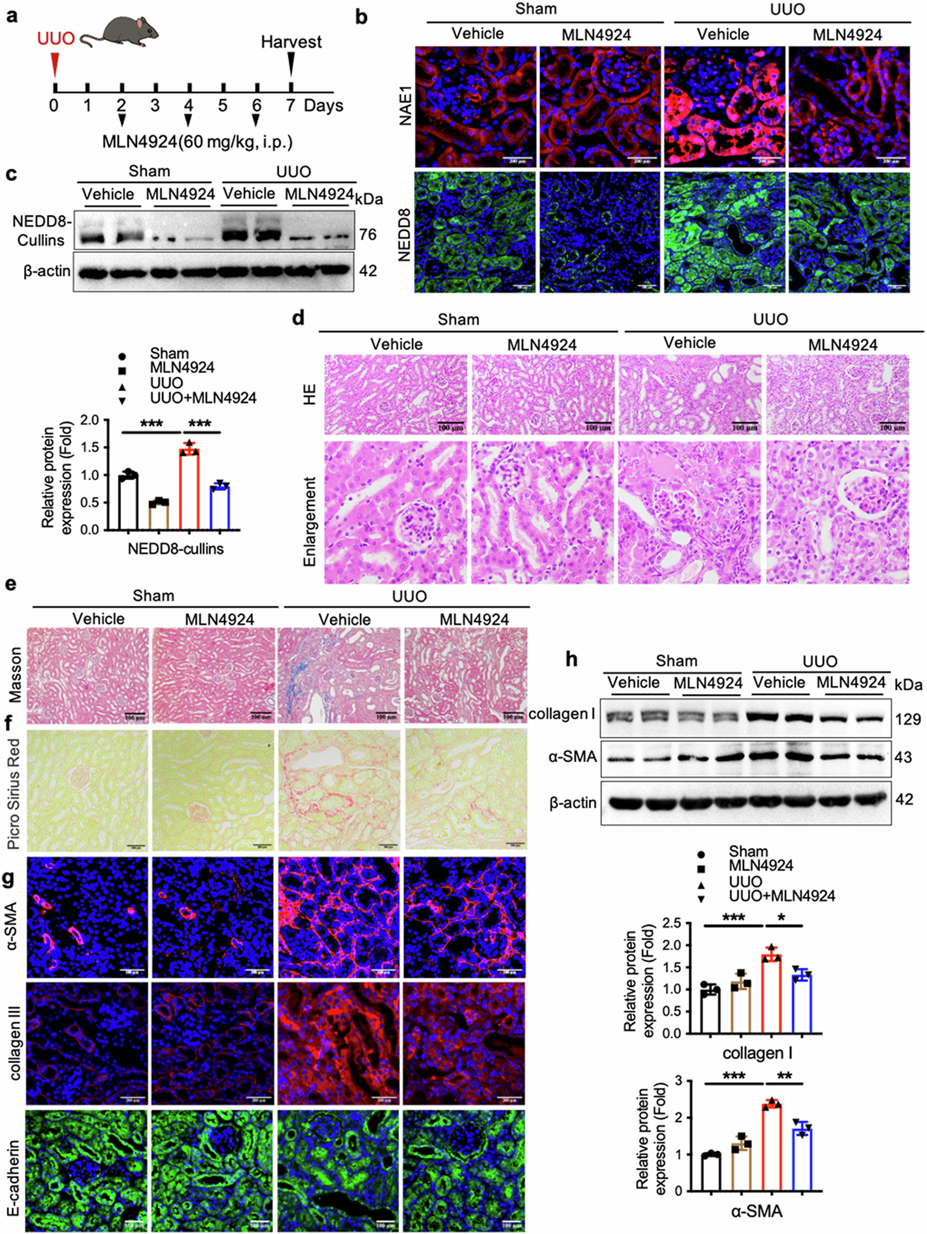
Fig. 8: NAE1 inhibitor MLN4924 reduces UUO-induced mouse renal interstitial fibrosis.

The experimental mice were assigned to four groups: mice with sham operation (Sham, n = 6), mice with sham operation and MLN4924 injection (MLN4924, n = 6), mice subjected to UUO operation (UUO, n = 6), and mice with UUO operation and MLN4924 injection (UUO + MLN4924, n = 6). The mice were sacrificed 7 days after the UUO operation. a A schematic diagram of a mouse model with UUO operation. b Representative immunofluorescence images stained with NAE1 (red), NEDD8 (green), and DAPI (blue) of the cortical kidney sections from mice. Scale bar= 200 or 100 μm. c The expression of NEDD8-cullins in the kidney tissues of mice, as determined by Western blot. n = 3, mean ± SD, ***P < 0.001. Paraffin-embedded kidney sections were stained with HE (d), Masson (e), and Sirius red staining (f). Scale bar = 100 or 200 μm. g Representative immunofluorescence images stained with α-SMA (red), collagen III (red), E-cadherin (green), and DAPI (blue) of the cortical kidney sections from mice. Scale bar = 200 or 100 μm. h Kidney collagen I and α-SMA protein expression was determined by Western blot. n = 3, mean ± SD, *P < 0.05, **P < 0.01, ***P < 0.001.