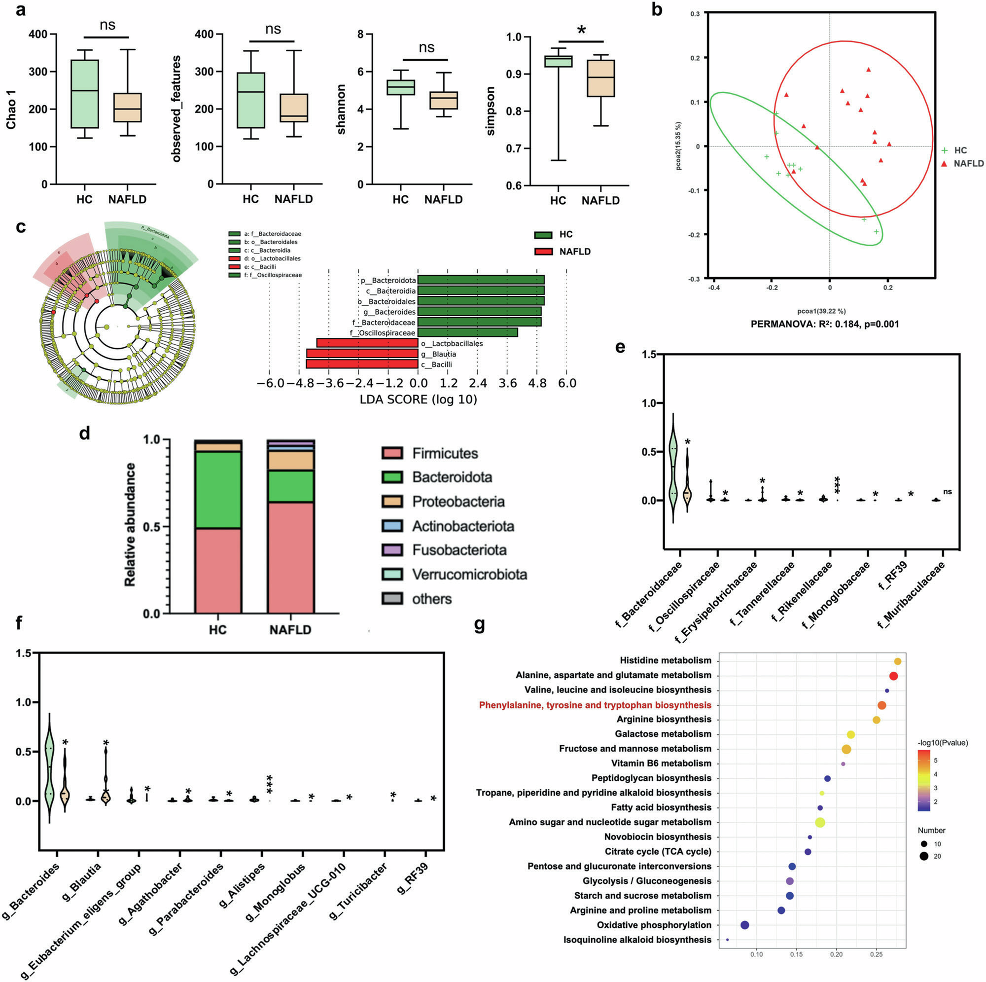
Fig. 6: Altered gut microbiota in NAFLD patients.

a The microbial richness and diversity in feces of study subjects were depicted according to α-diversity parameters including Chao 1, observed_feature and Shannon and Simpson index. b The β-diversity between HC and NAFLD patients was presented by PCoA plots. c LEfSe analysis and the cladogram diagram showed the microbes with significant differences between HC and NAFLD patients; (d) the differential microbial structure at phylum level between HC and NAFLD patients; Comparison of microbes at (e) family and (f) genus levels; (g) the pathway enrichment analysis was performed based on the predicted functional composition of microbial community. Note: Data were given as median with range. n: (a–g), HC, n = 10 and NAFLD, n = 15. *P < 0.05; ***P < 0.001 compared with HC. HC healthy control, PCoA principal coordinates analysis, LEfSe the linear discriminant analysis effect size.