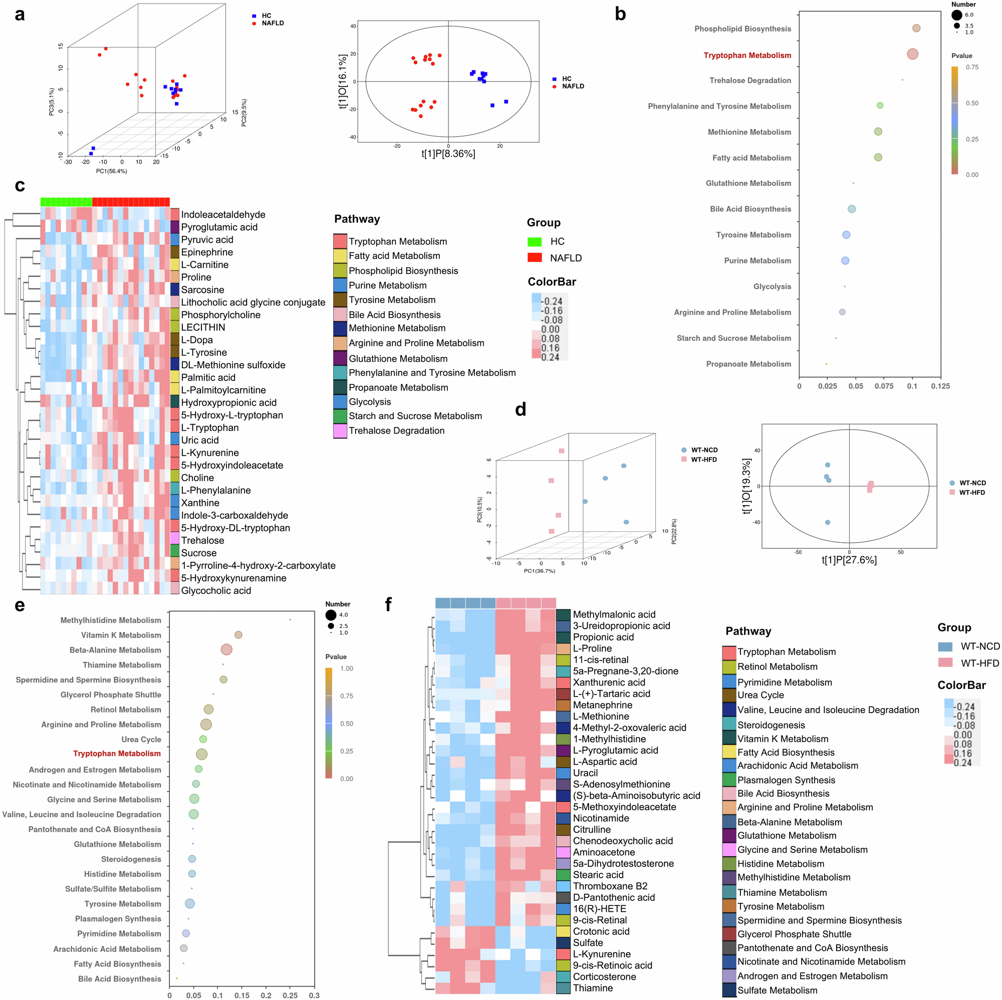
Fig. 8: Disordered tryptophan metabolism in NAFLD patients and mice.

a Three-dimensional score of PCA and two-dimensional score of OPLS-DA model based on the data of serum metabolic profiles of HC and NAFLD patients. b The pathway enrichment analysis of differential metabolites between HC and NAFLD patients, (c) and the clustering heat map of the differential serum metabolites (The color modules of metabolites correspond to the related pathways). d Two and three-dimensional scores of OPLS-DA model based on the data of serum metabolic profiles of WT mice feeding with NCD or HFD. e The pathway enrichment analysis of differential metabolites between WT mice with NCD or HFD, (f) and the clustering heat map of the differential serum metabolites (The color modules of metabolites correspond to the related pathways). Note: Data were given as median with range. n: (a–c), HC, n = 10 and NAFLD, n = 15; (d–f), n = 4 per group. PCA principal component analysis, OPLS-DA orthogonal partial least-squares discrimination analysis.