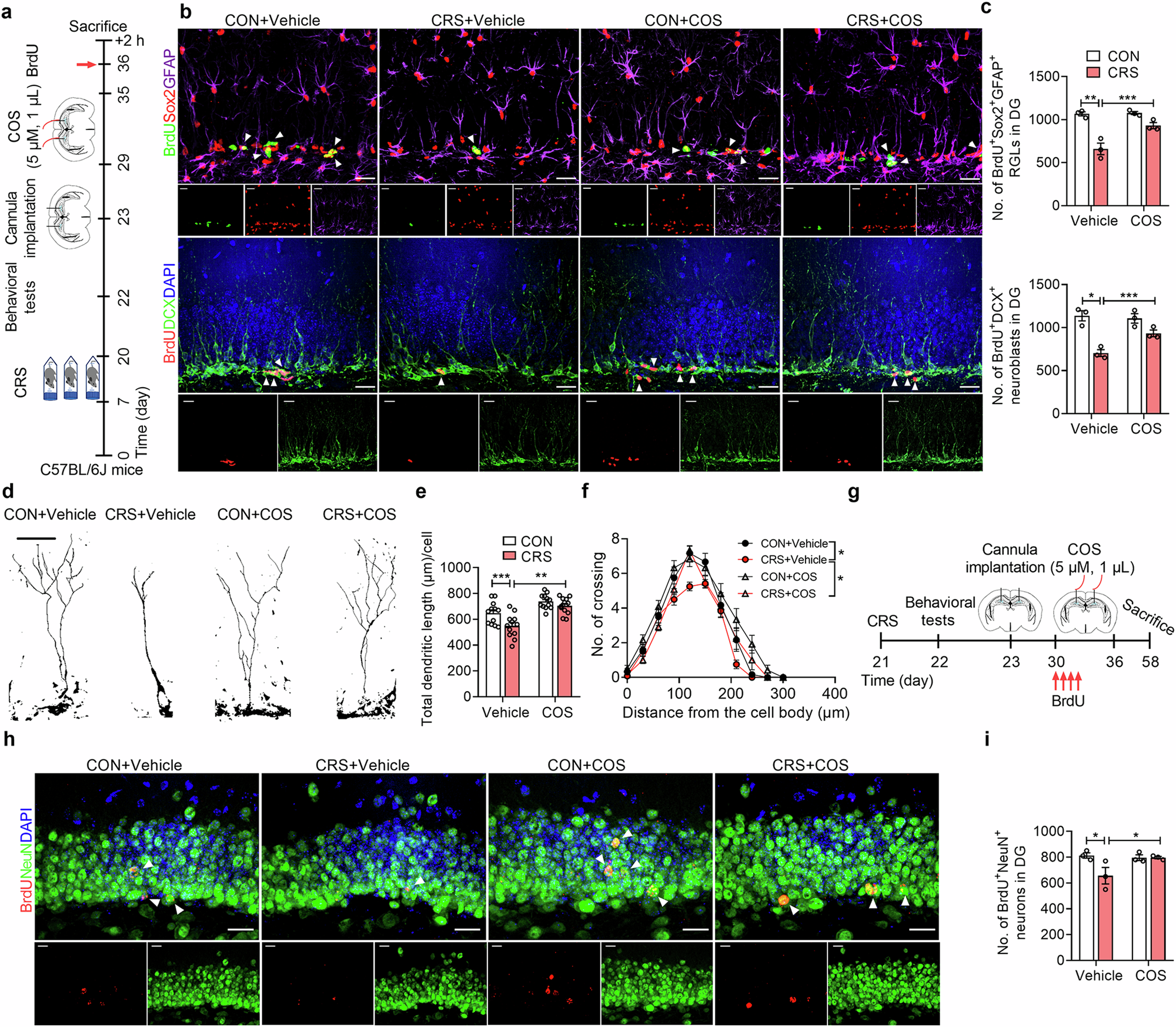
Fig. 3: COS improves CRS-induced AHN deficits in DG.

a The experimental timeline. b and c Representative images (b) and quantification (c) of BrdU+Sox2+GFAP+ RGLs and BrdU+DCX+ neuroblasts in DG of control and CRS-exposed mice after vehicle or COS treatment (n = 3 mice per group). White arrows indicate BrdU+ and marker+ cells. Scale bars, 20 μm. d Representative tracers of DCX+ immature neurons in DG of control and CRS-exposed mice after vehicle or COS treatment (n = 3 mice per group). Scale bars, 20 μm. e, and f Quantification of the dendritic length (e) and dendritic complexity (f) of DCX+ immature neurons in DG by Sholl analysis (n = 12 cells of 3 mice per group). g The experimental timeline. h and i Representative images (h) and quantification (i) of BrdU+NeuN+ newborn neurons in DG of control and CRS-exposed mice after vehicle or COS treatment (n = 12 cells of 3 mice per group). White arrows indicate the co-labeling cells. Scale bars, 20 μm. Data are presented as mean ± SEM, *P < 0.05, **P < 0.01, ***P < 0.001 by two-way ANOVA (c, e, i), repeated measures ANOVA (f) followed by Sidak’s post hoc test.