Abstract
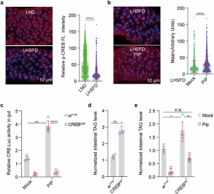
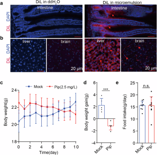
Obesity is a significant contributor to various metabolic diseases such as heart disease and diabetes. Due to the adverse effects of synthetic anti-obesity drugs, natural products from functional food plants, which mimic the effects of synthetic chemicals, present promising alternatives. However, many natural plant-derived compounds are poorly soluble in water, resulting in low bioavailability within the gastrointestinal tract, a key limitation for the effectiveness of many hydrophobic substances. In this study we developed a microemulsion-based drug delivery system in Drosophila, which effectively enhanced the solubility of hydrophobic compounds without noticeable effects on food intake or survival in fruit flies. This system consisted of cremophor EL, ethanol and ethyl oleate (7:6:1), which enabled the establishment of an emulsion-based liquid high-fat diet (LHFD) model, followed by a pilot screening of 161 standard substances from traditional Chinese medicine. We found that piperine (PIP), an alkaloid derived from black pepper, significantly decreased triacylglycerol (TAG) levels in both the intestine and in whole flies. We demonstrated that piperine (1 mg/ml) significantly elevated cytosolic Ca2+ levels in enterocytes by activating Transient receptor potential (TRP) channels. TRPV1 agonists such as capsaicin and evodiamine (another alkaloid identified during the screening) also exhibited anti-obesity effects. Increased Ca2+ levels resulted in the suppression of dietary lipase Magro expression through the activation of the transcription factor cAMP response element binding protein (CREB). Furthermore, hydrophobic compounds in the microemulsion were successfully delivered to distal tissues including liver and brain blood vessels in mice, and PIP in the microemulsion was sufficient to reduce body weight in mice. In conclusion, we have developed a microemulsion-based U-GLAD platform for drug delivery, and piperine is identified as a weight-controlling compound, providing a novel approach to the treatment of obesity and its associated symptoms.
This is a preview of subscription content, access via your institution
Access options
Subscribe to this journal
Receive 12 print issues and online access
$259.00 per year
only $21.58 per issue
Buy this article
- Purchase on SpringerLink
- Instant access to the full article PDF.
USD 39.95
Prices may be subject to local taxes which are calculated during checkout








Similar content being viewed by others
References
Alqahtani MS, Kazi M, Alsenaidy MA, Ahmad MZ. Advances in oral drug delivery. Front Pharmacol. 2021;12:618411.
Spernath A, Aserin A. Microemulsions as carriers for drugs and nutraceuticals. Adv Colloid Interface Sci. 2006;128-30:47–64.
Schoiswohl G, Stefanovic-Racic M, Menke MN, Wills RC, Surlow BA, Basantani MK, et al. Impact of reduced ATGL-mediated adipocyte lipolysis on obesity-associated insulin resistance and inflammation in male mice. Endocrinology. 2015;156:3610–24.
Song X, Zhang H, Zhang Y, Goh B, Bao B, Mello SS, et al. Gut microbial fatty acid isomerization modulates intraepithelial T cells. Nature. 2023;619:837–43.
Jiao P, Ma J, Feng B, Zhang H, Diehl JA, Chin YE, et al. FFA-induced adipocyte inflammation and insulin resistance: involvement of ER stress and IKKbeta pathways. Obesity. 2011;19:483–91.
Gribble FM, Diakogiannaki E, Reimann F. Gut hormone regulation and secretion via FFA1 and FFA4. Handb Exp Pharmacol. 2017;236:181–203.
Ma P, Zhang Y, Liang Q, Yin Y, Wang S, Han R, et al. Mifepristone (RU486) inhibits dietary lipid digestion by antagonizing the role of glucocorticoid receptor on lipase transcription. iScience. 2021;24:102507.
Ma P, Zhang Y, Yin Y, Wang S, Chen S, Liang X, et al. Gut microbiota metabolite tyramine ameliorates high-fat diet-induced insulin resistance via increased Ca2+ signaling. EMBO J. 2024;43:3466–93.
Liao S, Amcoff M, Nassel DR. Impact of high-fat diet on lifespan, metabolism, fecundity and behavioral senescence in Drosophila. Insect Biochem Mol Biol. 2021;133:103495.
Hong SH, Kang M, Lee KS, Yu K. High fat diet-induced TGF-beta/Gbb signaling provokes insulin resistance through the tribbles expression. Sci Rep. 2016;6:30265.
Na J, Musselman LP, Pendse J, Baranski TJ, Bodmer R, Ocorr K, et al. A Drosophila model of high sugar diet-induced cardiomyopathy. PLoS Genet. 2013;9:e1003175.
Heinrichsen ET, Haddad GG. Role of high-fat diet in stress response of Drosophila. PLoS One. 2012;7:e42587.
Birse RT, Choi J, Reardon K, Rodriguez J, Graham S, Diop S, et al. High-fat-diet-induced obesity and heart dysfunction are regulated by the TOR pathway in Drosophila. Cell Metab. 2010;12:533–44.
Liang Q, Ma P, Zhang Q, Yin Y, Wang P, Wang S, et al. A gum arabic assisted sustainable drug delivery system for adult Drosophila. Biol Open. 2020;9:bio052241.
Froelich A, Jakubowska E, Jadach B, Gadzinski P, Osmalek T. Natural gums in drug-loaded micro- and nanogels. Pharmaceutics. 2023;15:759.
Callender SP, Mathews JA, Kobernyk K, Wettig SD. Microemulsion utility in pharmaceuticals: Implications for multi-drug delivery. Int J Pharm. 2017;526:425–42.
Tartaro G, Mateos H, Schirone D, Angelico R, Palazzo G. Microemulsion microstructure(s): a tutorial review. Nanomaterials. 2020;10:1657.
Shukla T, Upmanyu N, Agrawal M, Saraf S, Saraf S, Alexander A. Biomedical applications of microemulsion through dermal and transdermal route. Biomed Pharmacother. 2018;108:1477–94.
Cai XT, Li H, Borch Jensen M, Maksoud E, Borneo J, Liang Y, et al. Gut cytokines modulate olfaction through metabolic reprogramming of glia. Nature. 2021;596:97–102.
Piper MD, Blanc E, Leitao-Goncalves R, Yang M, He X, Linford NJ, et al. A holidic medium for Drosophila melanogaster. Nat Methods. 2014;11:100–5.
Ja WW, Carvalho GB, Mak EM, de la Rosa NN, Fang AY, Liong JC, et al. Prandiology of Drosophila and the CAFE assay. Proc Natl Acad Sci USA. 2007;104:8253–6.
Trinh I, Boulianne GL. Modeling obesity and its associated disorders in Drosophila. Physiology. 2013;28:117–24.
Garti N, Aserin A, Wachtel E, Gans O, Shaul Y. Water solubilization in nonionic microemulsions stabilized by grafted siliconic emulsifiers. J Colloid Interface Sci. 2001;233:286–94.
Taheri A, Jafari SM. Gum-based nanocarriers for the protection and delivery of food bioactive compounds. Adv Colloid Interface Sci. 2019;269:277–95.
Egito EST, Amaral-Machado L, Alencar EN, Oliveira AG. Microemulsion systems: from the design and architecture to the building of a new delivery system for multiple-route drug delivery. Drug Deliv Transl Res. 2021;11:2108–33.
Honig MG, Hume RI. Dil and diO: versatile fluorescent dyes for neuronal labelling and pathway tracing. Trends Neurosci. 1989;12:333–5.
Li X, Zheng L, Zhang B, Deng ZY, Luo T. The structure basis of phytochemicals as metabolic signals for combating obesity. Front Nutr. 2022;9:913883.
Jwa H, Choi Y, Park UH, Um SJ, Yoon SK, Park T. Piperine, an LXRalpha antagonist, protects against hepatic steatosis and improves insulin signaling in mice fed a high-fat diet. Biochem Pharmacol. 2012;84:1501–10.
Park UH, Jeong HS, Jo EY, Park T, Yoon SK, Kim EJ, et al. Piperine, a component of black pepper, inhibits adipogenesis by antagonizing PPARgamma activity in 3T3-L1 cells. J Agric Food Chem. 2012;60:3853–60.
Wang W, Zhang Y, Wang X, Che H, Zhang Y. Piperine improves obesity by inhibiting fatty acid absorption and repairing intestinal barrier function. Plant Foods Hum Nutr. 2021;76:410–8.
Gronke S, Mildner A, Fellert S, Tennagels N, Petry S, Muller G, et al. Brummer lipase is an evolutionary conserved fat storage regulator in Drosophila. Cell Metab. 2005;1:323–30.
Nakano KY, Kizaki Y, Hoshikuma M, Yokoo K, Kamiya YT. Capsaicin-like anti-obese activities of evodiamine from fruits of Evodia rutaecarpa, a vanilloid receptor agonist. Planta Med. 2001;67:628–33.
McNamara FN, Randall A, Gunthorpe MJ. Effects of piperine, the pungent component of black pepper, at the human vanilloid receptor (TRPV1). Br J Pharmacol. 2005;144:781–90.
Pearce LV, Petukhov PA, Szabo T, Kedei N, Bizik F, Kozikowski AP, et al. Evodiamine functions as an agonist for the vanilloid receptor TRPV1. Org Biomol Chem. 2004;2:2281–6.
Li H. TRP channel classification. Adv Exp Med Biol. 2017;976:1–8.
Moore C, Liedtke WB, editors. Osmomechanical-Sensitive TRPV Channels in Mammals. Boca Raton: CRC Press/Taylor & Francis; 2017.
Kim J, Chung YD, Park DY, Choi S, Shin DW, Soh H, et al. A TRPV family ion channel required for hearing in Drosophila. Nature. 2003;424:81–4.
Caterina MJ, Schumacher MA, Tominaga M, Rosen TA, Levine JD, Julius D. The capsaicin receptor: a heat-activated ion channel in the pain pathway. Nature. 1997;389:816–24.
Kwon DH, Zhang F, Suo Y, Bouvette J, Borgnia MJ, Lee SY. Heat-dependent opening of TRPV1 in the presence of capsaicin. Nat Struct Mol Biol. 2021;28:554–63.
Ballabh P, Braun A, Nedergaard M. The blood-brain barrier: an overview: structure, regulation, and clinical implications. Neurobiol Dis. 2004;16:1–13.
Nance E, Pun SH, Saigal R, Sellers DL. Drug delivery to the central nervous system. Nat Rev Mater. 2022;7:314–31.
Ao Z, Huang Z, Liu H. Spicy food and chili peppers and multiple health outcomes: umbrella review. Mol Nutr Food Res. 2022;66:e2200167.
Haq IU, Imran M, Nadeem M, Tufail T, Gondal TA, Mubarak MS. Piperine: a review of its biological effects. Phytother Res. 2021;35:680–700.
Diver MM, Lin King JV, Julius D, Cheng Y. Sensory TRP channels in three dimensions. Annu Rev Biochem. 2022;91:629–49.
Jordt SE, McKemy DD, Julius D. Lessons from peppers and peppermint: the molecular logic of thermosensation. Curr Opin Neurobiol. 2003;13:487–92.
Avaria-Llautureo J, Hernandez CE, Rodriguez-Serrano E, Venditti C. The decoupled nature of basal metabolic rate and body temperature in endotherm evolution. Nature. 2019;572:651–4.
Zhao Z, Li M, Li C, Wang T, Xu Y, Zhan Z, et al. Dietary preferences and diabetic risk in China: A large-scale nationwide Internet data-based study. J Diabetes. 2020;12:270–8.
Acknowledgements
This work was supported by National Key Research and Development Project (2018YFA0107100), National Natural Science Foundation of China (31871371 and 32071147 to HSD). We thank Bloomington Drosophila Stock Center, Vienna Drosophila Stock Center, Tsinghua Fly Center for stocks and reagents.
Author information
Authors and Affiliations
Contributions
T-kM and R-lH contributed equally to the conception and design of the study. T-kM, R-lH, PM, S-xC, B-hQ, X-yL contributed to the experimental work. Z-xW and X-yL were involved in the discussion of the experiments. T-kM and R-lH conducted the statistical analysis of the data. H-sD wrote and revised the paper. All the authors have read and approved the final paper.
Corresponding author
Ethics declarations
Competing interests
The authors declare no competing interests.
Additional information
Publisher’s note Springer Nature remains neutral with regard to jurisdictional claims in published maps and institutional affiliations.
Supplementary information
Rights and permissions
Springer Nature or its licensor (e.g. a society or other partner) holds exclusive rights to this article under a publishing agreement with the author(s) or other rightsholder(s); author self-archiving of the accepted manuscript version of this article is solely governed by the terms of such publishing agreement and applicable law.
About this article
Cite this article
Meng, Tk., Han, Rl., Ma, P. et al. Microemulsion-based drug delivery system identifies pepper alkaloids as anti-obesity compounds. Acta Pharmacol Sin 46, 2310–2322 (2025). https://doi.org/10.1038/s41401-025-01521-x
Received:
Accepted:
Published:
Version of record:
Issue date:
DOI: https://doi.org/10.1038/s41401-025-01521-x
Keywords
This article is cited by
-
A comprehensive review of advanced strategies to combat antimicrobial resistance
Archives of Microbiology (2025)


