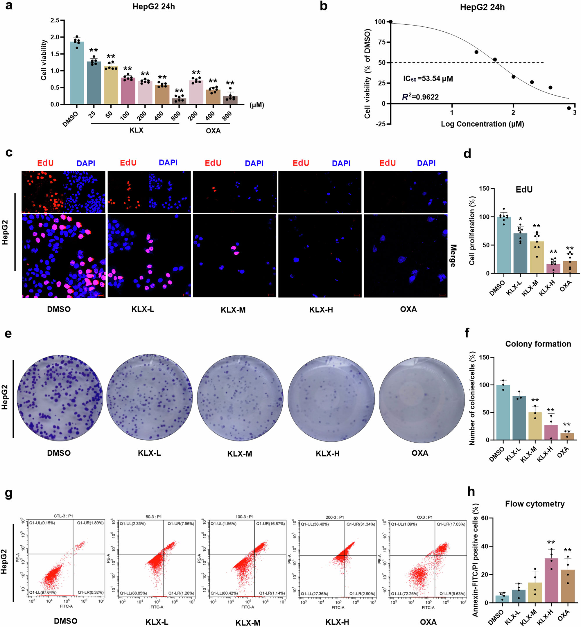
Fig. 1: Effects of KLX on HepG2 cell proliferation.

a, b CCK-8 assay results showing the viability of HepG2 cells after 24 h of treatment with various concentrations of KLX (25, 50, 100, 200, 400 or 800 μM) and OXA (200, 400 or 800 μM). The IC50 for HepG2 cells was determined to be 53.54 μM. n = 6. c, d Results from the EdU staining assay showing the effects of the KLX and OXA treatments on HepG2 cell proliferation, including the corresponding statistical analysis. n = 8. e, f Colony formation assay confirming the effects of the KLX and OXA treatments on HepG2 cell proliferation. n = 3. g, h Flow cytometry results showing the effects of KLX and OXA on the apoptosis of HepG2 cells. Early and late apoptotic cells, corresponding to the Q1-LR and Q1-UR regions in the figure, were included in the statistical analysis. n = 4. All the data are expressed as the means ± SDs; *P < 0.05, **P < 0.01, vs. the DMSO group.