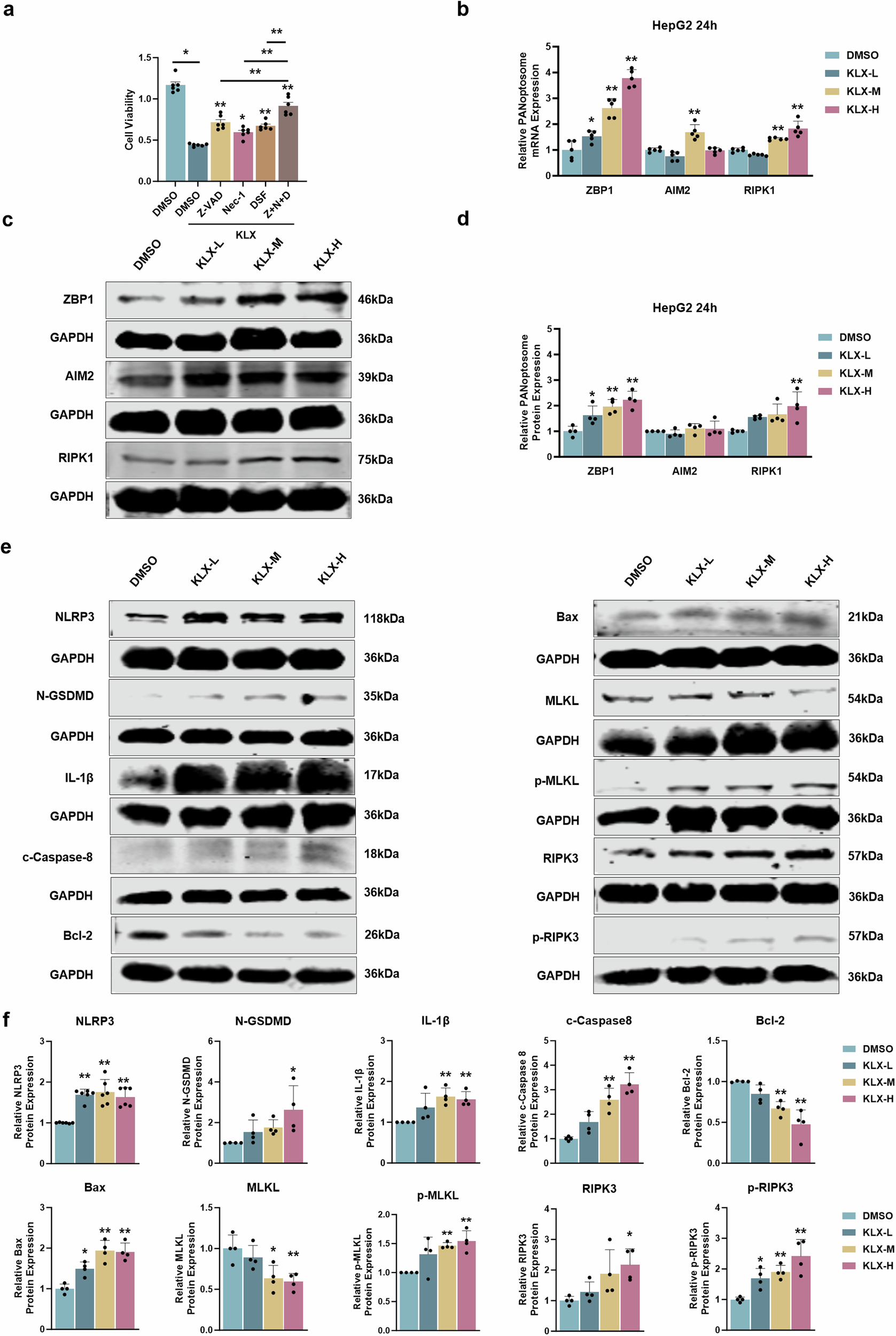
Fig. 3: Validation of KLX-mediated effects on PANoptosis.

a CCK-8 assay results showing that preincubation with the pancaspase inhibitor Z-VAD, the necroptosis inhibitor Nec-1, and the pyroptosis inhibitor DSF for 12 h significantly increased the inhibitory effect of KLX on cell viability. *P < 0.05, **P < 0.01. b qPCR was used to validate the effects of different concentrations of KLX on the mRNA levels of three PANoptosome proteins, ZBP1, AIM2, and RIPK1. n = 5. c, d Western blot analysis validated the effects of different concentrations of KLX on the protein levels of three PANoptosome proteins, ZBP1, AIM2, and RIPK1. n = 4. e, f Western blot analysis validated the effects of different concentrations of KLX on the protein levels of apoptosis-, pyroptosis- and necroptosis-related markers. n = 4–6. All the data are expressed as the means ± SDs; *P < 0.05, **P < 0.01, vs. the DMSO group.