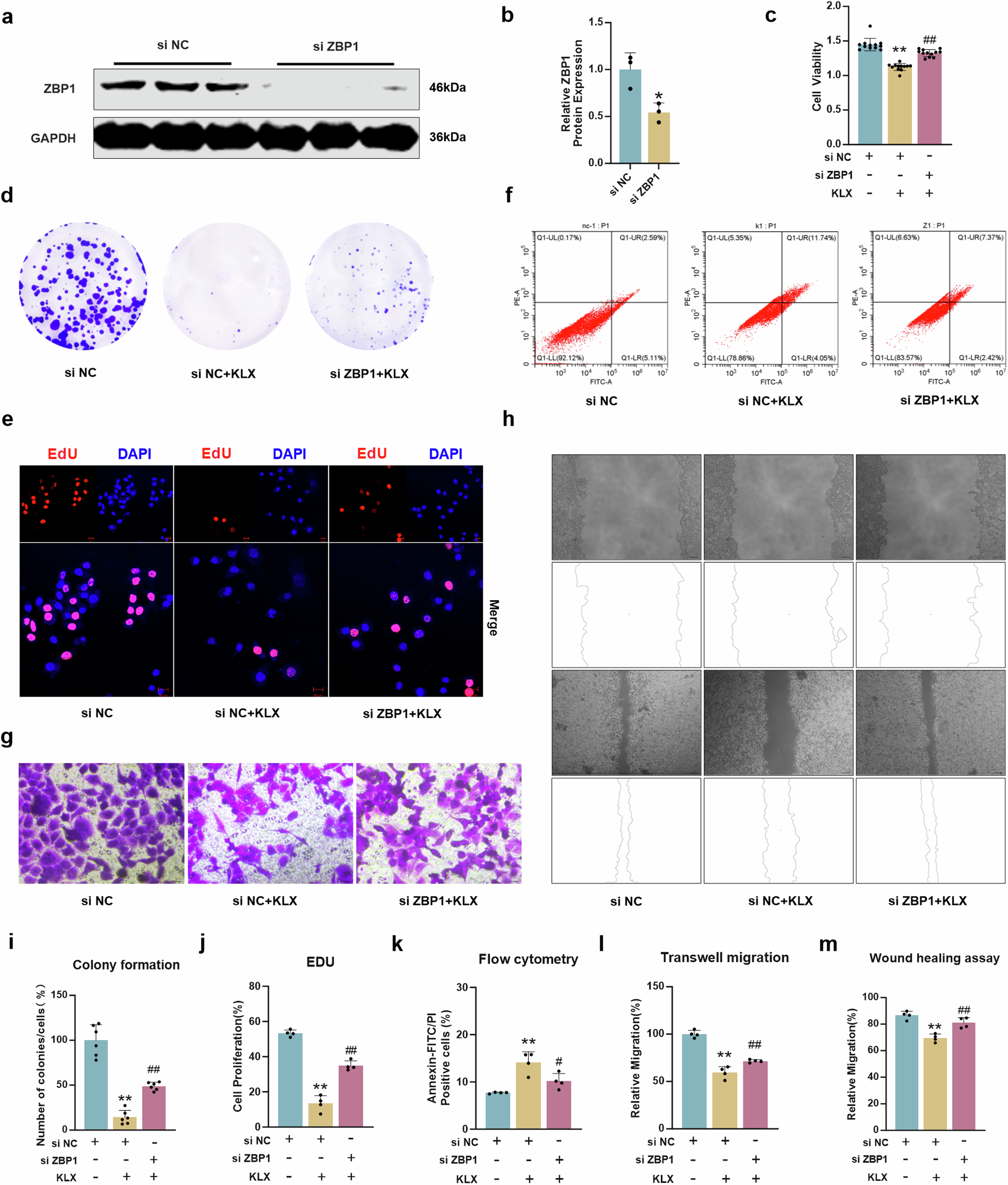
Fig. 6: ZBP1 knockdown reversed the effect of KLX on HepG2 cells.

a, b Western blot analysis verified the efficiency of ZBP1 knockdown. n = 3. c CCK-8 assays verified the reversal effect of ZBP1 knockdown on the KLX-induced decrease in cell viability. n = 12. d–h Colony formation (n = 6), EdU (n = 4), flow cytometry (n = 4), Transwell (n = 4) and wound healing (n = 4) assays verified the reversal effect of ZBP1 knockdown on the KLX-induced decrease in cell viability. i–m Statistical graph of the results of the colony formation, EdU, flow cytometry, Transwell and wound healing assays. All the data are expressed as the means ± SDs; *P < 0.05, **P < 0.01, vs. the siRNA NC group; #P < 0.05, ##P < 0.01, vs. the siRNA NC + KLX group.