Abstract
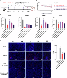
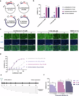
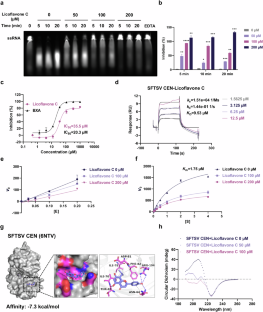
Severe fever with thrombocytopenia syndrome virus (SFTSV) is a tick-borne virus with a high fatality rate. Currently no approved drugs or vaccines are available against it. Sharing a common replication mechanism with negative-stranded, segmented viruses (NSVs), SFTSV utilizes a cap-dependent endonuclease (CEN) domain of the L segment to execute the cap-snatching process upon genome transcription initiation. Given the crucial role of CEN in the life cycle of NSVs, it is considered a promising target for discovery of antiviral agents against SFTSV. In this study, we established a high-throughput FRET-based enzymatic screening system to discover inhibitors of SFTSV CEN from a chemical library containing 3467 natural compounds. Finally, three compounds, i.e., Licoflavone C, 3,4-dicaffeoylquinic acid, and oleanolic acid displayed exceptional antiviral effects and minimal cytotoxicity. Licoflavone C (EC50 = 1.85 μM) was selected for further investigation. Administration of Licoflavone C (20 mg/kg, i.v.) significantly reduced tissue viral loads in SFTSV-challenged mouse model. We demonstrated that Licoflavone C did not directly bind to the active pocket of SFTSV CEN but disrupted its active conformation, resulting in substrate non-competitive inhibition. Licoflavone C also exhibited broad-spectrum inhibition on several NSV CENs (HRTV, GTV, and LCMV) besides SFTSV. Furthermore, 15 analogs of Licoflavone C sharing a typical flavonoid structure were verified for targeting SFTSV CEN and exhibiting antiviral activities. In conclusion, Licoflavone C is a promising inhibitor of SFTSV, offering insights into targeting CEN with flavonoids in drug discovery.
This is a preview of subscription content, access via your institution
Access options
Subscribe to this journal
Receive 12 print issues and online access
$259.00 per year
only $21.58 per issue
Buy this article
- Purchase on SpringerLink
- Instant access to the full article PDF.
USD 39.95
Prices may be subject to local taxes which are calculated during checkout






Similar content being viewed by others
References
Yu XJ, Liang MF, Zhang SY, Liu Y, Li JD, Sun YL, et al. Fever with thrombocytopenia associated with a novel bunyavirus in China. N Engl J Med. 2011;364:1523–32.
Current ICTV Taxonomy Release | ICTV. no date.
McMullan LK, Folk SM, Kelly AJ, MacNeil A, Goldsmith CS, Metcalfe MG, et al. A new phlebovirus associated with severe febrile illness in Missouri. N Engl J Med. 2012;367:834–41.
Park S, Cho E. National infectious diseases surveillance data of South Korea. Epidemiol Health. 2014;36:e2014030.
Tran XC, Yun Y, Van An L, Kim SH, Thao NTP, Man PKC, et al. Endemic severe fever with thrombocytopenia syndrome, Vietnam. Emerg Infect Dis. 2019;25:1029–31.
Zohaib A, Zhang J, Saqib M, Athar MA, Hussain MH, Chen J, et al. Serologic evidence of severe fever with thrombocytopenia syndrome virus and related viruses in Pakistan. Emerg Infect Dis. 2020;26:1513–6.
Li J, Li S, Yang L, Cao P, Lu J. Severe fever with thrombocytopenia syndrome virus: a highly lethal bunyavirus. Crit Rev Microbiol. 2021;47:112–25.
Cui N, Liu R, Lu QB, Wang LY, Qin SL, Yang ZD, et al. Severe fever with thrombocytopenia syndrome bunyavirus-related human encephalitis. J Infect. 2015;70:52–9.
Shan D, Chen W, Liu G, Zhang H, Chai S, Zhang Y. Severe fever with thrombocytopenia syndrome with central nervous system symptom onset: a case report and literature review. BMC Neurol. 2024;24:158.
Li S, Li Y, Wang Q, Yu X, Liu M, Xie H, et al. Multiple organ involvement in severe fever with thrombocytopenia syndrome: an immunohistochemical finding in a fatal case. Virol J. 2018;15:97.
Zhan J, Wang Q, Cheng J, Hu B, Li J, Zhan F, et al. Current status of severe fever with thrombocytopenia syndrome in China. Virol Sin. 2017;32:51–62.
Zhang Y, Huang Y, Xu Y. Antiviral treatment options for severe fever with thrombocytopenia syndrome infections. Infect Dis Ther. 2022;11:1805–19.
Chen L, Chen T, Li R, Xu Y, Xiong Y. Recent advances in the study of the immune escape mechanism of SFTSV and its therapeutic agents. Viruses. 2023;15:940.
Gong Z, Gu S, Zhang Y, Sun J, Wu X, Ling F, et al. Probable aerosol transmission of severe fever with thrombocytopenia syndrome virus in southeastern China. Clin Microbiol Infect. 2015;21:1115–20.
Kida K, Matsuoka Y, Shimoda T, Matsuoka H, Yamada H, Saito T, et al. A case of cat-to-human transmission of severe fever with thrombocytopenia syndrome virus. Jpn J Infect Dis. 2019;72:356–8.
Oshima H, Okumura H, Maeda K, Ishijima K, Yoshikawa T, Kurosu T, et al. A patient with severe fever with thrombocytopenia syndrome (SFTS) infected from a sick dog with SFTS virus infection. Jpn J Infect Dis. 2022;75:423–6.
Takayama-Ito M, Saijo M. Antiviral drugs against severe fever with thrombocytopenia syndrome virus infection. Front Microbiol. 2020;11:150.
Casel MA, Park SJ, Choi YK. Severe fever with thrombocytopenia syndrome virus: emerging novel phlebovirus and their control strategy. Exp Mol Med. 2021;53:713–22.
Ulmanen I, Seppälä P, Pettersson RF. In vitro translation of Uukuniemi virus-specific RNAs: identification of a nonstructural protein and a precursor to the membrane glycoproteins. J Virol. 1981;37:72–79.
Halldorsson S, Behrens A-J, Harlos K, Huiskonen JT, Elliott RM, Crispin M, et al. Structure of a phleboviral envelope glycoprotein reveals a consolidated model of membrane fusion. Proc Natl Acad Sci USA. 2016;113:7154–9.
Wu Y, Zhu Y, Gao F, Jiao Y, Oladejo BO, Chai Y, et al. Structures of phlebovirus glycoprotein Gn and identification of a neutralizing antibody epitope. Proc Natl Acad Sci USA. 2017;114:E7564–E7573.
Das K, Arnold E. Negative-strand rna virus L proteins: one machine, many activities. Cell. 2015;162:239–41.
Olschewski S, Cusack S, Rosenthal M. The cap-snatching mechanism of bunyaviruses. Trends Microbiol. 2020;28:293–303.
Dias A, Bouvier D, Crépin T, McCarthy AA, Hart DJ, Baudin F, et al. The cap-snatching endonuclease of influenza virus polymerase resides in the PA subunit. Nature. 2009;458:914–8.
Morin B, Coutard B, Lelke M, Ferron F, Kerber R, Jamal S, et al. The N-terminal domain of the arenavirus L protein is an RNA endonuclease essential in mRNA transcription. PLoS Pathog. 2010;6:e1001038.
Wang P, Liu L, Liu A, Yan L, He Y, Shen S, et al. Structure of severe fever with thrombocytopenia syndrome virus L protein elucidates the mechanisms of viral transcription initiation. Nat Microbiol. 2020;5:864–71.
Knizewski L, Kinch LN, Grishin NV, Rychlewski L, Ginalski K. Realm of PD-(D/E)XK nuclease superfamily revisited: detection of novel families with modified transitive meta profile searches. BMC Struct Biol. 2007;7:40.
Lu J, Liu J, Wu Y, He X, Gao X, Chen X, et al. A full-length glycoprotein mRNA vaccine confers complete protection against severe fever with thrombocytopenia syndrome virus, with broad-spectrum protective effects against bandaviruses. J Virol. 2024;0:e00769-24.
Kim D, Lai CJ, Cha I, Kang S, Yang WS, Choi Y, et al. SFTSV Gn-Head mRNA vaccine confers efficient protection against lethal viral challenge. J Med Virol. 2023;95:e29203.
Kim D, Lai CJ, Cha I, Jung JU. Current progress of severe fever with thrombocytopenia syndrome virus (SFTSV) vaccine development. Viruses. 2024;16:128.
Li H, Jiang XM, Cui N, Yuan C, Zhang SF, Lu QB, et al. Clinical effect and antiviral mechanism of T-705 in treating severe fever with thrombocytopenia syndrome. Signal Transduct Target Ther. 2021;6:145.
Wang W, Shin WJ, Zhang B, Choi Y, Yoo JS, Zimmerman MI, et al. The cap-snatching SFTSV endonuclease domain is an antiviral target. Cell Rep. 2020;30:153–163.e5.
Furuta Y, Takahashi K, Kuno-Maekawa M, Sangawa H, Uehara S, Kozaki K, et al. Mechanism of action of T-705 against influenza virus. Antimicrob Agents Chemother. 2005;49:981–6.
Mendenhall M, Russell A, Juelich T, Messina EL, Smee DF, Freiberg AN, et al. T-705 (favipiravir) inhibition of arenavirus replication in cell culture. Antimicrob Agents Chemother. 2011;55:782–7.
Furuta Y, Gowen BB, Takahashi K, Shiraki K, Smee DF, Barnard DL. Favipiravir (T-705), a novel viral RNA polymerase inhibitor. Antivir Res. 2013;100:446–54.
Hamele CE, Spurrier MA, Leonard RA, Heaton NS. Segmented, negative-sense RNA viruses of humans: genetic systems and experimental uses of reporter strains. Annu Rev Virol. 2023;10:261–82.
Decroly E, Canard B. Biochemical principles and inhibitors to interfere with viral capping pathways. Curr Opin Virol. 2017;24:87–96.
Noshi T, Kitano M, Taniguchi K, Yamamoto A, Omoto S, Baba K, et al. In vitro characterization of baloxavir acid, a first-in-class cap-dependent endonuclease inhibitor of the influenza virus polymerase PA subunit. Antivir Res. 2018;160:109–17.
Todd B, Tchesnokov EP, Götte M. The active form of the influenza cap-snatching endonuclease inhibitor baloxavir marboxil is a tight binding inhibitor. J Biol Chem. 2021;296:100486.
Toba S, Sato A, Kawai M, Taoda Y, Unoh Y, Kusakabe S, et al. Identification of cap-dependent endonuclease inhibitors with broad-spectrum activity against bunyaviruses. Proc Natl Acad Sci USA. 2022;119:e2206104119.
Ter Horst S, Fernandez-Garcia Y, Bassetto M, Günther S, Brancale A, Neyts J, et al. Enhanced efficacy of endonuclease inhibitor baloxavir acid against orthobunyaviruses when used in combination with ribavirin. J Antimicrob Chemother. 2020;75:3189–93.
Zhang G, Cao J, Cai Y, Liu Y, Li Y, Wang P, et al. Structure-activity relationship optimization for lassa virus fusion inhibitors targeting the transmembrane domain of GP2. Protein Cell. 2019;10:137–42.
Miyagawa M, Akiyama T, Taoda Y, Takaya K, Takahashi-Kageyama C, Tomita K, et al. Synthesis and SAR study of carbamoyl pyridone bicycle derivatives as potent inhibitors of influenza cap-dependent endonuclease. J Med Chem. 2019;62:8101–14.
Rudrapal M, Chetia D. Virtual screening, molecular docking and QSAR studies in drug discovery and development programme. J Drug Deliv Ther. 2020;10:225–33.
Rodrigues T, Reker D, Schneider P, Schneider G. Counting on natural products for drug design. Nat Chem. 2016;8:531–41.
Wang J, Zhang Y, Nie W, Luo Y, Deng L. Computational anti-COVID-19 drug design: progress and challenges. Brief Bioinform. 2022;23:bbab484.
Tu Y. Artemisinin-A gift from Traditional Chinese Medicine to the world (Nobel Lecture). Angew Chem Int Ed Engl. 2016;55:10210–26.
Yang C, Pan X, Xu X, Cheng C, Huang Y, Li L, et al. Salvianolic acid C potently inhibits SARS-CoV-2 infection by blocking the formation of six-helix bundle core of spike protein. Signal Transduct Target Ther. 2020;5:220.
He X, Yang F, Wu Y, Lu J, Gao X, Zhu X, et al. Identification of tanshinone I as cap-dependent endonuclease inhibitor with broad-spectrum antiviral effect. J Virol. 2023;97:e00796–23.
Acknowledgements
We are particularly grateful to the Institutional Center for Shared Technologies and Facilities of Wuhan Institute of Virology, CAS, for their technical support. We also thank the National Virus Resource Center, Wuhan Institute of Virology, CAS, for providing important research materials. We acknowledge the National Natural Science Foundation of China (Grant No. 82130101), the Youth Innovation Promotion Association of CAS (Grant No. 2021333), and the Natural Science Foundation of Wuhan (Grant No. 2024040701010067) for financial support.
Author information
Authors and Affiliations
Contributions
XG and XXH designed and performed most of the biochemical, cellular, and animal experiments and drafted the manuscript; XRZ helped with the docking analysis; YW, JL, XLC and CSZ assisted with plasmid construction and protein expression and purification; HYL and ZFZ helped with data analysis; SWL and GFX coordinated the project; XYP contributed to the interpretation of the results, revised, and approved the manuscript.
Corresponding author
Ethics declarations
Competing interests
The authors declare no competing interests.
Additional information
Publisher’s note Springer Nature remains neutral with regard to jurisdictional claims in published maps and institutional affiliations.
Rights and permissions
Springer Nature or its licensor (e.g. a society or other partner) holds exclusive rights to this article under a publishing agreement with the author(s) or other rightsholder(s); author self-archiving of the accepted manuscript version of this article is solely governed by the terms of such publishing agreement and applicable law.
About this article
Cite this article
Gao, X., He, Xx., Zhu, Xr. et al. Identification of Licoflavone C as a cap-dependent endonuclease inhibitor against severe fever with thrombocytopenia syndrome virus. Acta Pharmacol Sin 46, 2482–2495 (2025). https://doi.org/10.1038/s41401-025-01533-7
Received:
Accepted:
Published:
Version of record:
Issue date:
DOI: https://doi.org/10.1038/s41401-025-01533-7
Keywords
This article is cited by
-
Salvianolic acid A from Salvia miltiorrhiza identified as a cap-dependent endonuclease inhibitor for pathogenic arenaviruses
Acta Pharmacologica Sinica (2026)


