Abstract
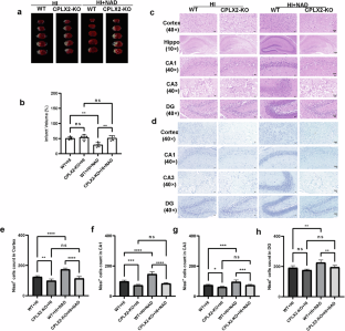
Nicotinamide adenine dinucleotide (NAD) is a key coenzyme involved in cell metabolism associated with aging, cancer, neurodegenerative diseases and metabolic disorders. We recently showed that NAD+ therapy significantly improved neurobehavioral outcomes in neonatal mice after hypoxia-ischemia (HI), and bioinformatics analysis revealed that the expression of complexin 2 (CPLX2) in the injured cerebral cortex was significantly decreased 24 h after HI injury but could be reversed by NAD+ intervention. In this study we explored the role of CPLX2 in the survival and function of neonatal hypoxic-ischemic cortical neurons. HI models were established by permanent ligation of the left common carotid artery in mice. CPLX2-knockdown lentiviral vector was injected intraventricularly on postnatal day 1 (P1); CPLX2 knockout mice were also used. NAD+ (5 mg·kg−1·d−1, i.p.) was administered before HI surgery, thereafter once a day until sampling. We showed that NAD+ administration significantly ameliorated the morphological damages and neurobehavioral defects, and elevated the seizure thresholds in HI mice. All the beneficial effects of NAD+ were abolished by CPLX2 knockdown or knockout. In HT22 neuronal cells subjected to OGD/R, pretreated with NAD+ (100 μM) for 12 h significantly increased the cell viability, decreased the LDH levels, and inhibited the ferroptosis evidenced by the changes in redox-related parameters including concentrations of Fe2+, GSH, MDA, H2O2 as well as the expression of GPX4 and SLC7A11. CPLX2 knockdown in HT22 neuronal cells blocked the protective effects of NAD+ as in HI mice, whereas CPLX2 overexpression enhanced the inhibitory effects of NAD+ on ferroptosis in HT22 neuronal cells.
This is a preview of subscription content, access via your institution
Access options
Subscribe to this journal
Receive 12 print issues and online access
$259.00 per year
only $21.58 per issue
Buy this article
- Purchase on SpringerLink
- Instant access to the full article PDF.
USD 39.95
Prices may be subject to local taxes which are calculated during checkout








Similar content being viewed by others
References
Torn AE, Hesselman S, Johansen K, Agren J, Wikstrom AK, Jonsson M. Outcomes in children after mild neonatal hypoxic ischaemic encephalopathy: A population-based cohort study. BJOG. 2023;130:1602–9.
Okulu E, Hirfanoglu IM, Satar M, Erdeve O, Koc E, Ozlu F, et al. An observational, multicenter, registry-based cohort study of Turkish Neonatal Society in neonates with hypoxic ischemic encephalopathy. PLoS One. 2023;18:e0295759.
Finder M, Boylan GB, Twomey D, Ahearne C, Murray DM, Hallberg B. Two-year neurodevelopmental outcomes after mild hypoxic ischemic encephalopathy in the era of therapeutic hypothermia. JAMA Pediatr. 2020;174:48–55.
Levison SW, Rocha-Ferreira E, Kim BH, Hagberg H, Fleiss B, Gressens P, et al. Mechanisms of tertiary neurodegeneration after neonatal hypoxic-ischemic brain damage. Pediatr Med. 2022;5:28.
Peeples ES. MicroRNA therapeutic targets in neonatal hypoxic-ischemic brain injury: a narrative review. Pediatr Res. 2023;93:780–8.
Labusek N, Ghari P, Mouloud Y, Koster C, Diesterbeck E, Hadamitzky M, et al. Hypothermia combined with extracellular vesicles from clonally expanded immortalized mesenchymal stromal cells improves neurodevelopmental impairment in neonatal hypoxic-ischemic brain injury. J Neuroinflammation. 2023;20:280.
Szakmar E, Smith J, Yang E, Volpe JJ, Inder T, El-Dib M. Association between cerebral oxygen saturation and brain injury in neonates receiving therapeutic hypothermia for neonatal encephalopathy. J Perinatol. 2021;41:269–77.
Dehaes M, Aggarwal A, Lin PY, Rosa Fortuno C, Fenoglio A, Roche-Labarbe N, et al. Cerebral oxygen metabolism in neonatal hypoxic ischemic encephalopathy during and after therapeutic hypothermia. J Cereb Blood Flow Metab. 2014;34:87–94.
Donadello K, Su F, Annoni F, Scolletta S, He X, Peluso L, et al. The effects of temperature management on brain microcirculation, oxygenation and metabolism. Brain Sci. 2022;12:1422.
Jiang D, Zhao J, Zheng J, Zhao Y, Le M, Qin D, et al. LOX-mediated ECM mechanical stress induces Piezo1 activation in hypoxic-ischemic brain damage and identification of novel inhibitor of LOX. Redox Biol. 2024;76:103346.
Wang XX, Li M, Xu XW, Zhao WB, Jin YM, Li LL, et al. BNIP3-mediated mitophagy attenuates hypoxic-ischemic brain damage in neonatal rats by inhibiting ferroptosis through P62-KEAP1-NRF2 pathway activation to maintain iron and redox homeostasis. Acta Pharmacol Sin. 2025;46:33–51.
Xiao W, Wang RS, Handy DE, Loscalzo J. NAD(H) and NADP(H) redox couples and cellular energy metabolism. Antioxid Redox Signal. 2018;28:251–72.
Hou Y, Wei Y, Lautrup S, Yang B, Wang Y, Cordonnier S, et al. NAD+ supplementation reduces neuroinflammation and cell senescence in a transgenic mouse model of Alzheimer’s disease via cGAS-STING. Proc Natl Acad Sci USA. 2021;118:e2011226118.
Amjad S, Nisar S, Bhat AA, Shah AR, Frenneaux MP, Fakhro K, et al. Role of NAD+ in regulating cellular and metabolic signaling pathways. Mol Metab. 2021;49:101195.
Klimova N, Fearnow A, Long A, Kristian T. NAD+ precursor modulates post-ischemic mitochondrial fragmentation and reactive oxygen species generation via SIRT3 dependent mechanisms. Exp Neurol. 2020;325:113144.
Cai Y, Yang E, Yao X, Zhang X, Wang Q, Wang Y, et al. FUNDC1-dependent mitophagy induced by tPA protects neurons against cerebral ischemia-reperfusion injury. Redox Biol. 2021;38:101792.
Xu J, Wang Y, Li N, Xu L, Yang H, Yang Z. L-3-n-butylphthalide improves cognitive deficits in rats with chronic cerebral ischemia. Neuropharmacology. 2012;62:2424–9.
Wang XX, Mao GH, Li QQ, Tang J, Zhang H, Wang KL, et al. Neuroprotection of NAD+ and NBP against ischemia/reperfusion brain injury is associated with restoration of sirtuin-regulated metabolic homeostasis. Front Pharm. 2023;14:1096533.
Han BH, DeMattos RB, Dugan LL, Kim-Han JS, Brendza RP, Fryer JD, et al. Clusterin contributes to caspase-3-independent brain injury following neonatal hypoxia-ischemia. Nat Med. 2001;7:338–43.
Wehrli P, Charnay Y, Vallet P, Zhu G, Harmony J, Aronow B, et al. Inhibition of post-ischemic brain injury by clusterin overexpression. Nat Med. 2001;7:977–9.
Xu X, Wang X, Zhang L, Jin Y, Li L, Jin M, et al. Nicotinamide adenine dinucleotide treatment confers resistance to neonatal ischemia and hypoxia: effects on neurobehavioral phenotypes. Neural Regen Res. 2024;19:2760–72.
Sciarretta F, Ceci V, Tiberi M, Zaccaria F, Li H, Zhou ZY, et al. Lipocalin-2 promotes adipose-macrophage interactions to shape peripheral and central inflammatory responses in experimental autoimmune encephalomyelitis. Mol Metab. 2023;76:101783.
Roboon J, Hattori T, Ishii H, Takarada-Iemata M, Nguyen DT, Heer CD, et al. Inhibition of CD38 and supplementation of nicotinamide riboside ameliorate lipopolysaccharide-induced microglial and astrocytic neuroinflammation by increasing NAD. J Neurochem. 2021;158:311–27.
Tassinari ID, Andrade MKG, da Rosa LA, Hoff MLM, Nunes RR, Vogt EL, et al. Lactate administration reduces brain injury and ameliorates behavioral outcomes following neonatal hypoxia-ischemia. Neuroscience. 2020;448:191–205.
Xiao J, Cai T, Fang Y, Liu R, Flores JJ, Wang W, et al. Activation of GPR40 attenuates neuroinflammation and improves neurological function via PAK4/CREB/KDM6B pathway in an experimental GMH rat model. J Neuroinflammation. 2021;18:160.
Chen NN, Zhao DJ, Sun YX, Wang DD, Ni H. Long-term effects of zinc deficiency and zinc supplementation on developmental seizure-induced brain damage and the underlying GPR39/ZnT-3 and MBP expression in the hippocampus. Front Neurosci. 2019;13:920.
Khodadadeh A, Hassanpour S, Akbari G. Prenatal exposure to hesperidin improves reflexive motor behaviors in mice offspring. Int J Dev Neurosci. 2020;80:648–56.
Sun Y, Ma L, Jin M, Zheng Y, Wang D, Ni H. Effects of melatonin on neurobehavior and cognition in a cerebral palsy model of plppr5-/- mice. Front Endocrinol. 2021;12:598788.
Kuniishi H, Ichisaka S, Yamamoto M, Ikubo N, Matsuda S, Futora E, et al. Early deprivation increases high-leaning behavior, a novel anxiety-like behavior, in the open field test in rats. Neurosci Res. 2017;123:27–35.
Zhang J, Zhang W, Gao X, Zhao Y, Chen D, Xu N, et al. Preconditioning with partial caloric restriction confers long-term protection against grey and white matter injury after transient focal ischemia. J Cereb Blood Flow Metab. 2019;39:1394–409.
Li LL, Li YC, Zhao DJ, Jin MF, Ni H. Leptin-regulated autophagy plays a role in long-term neurobehavioral injury after neonatal seizures and the regulation of zinc/cPLA2 and CaMK II signaling in cerebral cortex. Epilepsy Res. 2018;146:103–11.
Wang ZW, Yang LJ, Ding YX, Chang YZ, Cui H. Insights into the role of iron in immature rat model of hypoxic-ischemic brain injury. Exp Ther Med. 2016;12:1723–31.
Lin W, Zhang T, Zheng J, Zhou Y, Lin Z, Fu X. Ferroptosis is involved in hypoxic-ischemic brain damage in neonatal rats. Neuroscience. 2022;487:131–42.
Peeples ES, Genaro-Mattos TC. Ferroptosis: a promising therapeutic target for neonatal hypoxic-ischemic brain injury. Int J Mol Sci. 2022;23:7420.
Garofalo O, Cox DW, Bachelard HS. Brain levels of NADH and NAD+ under hypoxic and hypoglycaemic conditions in vitro. J Neurochem. 1988;51:172–6.
Yager JY, Brucklacher RM, Vannucci RC. Cerebral oxidative metabolism and redox state during hypoxia-ischemia and early recovery in immature rats. Am J Physiol. 1991;261:H1102–1108.
Li H, Zhao J, Zhong XL, Xu PY, Du LJ, Fang P, et al. CPLX2 regulates ferroptosis and apoptosis through NRF2 pathway in human hepatocellular carcinoma cells. Appl Biochem Biotechnol. 2023;195:597–609.
Chung YS, Choo BKM, Ahmed PK, Othman I, Shaikh MF. Orthosiphon stamineus proteins alleviate pentylenetetrazol-induced seizures in zebrafish. Biomedicines. 2020;8:191.
Nie L, Xia J, Li H, Zhang Z, Yang Y, Huang X, et al. Ginsenoside Rg1 ameliorates behavioral abnormalities and modulates the hippocampal proteomic change in triple transgenic mice of Alzheimer’s disease. Oxid Med Cell Longev. 2017;2017:6473506.
Lionel AC, Crosbie J, Barbosa N, Goodale T, Thiruvahindrapuram B, Rickaby J, et al. Rare copy number variation discovery and cross-disorder comparisons identify risk genes for ADHD. Sci Transl Med. 2011;3:95ra75.
Glynn D, Gibson HE, Harte MK, Reim K, Jones S, Reynolds GP, et al. Clorgyline-mediated reversal of neurological deficits in a Complexin 2 knockout mouse. Hum Mol Genet. 2010;19:3402–12.
Lee HJ, Song JY, Kim JW, Jin SY, Hong MS, Park JK, et al. Association study of polymorphisms in synaptic vesicle-associated genes, SYN2 and CPLX2, with schizophrenia. Behav Brain Funct. 2005;1:15.
Chen X, Li J, Kang R, Klionsky DJ, Tang D. Ferroptosis: machinery and regulation. Autophagy. 2021;17:2054–81.
Liu J, Kuang F, Kroemer G, Klionsky DJ, Kang R, Tang D. Autophagy-dependent ferroptosis: machinery and regulation. Cell Chem Biol. 2020;27:420–35.
Wang X, Li M, Wang F, Mao G, Wu J, Han R, et al. TIGAR reduces neuronal ferroptosis by inhibiting succinate dehydrogenase activity in cerebral ischemia. Free Radic Biol Med. 2024;216:89–105.
Munk SHN, Merchut-Maya JM, Adelantado Rubio A, Hall A, Pappas G, Milletti G, et al. NAD+ regulates nucleotide metabolism and genomic DNA replication. Nat Cell Biol. 2023;25:1774–86.
Qu W, Ralto KM, Qin T, Cheng Y, Zong W, Luo X, et al. NAD+ precursor nutritional supplements sensitize the brain to future ischemic events. J Cereb Blood Flow Metab. 2023;43:37–48.
Acknowledgements
This work was supported by the National Natural Science Foundation of China (No. 62127810, 81871024 and 82471742).
Author information
Authors and Affiliations
Contributions
HN conceived the whole study and designed experiments. HN, XD and HYW jointly supervised this work. XWX, XWZ and LZ designed and performed most of the experiments and analyzed data. XWX and XWZ performed experiments on mice. XWX and LZ performed experiments on cells. QW, XXW, YMJ, LLL and MFJ helped with the analysis of data. XWX wrote and revised the manuscript. HN revised the manuscript.
Corresponding authors
Ethics declarations
Competing interests
The authors declare no competing interests.
Additional information
Publisher’s note Springer Nature remains neutral with regard to jurisdictional claims in published maps and institutional affiliations.
Supplementary information
Rights and permissions
Springer Nature or its licensor (e.g. a society or other partner) holds exclusive rights to this article under a publishing agreement with the author(s) or other rightsholder(s); author self-archiving of the accepted manuscript version of this article is solely governed by the terms of such publishing agreement and applicable law.
About this article
Cite this article
Xu, Xw., Zhou, Xw., Zhang, L. et al. Complexin 2 contributes to the protective effect of NAD+ on neuronal survival following neonatal hypoxia-ischemia. Acta Pharmacol Sin 46, 2363–2375 (2025). https://doi.org/10.1038/s41401-025-01555-1
Received:
Accepted:
Published:
Version of record:
Issue date:
DOI: https://doi.org/10.1038/s41401-025-01555-1


