Fig. 2: NCTD augments M1 macrophage polarization.
From: Norcantharidin promotes M1 macrophage polarization and suppresses colorectal cancer growth

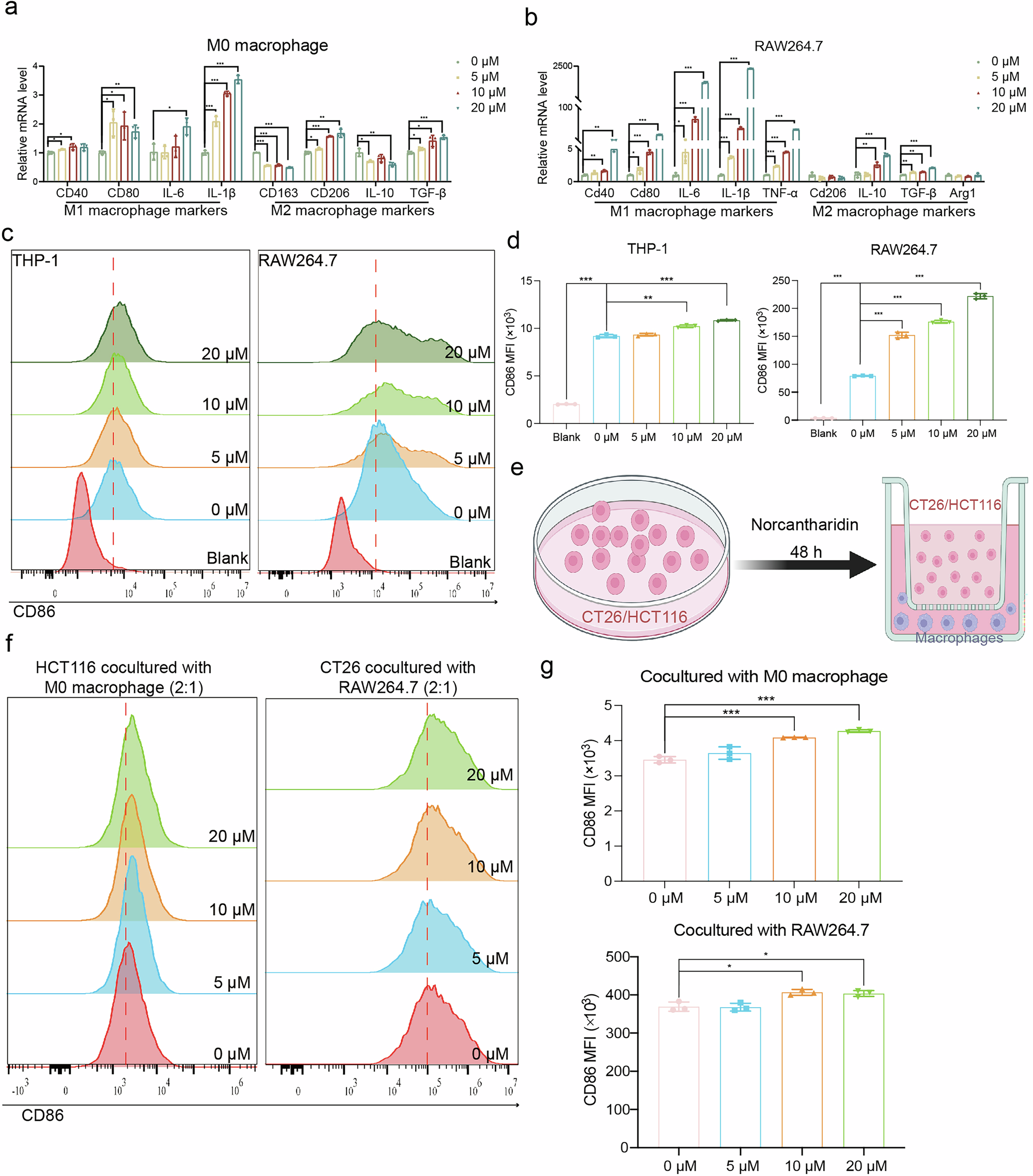
a, b The mRNA expression levels of M1 and M2 macrophage markers in M0 (polarized THP-1) and RAW264.7 cells were measured by qPCR, respectively (n = 3). c Flow cytometry analysis of the expression of CD86 in THP-1 and RAW264.7 cells. d The mean fluorescence intensity of CD86 quantified from c (n = 3). e Schematic illustration of macrophages coculture with NCTD-treated CRC cells. f Flow cytometry analysis of the expression of CD86 in macrophages that cocultured with CRC cells. g The corresponding quantitative analysis of CD86 by flow cytometry (n = 3). Data are presented as mean ± SD. *P < 0.05, **P < 0.01, ***P < 0.001.