Abstract
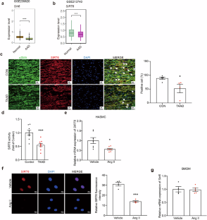
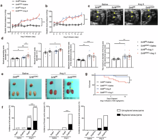
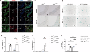
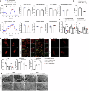
Progressive loss of vascular smooth muscle cells (VSMCs) is the pathophysiological basis for aortic aneurysm and dissection (AAD), a life-threatening disease, but the underlying mechanisms are largely unknown. Sirtuin 6 (SIRT6), a class III histone deacetylase, is critical for maintenance of VSMC homeostasis and prevention of vascular remodeling-related diseases. In this study, we investigated the role of VSMC SIRT6 in AAD and the molecular mechanism. We showed that the expression levels of SIRT6 were significantly reduced in VSMCs of the thoracic aorta in AAD patients. We constructed a VSMC-specific Sirt6 deficient mouse line and found that loss of Sirt6 in VSMCs dramatically accelerated angiotensin II (Ang II)-induced AAD formation and rupture, even without an Apoe-deficient background. In human aortic smooth muscle cells (HASMCs), knockdown of SIRT6 led to mitochondrial dysfunction and accelerated VSMC senescence. We revealed that SIRT6 bound to and deacetylated NRF2, a key transcription factor for mitochondrial biogenesis. However, Sirt6 deficiency inhibited NRF2 and reduced mRNAs encoding mitochondrial complex proteins. Notably, MDL-811, a newly developed small-molecule SIRT6 agonist, effectively reversed Ang II-induced mitochondrial dysfunction in HASMCs. In a BAPN-induced TAAD mouse model, administration of MDL-811 (20 mg/kg, i.p., every other day for 28 d) effectively mitigated AAD progression and reduced mortality. These results suggest that SIRT6 plays a protective role against AAD development, and targeting SIRT6 with small-molecule activators such as MDL-811 could represent a promising therapeutic strategy for AAD.
This is a preview of subscription content, access via your institution
Access options
Subscribe to this journal
Receive 12 print issues and online access
$259.00 per year
only $21.58 per issue
Buy this article
- Purchase on SpringerLink
- Instant access to the full article PDF.
USD 39.95
Prices may be subject to local taxes which are calculated during checkout









Similar content being viewed by others
References
Bossone E, Eagle KA. Epidemiology and management of aortic disease: aortic aneurysms and acute aortic syndromes. Nat Rev Cardiol. 2021;18:331–48.
Wanhainen A, Verzini F, Van Herzeele I, Allaire E, Bown M, Cohnert T, et al. Editor’s Choice—European Society for Vascular Surgery (ESVS) 2019 Clinical practice guidelines on the management of abdominal aorto-iliac artery aneurysms. Eur J Vasc Endovasc Surg. 2019;57:8–93.
Tadros RO, Tang GHL, Barnes HJ, Mousavi I, Kovacic JC, Faries P, et al. Optimal treatment of uncomplicated type B aortic dissection: JACC Review Topic of the Week. J Am Coll Cardiol. 2019;74:1494–504.
Liu B, Granville DJ, Golledge J, Kassiri Z. Pathogenic mechanisms and the potential of drug therapies for aortic aneurysm. Am J Physiol Heart Circ Physiol. 2020;318:H652–H670.
Petsophonsakul P, Furmanik M, Forsythe R, Dweck M, Schurink GW, Natour E, et al. Role of vascular smooth muscle cell phenotypic switching and calcification in aortic aneurysm formation. Arterioscler Thromb Vasc Biol. 2019;39:1351–68.
Oller J, Gabandé-Rodríguez E, Ruiz-Rodríguez MJ, Desdín-Micó G, Aranda JF, Rodrigues-Diez R, et al. Extracellular tuning of mitochondrial respiration leads to aortic aneurysm. Circulation. 2021;143:2091–109.
Sun LY, Lyu YY, Zhang HY, Shen Z, Lin GQ, Geng N, et al. Nuclear receptor NR1D1 regulates abdominal aortic aneurysm development by targeting the mitochondrial tricarboxylic acid cycle enzyme aconitase-2. Circulation. 2022;146:1591–609.
Alexander MR, Owens GK. Epigenetic control of smooth muscle cell differentiation and phenotypic switching in vascular development and disease. Annu Rev Physiol. 2012;74:13–40.
Lacolley P, Regnault V, Segers P, Laurent S. Vascular smooth muscle cells and arterial Stiffening: relevance in development, aging, and disease. Physiol Rev. 2017;97:1555–617.
Chang AR, Ferrer CM, Mostoslavsky R. SIRT6, a mammalian deacylase with multitasking abilities. Physiol Rev. 2020;100:145–69.
Winnik S, Auwerx J, Sinclair DA, Matter CM. Protective effects of sirtuins in cardiovascular diseases: from bench to bedside. Eur Heart J. 2015;36:3404–12.
Zhang DH, Zhang JL, Huang Z, Wu LM, Wang ZM, Li YP, et al. Deubiquitinase ubiquitin-specific protease 10 deficiency regulates Sirt6 signaling and exacerbates cardiac hypertrophy. J Am Heart Assoc. 2020;9:e017751.
Peng LY, Qian MX, Liu ZJ, Tang XL, Sun J, Jiang Y, et al. Deacetylase-independent function of SIRT6 couples GATA4 transcription factor and epigenetic activation against cardiomyocyte apoptosis. Nucleic Acids Res. 2020;48:4992–5005.
Khan D, Sarikhani M, Dasgupta S, Maniyadath B, Pandit AS, Mishra S, et al. SIRT6 deacetylase transcriptionally regulates glucose metabolism in heart. J Cell Physiol. 2018;233:5478–89.
Wu XQ, Liu H, Brooks A, Xu SW, Luo JQ, Steiner R, et al. SIRT6 mitigates heart failure with preserved ejection fraction in diabetes. Circ Res. 2022;131:926–43.
Arsiwala T, Pahla J, van Tits LJ, Bisceglie L, Gaul DS, Costantino S, et al. Sirt6 deletion in bone marrow-derived cells increases atherosclerosis - Central role of macrophage scavenger receptor 1. J Mol Cell Cardiol. 2020;139:24–32.
Zheng Z, Wang B, Lv X, Yao F, Gao H, Jin Z, et al. Protective effect of SIRT6 on cholesterol crystal-induced endothelial dysfunction via regulating ACE2 expression. Exp Cell Res. 2021;402:112526.
Grootaert MOJ, Finigan A, Figg NL, Uryga AK, Bennett MR. SIRT6 protects smooth muscle cells from senescence and reduces atherosclerosis. Circ Res. 2021;128:474–91.
Yang Z, Huang YJ, Zhu L, Yang K, Liang K, Tan JY, et al. SIRT6 promotes angiogenesis and hemorrhage of carotid plaque via regulating HIF-1α and reactive oxygen species. Cell Death Dis. 2021;12:77.
Zhao Y, Jia X, Yang XY, Bai XL, Lu YJ, Zhu L, et al. Deacetylation of Caveolin-1 by Sirt6 induces autophagy and retards high glucose-stimulated LDL transcytosis and atherosclerosis formation. Metabolism. 2022;131:155162.
Yao F, Lv XH, Jin Z, Chen DL, Zheng ZH, Yang JJ, et al. Sirt6 inhibits vascular endothelial cell pyroptosis by regulation of the Lin28b/let-7 pathway in atherosclerosis. Int Immunopharmacol. 2022;110:109056.
Guo J, Wang ZY, Wu JC, Liu M, Li MM, Sun Y, et al. Endothelial SIRT6 is vital to prevent hypertension and associated cardiorenal injury through targeting Nkx3.2-GATA5 signaling. Circ Res. 2019;124:1448–61.
Liu XQ, Jiang DY, Huang W, Teng PX, Zhang H, Wei CQ, et al. Sirtuin 6 attenuates angiotensin II-induced vascular adventitial aging in rat aortae by suppressing the NF-κB pathway. Hypertens Res. 2021;44:770–80.
Chen ZW, Liang W, Hu JJ, Zhu ZJ, Feng J, Ma YQ, et al. Sirt6 deficiency contributes to mitochondrial fission and oxidative damage in podocytes via ROCK1-Drp1 signalling pathway. Cell Prolif. 2022;55:e13296.
Bandopadhyay S, Prasad P, Ray U, Das Ghosh D, Roy SS. SIRT6 promotes mitochondrial fission and subsequent cellular invasion in ovarian cancer. FEBS Open Bio. 2022;12:1657–76.
Wang S, Li L, Liang Q, Ye Y, Lan Z, Dong Q, et al. Deletion of SIRT6 in vascular smooth muscle cells facilitates vascular calcification via suppression of DNA damage repair. J Mol Cell Cardiol. 2022;173:154–68.
Kuang JY, Zhang YW, Liu QH, Shen J, Pu SY, Cheng SH, et al. Fat-specific Sirt6 ablation sensitizes, mice to high-fat diet-induced obesity and insulin resistance by inhibiting lipolysis. Diabetes. 2017;66:1159–71.
Holtwick R, Gotthardt M, Skryabin B, Steinmetz M, Potthast R, Zetsche B, et al. Smooth muscle-selective deletion of guanylyl cyclase-A prevents the acute but not chronic effects of ANP on blood pressure. Proc Natl Acad Sci USA. 2002;99:7142–7.
Chen HZ, Wang F, Gao P, Pei JF, Liu Y, Xu TT, et al. Age-associated sirtuin 1 reduction in vascular smooth muscle links vascular senescence and inflammation to abdominal aortic sneurysm. Circ Res. 2016;119:1076–88.
Qi D, Wei M, Jiao SY, Song YT, Wang X, Xie GM, et al. Hypoxia inducible factor 1α in vascular smooth muscle cells promotes angiotensin II-induced vascular remodeling via activation of CCL7-mediated macrophage recruitment. Cell Death Dis. 2019;10:544.
Luo W, Wang YD, Zhang L, Ren PP, Zhang C, Li YM, et al. Critical role of cytosolic DNA and its sensing adaptor STING in aortic degeneration, dissection, and rupture. Circulation. 2020;141:42–66.
Raj S, Dsouza LA, Singh SP, Kanwal A. Sirt6 Deacetylase: a potential key regulator in the prevention of obesity, diabetes and neurodegenerative disease. Front Pharmacol. 2020;11:598326.
Shang JL, Zhu ZH, Chen YY, Song JL, Huang YJ, Song K, et al. Small-molecule activating SIRT6 elicits therapeutic effects and synergistically promotes anti-tumor activity of vitamin D3 in colorectal cancer. Theranostics. 2020;10:5845–64.
Li WX, Feng WJ, Su XY, Luo DL, Li ZB, Zhou YQ, et al. SIRT6 protects vascular smooth muscle cells from osteogenic transdifferentiation via Runx2 in chronic kidney disease. J Clin Invest. 2022;132:e150051.
Zhang JH, Li YP, Liu QH, Huang Y, Li R, Wu T, et al. Sirt6 alleviated liver fibrosis by deacetylating conserved lysine 54 on Smad2 in hepatic stellate cells. Hepatology. 2021;73:1140–57.
Li XX, Liu AT, Xie C, Chen YL, Zeng K, Xie CM, et al. The transcription factor GATA6 accelerates vascular smooth muscle cell senescence-related arterial calcification by counteracting the role of anti-aging factor SIRT6 and impeding DNA damage repair. Kidney Int. 2024;105:115–31.
Ding YN, Wang TT, Lv SJ, Tang XQ, Wei ZY, Yao F, et al. SIRT6 is an epigenetic repressor of thoracic aortic aneurysms via inhibiting inflammation and senescence. Signal Transduct Target Ther. 2023;8:255.
Smirnov D, Eremenko E, Stein D, Kaluski S, Jasinska W, Cosentino C, et al. SIRT6 is a key regulator of mitochondrial function in the brain. Cell Death Dis. 2023;14:35.
Quintana RA, Taylor WR. Cellular mechanisms of aortic aneurysm formation. Circ Res. 2019;124:607–18.
Huang ZM, Zhao JX, Deng W, Chen YY, Shang JL, Song K, et al. Identification of a cellularly active SIRT6 allosteric activator. Nat Chem Biol. 2018;14:1118–26.
Shang JL, Ning SB, Chen YY, Chen TX, Zhang J. MDL-800, an allosteric activator of SIRT6, suppresses proliferation and enhances EGFR-TKIs therapy in non-small cell lung cancer. Acta Pharmacol Sin. 2021;42:120–31.
Abbotto E, Miro C, Piacente F, Salis A, Murolo M, Nappi A, et al. SIRT6 pharmacological inhibition delays skin cancer progression in the squamous cell carcinoma. Biomed Pharmacother. 2023;166:115326.
Fan GJ, Yu B, Tang L, Zhu RX, Chen JH, Zhu Y, et al. TSPAN8+ myofibroblastic cancer-associated fibroblasts promote chemoresistance in patients with breast cancer. Sci Transl Med. 2024;16:eadj5705.
Du Y, He JQ, Xu YN, Wu X, Cheng HB, Yu JG, et al. SIRT6 prevent chronic cerebral hypoperfusion induced cognitive impairment by remodeling mitochondrial dynamics in a STAT5-PGAM5-Drp1 dependent manner. J Transl Med. 2024;22:788.
Wu SQ, Zhang JJ, Peng C, Ma YX, Tian XC. SIRT6 mediated histone H3K9ac deacetylation involves myocardial remodelling through regulating myocardial energy metabolism in TAC mice. J Cell Mol Med. 2023;27:3451–64.
He TL, Shang JL, Gao CL, Guan X, Chen YY, Zhu LW, et al. A novel SIRT6 activator ameliorates neuroinflammation and ischemic brain injury via EZH2/FOXC1 axis. Acta Pharm Sin B. 2021;11:708–26.
Xu SW, Yin MM, Koroleva M, Mastrangelo MA, Zhang WB, Bai P, et al. SIRT6 protects against endothelial dysfunction and atherosclerosis in mice. Aging (Albany NY). 2016;8:1064–82.
Liu ZP, Wang JJ, Huang XY, Li ZM, Liu PQ. Deletion of sirtuin 6 accelerates endothelial dysfunction and atherosclerosis in apolipoprotein E-deficient mice. Transl Res. 2016;172:18–29.
Acknowledgements
This study was supported by National Key R&D Program of China (2021YFA080021), National Natural Science Foundation of China (92368106), and the National Cancer Institute Intramural Research Program (ZIABC005562). We thank Prof. Jian Zhang for generously providing the SIRT6 agonist MDL-811 and Prof. Jin-han He for providing Sirt6-floxed mice.
Author information
Authors and Affiliations
Contributions
All authors contributed to the study conception and design. XTY and AJQ designed the research. XTY, NZ, YTM, XYL, JMJ and YX helped to perform experiments. YTS, BJ, GML, SW, and JMZ collected the clinical samples. JHH and FJG contributed to the discussions and assisted language revision. AJQ supervised the work, drafted and critically revised the manuscript. All authors commented on previous versions of the manuscript. All authors read and approved the final manuscript.
Corresponding author
Ethics declarations
Competing interests
The authors declare no competing interests.
Additional information
Publisher’s note Springer Nature remains neutral with regard to jurisdictional claims in published maps and institutional affiliations.
Supplementary information
Rights and permissions
Springer Nature or its licensor (e.g. a society or other partner) holds exclusive rights to this article under a publishing agreement with the author(s) or other rightsholder(s); author self-archiving of the accepted manuscript version of this article is solely governed by the terms of such publishing agreement and applicable law.
About this article
Cite this article
Yu, Xt., Zhao, N., Ma, Yt. et al. Sirtuin 6 mitigates thoracic aortic aneurysm progression via maintenance of mitochondria homeostasis in vascular smooth muscle cells. Acta Pharmacol Sin 47, 103–118 (2026). https://doi.org/10.1038/s41401-025-01628-1
Received:
Accepted:
Published:
Version of record:
Issue date:
DOI: https://doi.org/10.1038/s41401-025-01628-1


