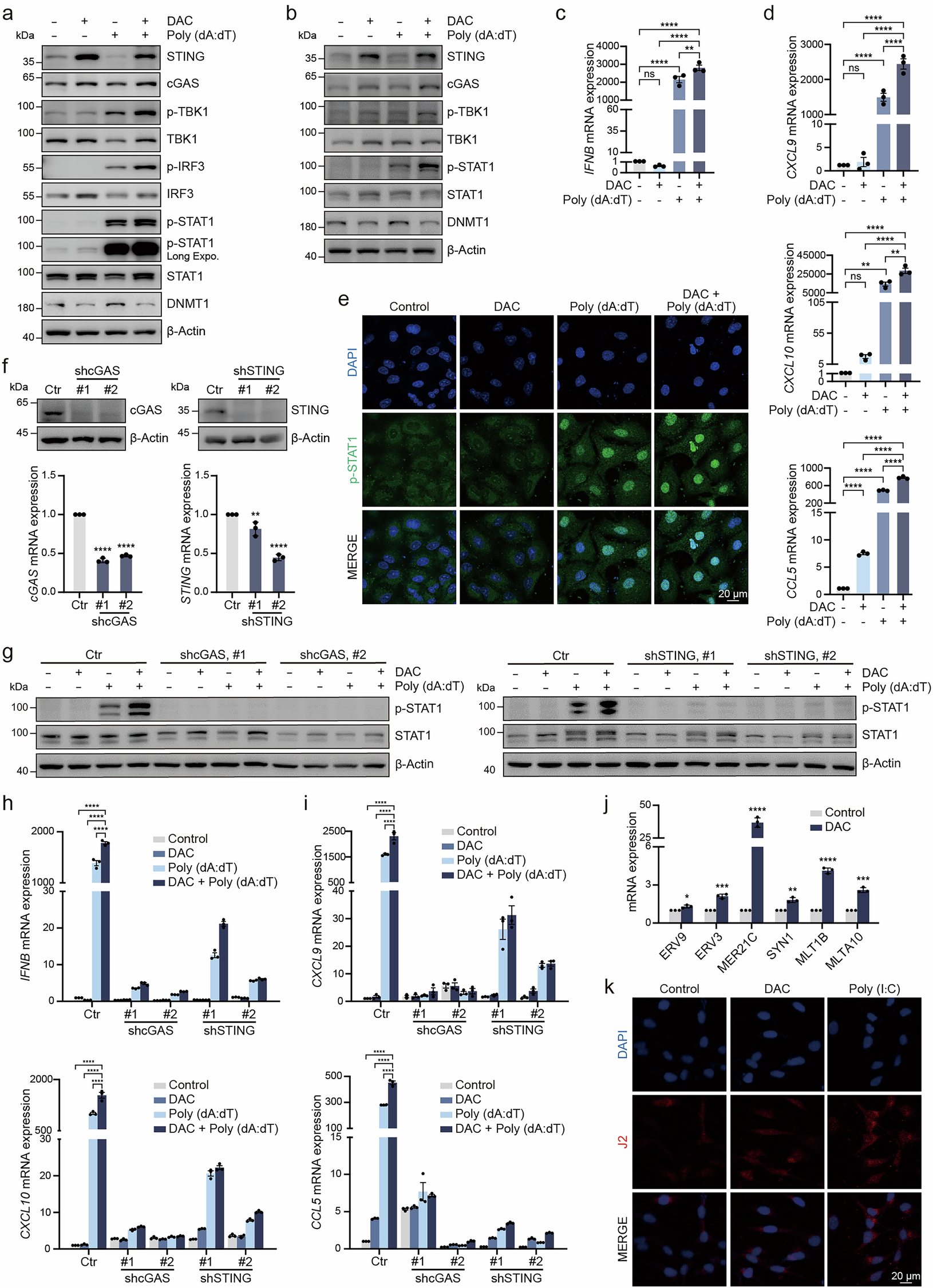
Fig. 4: DNMT inhibitor restores cGAS-STING pathway activation by cytosolic DNA.

Immunoblot analysis of the indicated proteins in A549 (a) and MDA-MB-453 (b) cells pretreated with DAC for 72 h and treated with 0.5 μg/mL Poly (dA:dT) for 4 h. RT-qPCR analysis of IFNB (c), CXCL9, CXCL10 and CCL5 (d) levels in A549 cells pretreated with 1 μM DAC for 72 h and treated with 0.5 μg/mL Poly (dA:dT) for 4 h. e IF images of A549 cells stained with DAPI (blue) and p-STAT1 (green) after pretreatment with 1 μM DAC for 72 h and treatment with 0.5 μg/mL Poly (dA:dT) for 4 h. f Immunoblot and RT-qPCR analysis of cGAS and STING levels in A549 cells transduced with the indicated shRNA. g Immunoblot analysis of the indicated proteins in A549 cells transduced with the indicated shRNA, pretreated with 1 μM DAC for 72 h and treated with 0.5 μg/mL Poly (dA:dT) for 4 h. RT-qPCR analysis of IFNB (h) CXCL9, CXCL10 and CCL5 (i) levels in A549 cells transduced with the indicated shRNA, pretreated with 1 μM DAC for 72 h and treated with 0.5 μg/mL Poly (dA:dT) for 4 h. j RT-qPCR analysis of the ERVs levels after treatment with 1 μM DAC for 72 h. k IF images of cells stained with DAPI (blue) and J2 (red) after treatment with 1 μM DAC for 72 h or treatment with 0.5 μg/mL Poly (I:C) for 4 h. *P < 0.05, **P < 0.01, ***P < 0.001, ****P < 0.0001, ns no significant difference.