Abstract
The management of rheumatoid arthritis (RA) has advanced into the realm of targeted therapies; however, these therapies often lack tissue specificity and cause systemic adverse effects. Fibroblast-activating protein α (FAPα+) expressing fibroblast-like synoviocytes (FLSs) are critical pathogenic cell components in RA and are particularly abundant in inflamed joints, whereas they are minimal in other tissues. Consequently, FAPα+ FLSs are emerging as promising therapeutic targets for treating RA. However, strategies to specifically target FAPα+ FLSs in RA remain underdeveloped. To bridge this gap, we developed a novel compound, FAPI-Gly-Pro-MTX (FM), which integrates a FAPα+ tracer, FAPα inhibitor (FAPI), with the traditional drug methotrexate (MTX) via a glycine-proline dipeptide that can be cleaved by the dipeptidyl peptidase activity of FAPα. In an arthritis mouse model, FM selectively targeted FAPα+ FLSs in inflamed joints, facilitating the localized release of MTX and resulting in the significant alleviation of arthritis symptoms while minimizing systemic toxicity. Importantly, the presence of FAPI ensured that FM induced cell death specifically when FAPα+ FLSs were presented, thereby enhancing safety. Consequently, FM demonstrated considerable clinical potential as a safe and effective off-the-shelf therapeutic option for targeting FAPα+ FLSs in patients with RA.

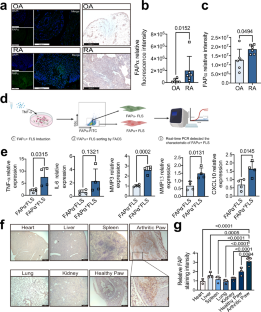
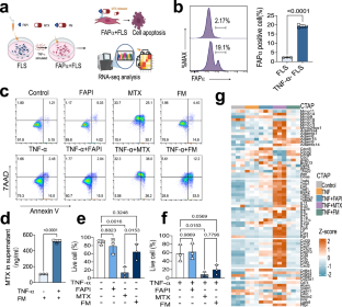
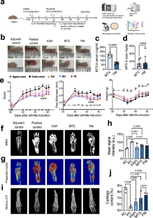
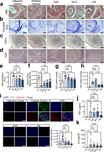
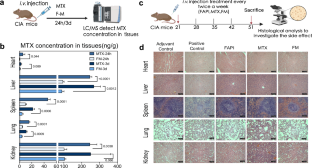
a FAPα+ FLSs are induced by various inflammatory cytokines in inflamed joints and aggravate inflammation and bone destruction; b FM selectively delivers MTX to FAPα+ FLSs in RA-inflamed joints and minimizes off-target effects; c Conventional MTX administration lacks cell specificity, leading to systemic adverse effects.
This is a preview of subscription content, access via your institution
Access options
Subscribe to this journal
Receive 12 print issues and online access
$259.00 per year
only $21.58 per issue
Buy this article
- Purchase on SpringerLink
- Instant access to the full article PDF.
USD 39.95
Prices may be subject to local taxes which are calculated during checkout








Similar content being viewed by others
References
Almutairi K, Nossent J, Preen D, Keen H, Inderjeeth C. The global prevalence of rheumatoid arthritis: a meta-analysis based on a systematic review. Rheumatol Int. 2021;41:863–77.
Finckh A, Gilbert B, Hodkinson B, Bae SC, Thomas R, Deane KD, et al. Global epidemiology of rheumatoid arthritis. Nat Rev Rheumatol. 2022;18:591–602.
Burmester GR, Bijlsma JWJ, Cutolo M, McInnes IB. Managing rheumatic and musculoskeletal diseases - past, present and future. Nat Rev Rheumatol. 2017;13:443–8.
Komatsu N, Takayanagi H. Mechanisms of joint destruction in rheumatoid arthritis - immune cell-fibroblast-bone interactions. Nat Rev Rheumatol. 2022;18:415–29.
Nemeth T, Nagy G, Pap T. Synovial fibroblasts as potential drug targets in rheumatoid arthritis, where do we stand and where shall we go?. Ann Rheum Dis. 2022;81:1055–64.
Qian H, Deng C, Chen S, Zhang X, He Y, Lan J, et al. Targeting pathogenic fibroblast-like synoviocyte subsets in rheumatoid arthritis. Arthr Res Ther. 2024;26:103.
Aghajanian H, Kimura T, Rurik JG, Hancock AS, Leibowitz MS, Li L, et al. Targeting cardiac fibrosis with engineered T cells. Nature. 2019;573:430–3.
Melero I, Tanos T, Bustamante M, Sanmamed MF, Calvo E, Moreno I, et al. A first-in-human study of the fibroblast activation protein-targeted, 4-1BB agonist RO7122290 in patients with advanced solid tumors. Sci Transl Med. 2023;15:eabp9229.
Shahvali S, Rahiman N, Jaafari MR, Arabi L. Targeting fibroblast activation protein (FAP): advances in CAR-T cell, antibody, and vaccine in cancer immunotherapy. Drug Deliv Transl Res. 2023;13:2041–56.
Wang Z, Wang J, Lan T, Zhang L, Yan Z, Zhang N, et al. Role and mechanism of fibroblast-activated protein-alpha expression on the surface of fibroblast-like synoviocytes in rheumatoid arthritis. Front Immunol. 2023;14:1135384.
Croft AP, Campos J, Jansen K, Turner JD, Marshall J, Attar M, et al. Distinct fibroblast subsets drive inflammation and damage in arthritis. Nature. 2019;570:246–51.
Qi W, Jin L, Wu C, Liao H, Zhang M, Zhu Z, et al. Treatment with FAP-targeted zinc ferrite nanoparticles for rheumatoid arthritis by inducing endoplasmic reticulum stress and mitochondrial damage. Mater Today Bio. 2023;21:100702.
Zhang X, Jozic A, Song P, Xu Q, Shi X, Wang H, et al. mRNA vaccine against fibroblast activation protein ameliorates murine models of inflammatory arthritis. Rheumatol Immunol Res. 2023;4:90–7.
Luo Y, Pan Q, Zhou Z, Li M, Wei Y, Jiang X, et al. 68Ga-FAPI PET/CT for rheumatoid arthritis: a prospective study. Radiology. 2023;307:e222052.
Ge L, Fu Z, Wei Y, Shi D, Geng Y, Fan H, et al. Preclinical evaluation and pilot clinical study of [18F]AlF-NOTA-FAPI-04 for PET imaging of rheumatoid arthritis. Eur J Nucl Med Mol Imaging. 2022;49:4025–36.
Pan Q, Yang H, Zhou Z, Li M, Jiang X, Li F, et al. [68Ga]Ga-FAPI-04 PET/CT may be a predictor for early treatment response in rheumatoid arthritis. EJNMMI Res. 2024;14:2.
Zana A, Galbiati A, Gilardoni E, Bocci M, Millul J, Sturm T, et al. Fibroblast activation protein triggers release of drug payload from non-internalizing small molecule drug conjugates in solid tumors. Clin Cancer Res. 2022;28:5440–54.
Kay J, Upchurch KS. ACR/EULAR 2010 rheumatoid arthritis classification criteria. Rheumatology (Oxf). 2012;51:vi5–9.
Bocci M, Zana A, Principi L, Lucaroni L, Prati L, Gilardoni E, et al. In vivo activation of FAP-cleavable small molecule-drug conjugates for the targeted delivery of camptothecins and tubulin poisons to the tumor microenvironment. J Control Release. 2024;367:779–90.
Brand DD, Latham KA, Rosloniec EF. Collagen-induced arthritis. Nat Protoc. 2007;2:1269–75.
Liu Y, Rao P, Qian H, Shi Y, Chen S, Lan J, et al. Regulatory fibroblast-like synoviocytes cell membrane coated nanoparticles: a novel targeted therapy for rheumatoid arthritis. Adv Sci (Weinh). 2023;10:e2204998.
Burmester GR, Pope JE. Novel treatment strategies in rheumatoid arthritis. Lancet. 2017;389:2338–48.
Zhao Z, Hua Z, Luo X, Li Y, Yu L, Li M, et al. Application and pharmacological mechanism of methotrexate in rheumatoid arthritis. Biomed Pharmacother. 2022;150:113074.
Katturajan R, Rasool SV, Evan Prince M. S. Molecular toxicity of methotrexate in rheumatoid arthritis treatment: A novel perspective and therapeutic implications. Toxicology. 2021;461:152909.
Zhao L, Kang F, Pang Y, Fang J, Sun L, Wu H, et al. Fibroblast activation protein inhibitor tracers and their preclinical, translational, and clinical status in China. J Nucl Med. 2024;65:4S–11S.
Bergstrom B, Sellden T, Bollmann M, Svensson MND, Ekwall AH. Methotrexate promotes the release of granulocyte-macrophage colony-stimulating factor from rheumatoid arthritis fibroblast-like synoviocytes via autocrine interleukin-1 signaling. Arthritis Res Ther. 2024;26:178.
Konzett V, Aletaha D. Management strategies in rheumatoid arthritis. Nat Rev Rheumatol. 2024;20:760–9.
Brown P, Pratt AG, Hyrich KL. Therapeutic advances in rheumatoid arthritis. BMJ. 2024;384:e070856.
Davidson S, Coles M, Thomas T, Kollias G, Ludewig B, Turley S, et al. Fibroblasts as immune regulators in infection, inflammation and cancer. Nat Rev Immunol. 2021;21:704–17.
Aertgeerts K, Levin I, Shi L, Snell GP, Jennings A, Prasad GS, et al. Structural and kinetic analysis of the substrate specificity of human fibroblast activation protein alpha. J Biol Chem. 2005;280:19441–4.
Dorst DN, Rijpkema M, Boss M, Walgreen B, Helsen MMA, Bos DL, et al. Targeted photodynamic therapy selectively kills activated fibroblasts in experimental arthritis. Rheumatology (Oxf). 2020;59:3952–60.
Schuberth PC, Hagedorn C, Jensen SM, Gulati P, van den Broek M, Mischo A, et al. Treatment of malignant pleural mesothelioma by fibroblast activation protein-specific re-directed T cells. J Transl Med. 2013;11:187.
Xiao Z, Todd L, Huang L, Noguera-Ortega E, Lu Z, Huang L, et al. Desmoplastic stroma restricts T cell extravasation and mediates immune exclusion and immunosuppression in solid tumors. Nat Commun. 2023;14:5110.
Rurik JG, Tombacz I, Yadegari A, Mendez Fernandez PO, Shewale SV, Li L, et al. CAR T cells produced in vivo to treat cardiac injury. Science. 2022;375:91–6.
Rubbert-Roth A. Methotrexate in rheumatoid arthritis-another brick in the wall. Lancet Rheumatol. 2023;5:e173–e5.
Cronstein BN, Aune TM. Methotrexate and its mechanisms of action in inflammatory arthritis. Nat Rev Rheumatol. 2020;16:145–54.
Salliot C, van der Heijde D. Long-term safety of methotrexate monotherapy in patients with rheumatoid arthritis: a systematic literature research. Ann Rheum Dis. 2009;68:1100–4.
Albrecht K, Muller-Ladner U. Side effects and management of side effects of methotrexate in rheumatoid arthritis. Clin Exp Rheumatol. 2010;28:S95–101.
Jeong M, Jung Y, Yoon J, Kang J, Lee SH, Back W, et al. Porous Silicon-based nanomedicine for simultaneous management of joint inflammation and bone erosion in rheumatoid arthritis. ACS Nano. 2022;16:16118–32.
Liu Y, Luo H, Liu B, Zhou T, Zhang Z, Liu Z. Biomimetic NO scavenging hyaluronic acid nanoparticles enable targeted delivery of MTX and integrated management of rheumatoid arthritis. Biomacromolecules. 2024;25:4557–68.
Wang H, Su W, He L, Wu D, Liu N, Zhu J, et al. Dual targeting heterodimer PET tracer [18F]AlF‑FAPI‑RGD in patients with rheumatoid arthritis: a pilot exploratory study. Theranostics. 2024;14:7042–53.
Liu Y, Zhang Q, Zhang Y, Wang J, Wu Y, Yang G, et al. 99mTc-labeled FAPI SPECT imaging in idiopathic pulmonary fibrosis: preliminary results. Pharmaceuticals (Basel). 2023;16:1434.
Huang W, Pang Y, Liu Q, Liang C, An S, Wu Q, et al. Development and characterization of novel FAP-targeted theranostic pairs: a bench-to-bedside study. Research. 2023;6:0282.
Fan A, Wu G, Wang J, Lu L, Wang J, Wei H, et al. Inhibition of fibroblast activation protein ameliorates cartilage matrix degradation and osteoarthritis progression. Bone Res. 2023;11:3.
Yang AT, Kim YO, Yan XZ, Abe H, Aslam M, Park KS, et al. Fibroblast activation protein activates macrophages and promotes parenchymal liver inflammation and fibrosis. Cell Mol Gastroenterol Hepatol. 2023;15:841–67.
Conway R, Low C, Coughlan RJ, O’Donnell MJ, Carey JJ. Methotrexate and lung disease in rheumatoid arthritis: a meta-analysis of randomized controlled trials. Arthritis Rheumatol. 2014;66:803–12.
Di Martino V, Verhoeven DW, Verhoeven F, Aubin F, Avouac J, Vuitton L, et al. Busting the myth of methotrexate chronic hepatotoxicity. Nat Rev Rheumatol. 2023;19:96–110.
Acknowledgements
This work was supported by the Science Foundation of Fujian Province (Grant numbers 2023J06055, YL) (Grant number 2025J011438, HYQ); National Natural Science Foundation of China (Grant number 82471833, YL) (Grant number 82371802, GXS) and Xiamen Medical and health guidance project (Grant number 3502Z20244ZD1025, HYQ), (Grant number 3502Z20244ZD1016, YH); (Grant number 3502Z20244ZD1005, SJC).
Author information
Authors and Affiliations
Contributions
Conceptualization: Yuan L, GXS; Data curation: HYQ, YH, CQD, ADW, YXM, Yan L; Formal analysis: HYQ, YH, HJZ; Funding acquisition: Yuan L, GXS, HYQ, YH, SJC; Methodology: HYQ, YH, CQD, ADW, YXM; Validation: CQD, ADW, YXM; Writing – original draft: Yuan L, HYQ, SJC, XWZ; Writing – review & editing: N Jan, SPC, Yuan L, GXS.
Corresponding authors
Ethics declarations
Competing interests
The authors declare no competing interests.
Additional information
Publisher’s note Springer Nature remains neutral with regard to jurisdictional claims in published maps and institutional affiliations.
Supplementary information
Rights and permissions
Springer Nature or its licensor (e.g. a society or other partner) holds exclusive rights to this article under a publishing agreement with the author(s) or other rightsholder(s); author self-archiving of the accepted manuscript version of this article is solely governed by the terms of such publishing agreement and applicable law.
About this article
Cite this article
Qian, Hy., He, Y., Deng, Cq. et al. A FAPI-based small-molecule drug conjugate alleviates rheumatoid arthritis by targeting pathogenic FAPα-expressing fibroblasts. Acta Pharmacol Sin 47, 964–976 (2026). https://doi.org/10.1038/s41401-025-01680-x
Received:
Accepted:
Published:
Version of record:
Issue date:
DOI: https://doi.org/10.1038/s41401-025-01680-x


