Abstract
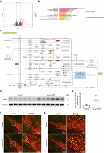
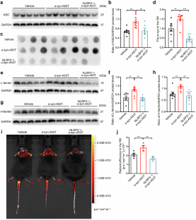
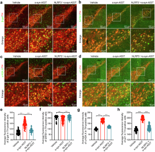
Parkinson’s disease (PD) is a progressive neurodegenerative disorder characterized by the selective loss of nigral dopaminergic neurons and abnormal accumulation of α-synuclein. Our recent study has shown that α-synuclein induces cellular senescence prior to the loss of dopaminergic neurons and the onset of motor dysfunction. Microglia are known to contribute to dopaminergic neurodegeneration, primarily through NLRP3-mediated neuroinflammatory mechanism or by facilitating the propagation of α-synuclein. In this study, we identified the cell type susceptible to α-synuclein-induced cellular senescence in the substantia nigra and investigated the specific role of microglia with a particular focus on the NLRP3 inflammasome. PD mouse model was established by bilateral microinjection of viaAAV2/9 vectors encoding human α-syn-A53T into the SNpc to overexpress human mutant α-synuclein-A53T. We showed that overexpression of α-synuclein-A53T (α-syn-A53T) for 1 week not only induced a pro-inflammatory phenotype in nigral microglia but also led to the acquisition of a senescent state in a subset of microglial cells. Depletion of microglia by administration of the CSF1R inhibitor PLX5622 (1200 ppm) in diet for 1 week significantly attenuated α-synuclein aggregation, iron dysregulation and cellular senescence in the substantia nigra of PD mouse model. Transcriptomic and immunostaining analyses revealed that α-syn-A53T promoted senescence in nigral dopaminergic neurons via the SATB1/DNA damage/p21 signaling pathway, evidenced by reduced SATB1 expression along with increased levels of γ-H2A.X and p21 in TH-positive dopaminergic neurons within the substantia nigra. Moreover, genetic knockout of NLRP3 effectively mitigated α-syn-A53T-induced cellular senescence in these neurons by suppressing the SATB1/DNA damage/p21 signaling pathway. These results highlight the critical role of microglia in promoting dopaminergic neuronal senescence and suggest that NLRP3 may serve as a promising therapeutic target for early intervention in PD to mitigate neuronal senescence and subsequent neurodegeneration.
This is a preview of subscription content, access via your institution
Access options
Subscribe to this journal
Receive 12 print issues and online access
$259.00 per year
only $21.58 per issue
Buy this article
- Purchase on SpringerLink
- Instant access to the full article PDF.
USD 39.95
Prices may be subject to local taxes which are calculated during checkout








Similar content being viewed by others
References
Shen QQ, Jv XH, Ma XZ, Li C, Liu L, Jia WT, et al. Cell senescence induced by toxic interaction between alpha-synuclein and iron precedes nigral dopaminergic neuron loss in a mouse model of Parkinson’s disease. Acta Pharmacol Sin. 2024;45:268–81.
Chinta SJ, Woods G, Demaria M, Rane A, Zou Y, McQuade A, et al. Cellular senescence is induced by the environmental neurotoxin paraquat and contributes to neuropathology linked to Parkinson’s disease. Cell Rep. 2018;22:930–40.
Verma DK, Seo BA, Ghosh A, Ma SX, Hernandez-Quijada K, Andersen JK, et al. Alpha-synuclein preformed fibrils induce cellular senescence in Parkinson’s disease models. Cells. 2021;10:1694–714.
Hong B, Ohtake Y, Itokazu T, Yamashita T. Glial senescence enhances alpha-synuclein pathology owing to its insufficient clearance caused by autophagy dysfunction. Cell Death Discov. 2024;10:50.
Riessland M, Kolisnyk B, Kim TW, Cheng J, Ni J, Pearson JA, et al. Loss of SATB1 induces p21-dependent cellular senescence in post-mitotic dopaminergic neurons. Cell Stem Cell. 2019;25:514–30.
Scott KM, Williams-Gray CH. Targeting aged astrocytes may be a new therapeutic strategy in Parkinson’s disease. Mov Disord. 2018;33:758–9.
Scheiblich H, Eikens F, Wischhof L, Opitz S, Jungling K, Cserep C, et al. Microglia rescue neurons from aggregate-induced neuronal dysfunction and death through tunneling nanotubes. Neuron. 2024;112:3106–25 e8.
Li Y, Xia X, Wang Y, Zheng JC. Mitochondrial dysfunction in microglia: a novel perspective for pathogenesis of Alzheimer’s disease. J Neuroinflammation. 2022;19:248.
Isik S, Yeman Kiyak B, Akbayir R, Seyhali R, Arpaci T. Microglia mediated neuroinflammation in Parkinson’s disease. Cells. 2023;12:1012.
Rim C, You MJ, Nahm M, Kwon MS. Emerging role of senescent microglia in brain aging-related neurodegenerative diseases. Transl Neurodegener. 2024;13:10.
Chen LL, Wang YB, Song JX, Deng WK, Lu JH, Ma LL, et al. Phosphoproteome-based kinase activity profiling reveals the critical role of MAP2K2 and PLK1 in neuronal autophagy. Autophagy. 2017;13:1969–80.
Chen L, Ma Y, Ma X, Liu L, Jv X, Li A, et al. TFEB regulates cellular labile iron and prevents ferroptosis in a TfR1-dependent manner. Free Radic Biol Med. 2023;208:445–57.
Mi XQ, Liu BC, Qu L, Yuan Y, Li H, Xu AY, et al. Intranasal iron administration induces iron deposition, immunoactivation, and cell-specific vulnerability in the olfactory bulb of C57BL/6 mice. Zool Res. 2025;46:209–24.
Hendrickx DAE, van Eden CG, Schuurman KG, Hamann J, Huitinga I. Staining of HLA-DR, Iba1, and CD68 in human microglia reveals partially overlapping expression depending on cellular morphology and pathology. J Neuroimmunol. 2017;309:12–22.
Song N, Chen L, Xie J. Alpha-synuclein handling by microglia: activating, combating, and worsening. Neurosci Bull. 2021;37:751–3.
Thi Lai T, Kim YE, Nguyen LTN, Thi Nguyen T, Kwak IH, Richter F, et al. Microglial inhibition alleviates alpha-synuclein propagation and neurodegeneration in Parkinson’s disease mouse model. NPJ Parkinson’s Dis. 2024;10:32.
Bishop GM, Dang TN, Dringen R, Robinson SR. Accumulation of non-transferrin-bound iron by neurons, astrocytes, and microglia. Neurotox Res. 2011;19:443–51.
Ryan SK, Zelic M, Han Y, Teeple E, Chen L, Sadeghi M, et al. Microglia ferroptosis is regulated by SEC24B and contributes to neurodegeneration. Nat Neurosci. 2023;26:12–26.
Chen L, Shen Q, Liu Y, Zhang Y, Sun L, Ma X, et al. Homeostasis and metabolism of iron and other metal ions in neurodegenerative diseases. Signal Transduct Target Ther. 2025;10:31.
Reinert A, Morawski M, Seeger J, Arendt T, Reinert T. Iron concentrations in neurons and glial cells with estimates on ferritin concentrations. BMC Neurosci. 2019;20:25.
Hu L, Dong C, Wang Z, He S, Yang Y, Zi M, et al. A rationally designed fluorescence probe achieves highly specific and long-term detection of senescence in vitro and in vivo. Aging Cell. 2023;22:e13896.
Kaur S, Coulombe Y, Ramdzan ZM, Leduy L, Masson JY, Nepveu A. Special AT-rich sequence-binding protein 1 (SATB1) functions as an accessory factor in base excision repair. J Biol Chem. 2016;291:22769–80.
Wu KM, Xu QH, Liu YQ, Feng YW, Han SD, Zhang YR, et al. Neuronal FAM171A2 mediates alpha-synuclein fibril uptake and drives Parkinson’s disease. Science. 2025;387:892–900.
Russo T, Kolisnyk B, Aswathy BS, Plessis-Belair J, Kim TW, Martin J, et al. The SATB1-MIR22-GBA axis mediates glucocerebroside accumulation inducing a cellular senescence-like phenotype in dopaminergic neurons. Aging Cell. 2024;23:e14077.
Stokholm MG, Iranzo A, Ostergaard K, Serradell M, Otto M, Svendsen KB, et al. Assessment of neuroinflammation in patients with idiopathic rapid-eye-movement sleep behaviour disorder: a case-control study. Lancet Neurol. 2017;16:789–96.
Ma XZ, Chen LL, Qu L, Li H, Wang J, Song N, et al. Gut microbiota-induced CXCL1 elevation triggers early neuroinflammation in the substantia nigra of Parkinsonian mice. Acta Pharmacol Sin. 2024;45:52–65.
Choi I, Zhang Y, Seegobin SP, Pruvost M, Wang Q, Purtell K, et al. Microglia clear neuron-released alpha-synuclein via selective autophagy and prevent neurodegeneration. Nat Commun. 2020;11:1386.
Yuan J, Liu H, Zhang H, Wang T, Zheng Q, Li Z. Controlled activation of TRPV1 channels on microglia to boost their autophagy for clearance of alpha-synuclein and enhance therapy of Parkinson’s disease. Adv Mater. 2022;34:e2108435.
Pei CS, Hou XO, Ma ZY, Tu HY, Qian HC, Li Y, et al. alpha-synuclein disrupts microglial autophagy through STAT1-dependent suppression of Ulk1 transcription. J Neuroinflammation. 2024;21:275.
Tu HY, Yuan BS, Hou XO, Zhang XJ, Pei CS, Ma YT, et al. alpha-synuclein suppresses microglial autophagy and promotes neurodegeneration in a mouse model of Parkinson’s disease. Aging Cell. 2021;20:e13522.
Guo M, Wang J, Zhao Y, Feng Y, Han S, Dong Q, et al. Microglial exosomes facilitate alpha-synuclein transmission in Parkinson’s disease. Brain. 2020;143:1476–97.
Xia Y, Zhang G, Kou L, Yin S, Han C, Hu J, et al. Reactive microglia enhance the transmission of exosomal alpha-synuclein via toll-like receptor 2. Brain. 2021;144:2024–37.
Jiao L, Li X, Luo Y, Wei J, Ding X, Xiong H, et al. Iron metabolism mediates microglia susceptibility in ferroptosis. Front Cell Neurosci. 2022;16:995084.
Dixon SJ, Lemberg KM, Lamprecht MR, Skouta R, Zaitsev EM, Gleason CE, et al. Ferroptosis: an iron-dependent form of nonapoptotic cell death. Cell. 2012;149:1060–72.
Wang J, Song N, Jiang H, Wang J, Xie J. Pro-inflammatory cytokines modulate iron regulatory protein 1 expression and iron transportation through reactive oxygen/nitrogen species production in ventral mesencephalic neurons. Biochim Biophys Acta. 2013;1832:618–25.
Wang J, Bi M, Liu H, Song N, Xie J. The protective effect of lactoferrin on ventral mesencephalon neurons against MPP+ is not connected with its iron-binding ability. Sci Rep. 2015;5:10729.
Fillebeen C, Ruchoux MM, Mitchell V, Vincent S, Benaissa M, Pierce A. Lactoferrin is synthesized by activated microglia in the human substantia nigra, and its synthesis by the human microglial CHME cell line is upregulated by tumor necrosis factor alpha or 1-methyl-4-phenylpyridinium treatment. Brain Res Mol Brain Res. 2001;96:103–13.
Singh J, Habean ML, Panicker N. Inflammasome assembly in neurodegenerative diseases. Trends Neurosci. 2023;46:814–31.
Fan Z, Pan YT, Zhang ZY, Yang H, Yu SY, Zheng Y, et al. Systemic activation of NLRP3 inflammasome and plasma alpha-synuclein levels are correlated with motor severity and progression in Parkinson’s disease. J Neuroinflammation. 2020;17:11.
Senkevich K, Liu L, Alvarado CX, Leonard HL, Nalls MA, Global Parkinson’s Genetics P, et al. Lack of genetic evidence for NLRP3 inflammasome involvement in Parkinson’s disease pathogenesis. NPJ Parkinson’s Dis. 2024;10:145.
Gordon R, Albornoz EA, Christie DC, Langley MR, Kumar V, Mantovani S, et al. Inflammasome inhibition prevents alpha-synuclein pathology and dopaminergic neurodegeneration in mice. Sci Transl Med. 2018;10:eaah4066.
Pike AF, Varanita T, Herrebout MAC, Plug BC, Kole J, Musters RJP, et al. alpha-synuclein evokes NLRP3 inflammasome-mediated IL-1beta secretion from primary human microglia. Glia. 2021;69:1413–28.
Zheng R, Yan Y, Dai S, Ruan Y, Chen Y, Hu C, et al. ASC specks exacerbate alpha‑synuclein pathology via amplifying NLRP3 inflammasome activities. J Neuroinflammation. 2023;20:26.
Haque ME, Akther M, Jakaria M, Kim IS, Azam S, Choi DK. Targeting the microglial NLRP3 inflammasome and its role in Parkinson’s disease. Mov Disord. 2020;35:20–33.
Panicker N, Kam TI, Wang H, Neifert S, Chou SC, Kumar M, et al. Neuronal NLRP3 is a parkin substrate that drives neurodegeneration in Parkinson’s disease. Neuron. 2022;110:2422–37.e9.
McFarthing K, Buff S, Rafaloff G, Pitzer K, Fiske B, Navangul A, et al. Parkinson’s disease drug therapies in the clinical trial pipeline: 2024 update. J Parkinson’s Dis. 2024;14:899–912.
Feng J, Liu H, Jiang K, Gong X, Huang R, Zhou C, et al. Enhanced oxidative stress aggravates BLM-induced pulmonary fibrosis by promoting cellular senescence through enhancing NLRP3 activation. Life Sci. 2024;358:123128.
Kim JW, Nam SA, Koh ES, Kim HW, Kim S, Woo JJ, et al. The impairment of endothelial autophagy accelerates renal senescence by ferroptosis and NLRP3 inflammasome signaling pathways with the disruption of endothelial barrier. Antioxidants (Basel). 2024;13:886.
Valenzuela-Arzeta IE, Soto-Rojas LO, Flores-Martinez YM, Delgado-Minjares KM, Gatica-Garcia B, Mascotte-Cruz JU, et al. LPS triggers acute neuroinflammation and Parkinsonism involving NLRP3 inflammasome pathway and mitochondrial ci dysfunction in the rat. Int J Mol Sci. 2023;24:4628.
Hou Y, Wei Y, Lautrup S, Yang B, Wang Y, Cordonnier S, et al. NAD+ supplementation reduces neuroinflammation and cell senescence in a transgenic mouse model of Alzheimer’s disease via cGAS-STING. Proc Natl Acad Sci USA. 2021;118:e2011226118.
Chen PY, Yen JC, Liu TT, Chen ST, Wang SJ, Chen SP. Neuronal NLRP3 inflammasome mediates spreading depolarization-evoked trigeminovascular activation. Brain. 2023;146:2989–3002.
Xu W, Huang Y, Zhou R. NLRP3 inflammasome in neuroinflammation and central nervous system diseases. Cell Mol Immunol. 2025;22:341–55.
Gustin A, Kirchmeyer M, Koncina E, Felten P, Losciuto S, Heurtaux T, et al. NLRP3 inflammasome is expressed and functional in mouse brain microglia but not in astrocytes. PLoS One. 2015;10:e0130624.
Acknowledgements
This work was supported by grants from National Natural Science Foundation of China (32471049, 32170984) to Jun-xia Xie, Natural Science Foundation of Shandong Province-Outstanding Youth Foundation (ZR2020YQ23, ZR2024MC153) and Qingdao Natural Science Foundation (24-4-4-zrjj-133-jch) to Lei-lei Chen, and Natural Science Foundation of Shandong Province (ZR2025QC905) to Qing-qing Shen. These fundings are involved in the data collection, analysis, and publication.
Author information
Authors and Affiliations
Contributions
LLC, QQS, LPS, YXS were involved in experimental research and data analysis. WTJ and LQ involved in methodology. JXX and LLC were involved in conceptualization, methodology, writing, and supervision. All authors have read and approved the final manuscript.
Corresponding authors
Ethics declarations
Competing interests
The authors declare no competing interests.
Additional information
Publisher’s note Springer Nature remains neutral with regard to jurisdictional claims in published maps and institutional affiliations.
Rights and permissions
Springer Nature or its licensor (e.g. a society or other partner) holds exclusive rights to this article under a publishing agreement with the author(s) or other rightsholder(s); author self-archiving of the accepted manuscript version of this article is solely governed by the terms of such publishing agreement and applicable law.
About this article
Cite this article
Chen, Ll., Shen, Qq., Sun, Lp. et al. NLRP3 facilitates α-synuclein-induced dopaminergic neuronal senescence in a mouse model of Parkinson’s disease through SATB1/DNA damage/p21 signaling pathway. Acta Pharmacol Sin 47, 860–875 (2026). https://doi.org/10.1038/s41401-025-01691-8
Received:
Accepted:
Published:
Version of record:
Issue date:
DOI: https://doi.org/10.1038/s41401-025-01691-8


