Abstract
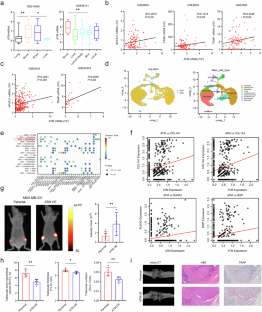
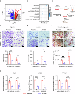
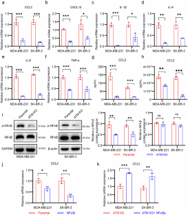
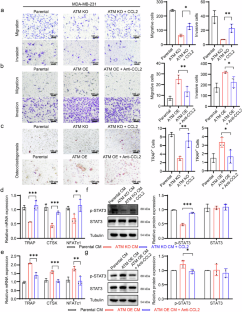
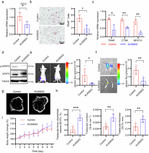
Metastasis in breast cancer frequently spreads to the bones, significantly impacting patient outcomes and escalating mortality rates. The ataxia-telangiectasia mutated (ATM) kinase plays a pivotal role in regulating the DNA damage response (DDR) and has been linked to the invasion and spread of breast cancer. In this study we investigated the regulatory mechanisms of ATM in bone metastasis of breast cancer. The bone metastases models were constructed in female nude mice: The MDA-MB-231 tumor model was generated by implanting luciferase-tagged MDA-MB-231 cells into the left hind tibia and intra-caudal artery. For the SK-BR-3 tumor model, luciferase-tagged SK-BR-3 cells were injected through the intra-caudal artery. By conducting bioinformatics analyses and in vitro and in vivo experiments, we found that ATM expression was markedly elevated in bone metastasis samples compared to liver, lung or skin metastases. We demonstrated that ATM boosted the migrative and invasive abilities and pre-osteoclast differentiation of MDA-MB-231 and SK-BR-3 cell lines via expression of CCL2, an osteoclast-related cytokine. The regulation of ATM on CCL2 was found to be NFκB dependent. In vivo experiments confirmed that ATM knockout (ATM KO) or treatment with small-molecule ATM inhibitor KU55933 markedly inhibited osteoclastogenesis of SK-BR-3 cells and the progression of breast cancer bone metastasis. Our results underscore the pivotal role of ATM in regulating NFκB-CCL2 expression and promoting the progression of breast cancer bone metastasis.
This is a preview of subscription content, access via your institution
Access options
Subscribe to this journal
Receive 12 print issues and online access
$259.00 per year
only $21.58 per issue
Buy this article
- Purchase on SpringerLink
- Instant access to the full article PDF.
USD 39.95
Prices may be subject to local taxes which are calculated during checkout






Similar content being viewed by others
References
Ye Y, Pan J, Jiang Y, Tang P, Wang H, Shi X, et al. A Mito-targeted, pH-sensitive type I photosensitizer for the diagnosis and therapy in bone metastasis of triple negative breast cancer by activating pyroptosis pathway. Biosens Bioelectron. 2025;283:117559.
Liang Y, Zhang H, Song X, Yang Q. Metastatic heterogeneity of breast cancer: Molecular mechanism and potential therapeutic targets. Semin Cancer Biol. 2020;60:14–27.
Coleman RE, Croucher PI, Padhani AR, Clezardin P, Chow E, Fallon M, et al. Bone metastases. Nat Rev Dis Prim. 2020;6:83.
Cao X, Yan Z, Ma C, Xie P, Sun W, Ge Y, et al. USP49 undergoes liquid-liquid phase separation and stabilizes RPA70 to induce radioresistance through homologous recombination repair in esophageal squamous cell carcinoma. Int J Biol Macromol. 2025;318:144834.
Campen NV, Mekers VE, Looman MW, Bogaard LVD, Rebel EDK, Peeters WJM, et al. ATM and ATR inhibition increases radiosensitivity and cGAS-STING activation in prostate cancer. Cytokine. 2025;193:156980.
Ruiz Fernández de Córdoba B, Valencia K, Welch C, Moreno H, Martínez-Canarias S, Zandueta C, et al. Dual ENPP1/ATM depletion blunts DNA damage repair boosting radioimmune efficacy to abrogate triple-negative breast cancer. Signal Transduct Target Ther. 2025;10:185.
Zhang XH, Wang Q, Gerald W, Hudis CA, Norton L, Smid M, et al. Latent bone metastasis in breast cancer tied to Src-dependent survival signals. Cancer Cell. 2009;16:67–78.
Kimbung S, Kovacs A, Bendahl PO, Malmstrom P, Ferno M, Hatschek T, et al. Claudin-2 is an independent negative prognostic factor in breast cancer and specifically predicts early liver recurrences. Mol Oncol. 2014;8:119–28.
Foukakis T, Lövrot J, Sandqvist P, Xie H, Lindström LS, Giorgetti C, et al. Gene expression profiling of sequential metastatic biopsies for biomarker discovery in breast cancer. Mol Oncol. 2015;9:1384–91.
Wang Y, Klijn JGM, Zhang Y, Sieuwerts AM, Look MP, Yang F, et al. Gene-expression profiles to predict distant metastasis of lymph-node-negative primary breast cancer. Lancet. 2005;365:671–9.
Minn AJ, Gupta GP, Siegel PM, Bos PD, Shu W, Giri DD, et al. Genes that mediate breast cancer metastasis to lung. Nature. 2005;436:518–24.
Wang L, Zheng S, Guo Y, Pan Y, Sun J, Xu W, et al. Isolation, purification, and differentiation of osteoclast precursors from rat bone marrow. J Vis Exp. 2019;147:e58895.
Wu R, Kong Y, Li J, Chen H, Jiao Y, Sun C, et al. Indole-3 propionate inhibits NF-κB/NLRP3-mediated osteoclastogenesis and improves bone quality in high-fat-diet induced obese mice. Biochim Biophys Acta Mol Basis Dis. 2025;1871:167952.
Verbruggen ASK, McCarthy EC, Dwyer RM, McNamara LM. Temporal and spatial changes in bone mineral content and mechanical properties during breast-cancer bone metastases. Bone Rep. 2022;17:101597.
Huang Q, Ning H, Wang J, Liu W, Liu S, Wang J, et al. Wenshen Zhuanggu formula inhibits tumor-exosomes induced bone pre-metastasis niche formation in primary breast cancer mice. Chin Med. 2025;20:88.
Xu W, Chao R, Xie X, Mao Y, Chen X, Chen X, et al. IL13Rα2 as a crucial receptor for Chi3l1 in osteoclast differentiation and bone resorption through the MAPK/AKT pathway. Cell Commun Signal. 2024;22:81.
Łabędź W, Przybyla A, Zimna A, Dąbrowski M, Kubaszewski Ł. The role of cytokines in the metastasis of solid tumors to the spine: systematic review. Int J Mol Sci. 2023;24:3785.
Chen WT, Ebelt ND, Stracker TH, Xhemalce B, Van Den Berg CL, Miller KM. ATM regulation of IL-8 links oxidative stress to cancer cell migration and invasion. Elife. 2015;4:e07270.
Jin MH, Nam AR, Park JE, Bang JH, Bang YJ, Oh DY. Therapeutic co-targeting of WEE1 and ATM downregulates PD-L1 expression in pancreatic cancer. Cancer Res Treat. 2020;52:149–66.
Contag CH, Lie WR, Bammer MC, Hardy JW, Schmidt TL, Maloney WJ, et al. Monitoring dynamic interactions between breast cancer cells and human bone tissue in a co-culture model. Mol Imaging Biol. 2014;16:158–66.
Yoshimura T, Li C, Wang Y, Matsukawa A. The chemokine monocyte chemoattractant protein-1/CCL2 is a promoter of breast cancer metastasis. Cell Mol Immunol. 2023;20:714–38.
Lan C, Zhou X, Shen X, Lin Y, Chen X, Lin J, et al. Suppression of IRF9 promotes osteoclast differentiation by decreased ferroptosis via STAT3 activation. Inflammation. 2023;47:99–113.
Hou X, Tian F. STAT3-mediated osteogenesis and osteoclastogenesis in osteoporosis. Cell Commun Signal. 2022;20:112.
Pozzi S, Satchi Fainaro R. The role of CCL2/CCR2 axis in cancer and inflammation: The next frontier in nanomedicine. Adv Drug Deliv Rev. 2024;209:115318.
Kuchimaru T, Kataoka N, Nakagawa K, Isozaki T, Miyabara H, Minegishi M, et al. A reliable murine model of bone metastasis by injecting cancer cells through caudal arteries. Nat Commun. 2018;9:2981.
Zhang J, Zhou P, Wu T, Zhang L, Kang J, Liao J, et al. Metformin combined with cisplatin reduces anticancer activity via ATM/CHK2-dependent upregulation of Rad51 pathway in ovarian cancer. Neoplasia. 2024;57:101037.
Wu Q, Tian P, He D, Jia Z, He Y, Luo W, et al. SCUBE2 mediates bone metastasis of luminal breast cancer by modulating immune-suppressive osteoblastic niches. Cell Res. 2023;33:464–78.
Wu H, Liu Q, Shan X, Gao W, Chen Q. ATM orchestrates ferritinophagy and ferroptosis by phosphorylating NCOA4. Autophagy. 2023;19:2062–77.
Stucci LS, Internò V, Tucci M, Perrone M, Mannavola F, Palmirotta R, et al. The ATM gene in breast cancer: its relevance in clinical practice. Genes. 2021;12:727.
Puppo M, Valluru MK, Clezardin P. MicroRNAs and their roles in breast cancer bone metastasis. Curr Osteoporos Rep. 2021;19:256–63.
Cai WL, Huang WD, Li B, Chen TR, Li ZX, Zhao CL, et al. microRNA-124 inhibits bone metastasis of breast cancer by repressing interleukin-11. Mol Cancer. 2018;17:9.
Sharma G, Pothuraju R, Kanchan RK, Batra SK, Siddiqui JA. Chemokines network in bone metastasis: vital regulators of seeding and soiling. Semin Cancer Biol. 2022;86:457–72.
Yamaguchi M, Yoshiike K, Watanabe H, Watanabe M. The potent antioxidant 3,5-dihydroxy-4-methoxybenzyl alcohol reveals anticancer activity by targeting several signaling pathways in bone metastatic human breast cancer MDA-MB-231 cells. Chem Biol Drug Des. 2025;105:e70074.
Xu M, Wang Y, Xia R, Wei Y, Wei X. Role of the CCL2-CCR2 signalling axis in cancer: mechanisms and therapeutic targeting. Cell Prolif. 2021;54:e13115.
Midavaine É, Côté J, Sarret P. The multifaceted roles of the chemokines CCL2 and CXCL12 in osteophilic metastatic cancers. Cancer Metastasis Rev. 2021;40:427–45.
Bonapace L, Coissieux MM, Wyckoff J, Mertz KD, Varga Z, Junt T, et al. Cessation of CCL2 inhibition accelerates breast cancer metastasis by promoting angiogenesis. Nature. 2014;515:130–3.
Mulholland BS, Forwood MR, Morrison NA. Monocyte chemoattractant protein-1 (MCP-1/CCL2) drives activation of bone remodelling and skeletal metastasis. Curr Osteoporos Rep. 2019;17:538–47.
Lu X, Kang Y. Chemokine (C-C motif) ligand 2 engages CCR2+ stromal cells of monocytic origin to promote breast cancer metastasis to lung and bone. J Biol Chem. 2009;284:29087–96.
Takahashi M, Miyazaki H, Furihata M, Sakai H, Konakahara T, Watanabe M, et al. Chemokine CCL2/MCP-1 negatively regulates metastasis in a highly bone marrow-metastatic mouse breast cancer model. Clin Exp Metastasis. 2009;26:817–28.
Liu W, Wang L, Zhang J, Cheng K, Zheng W, Ma Z. CC chemokine 2 promotes ovarian cancer progression through the MEK/ERK/MAP3K19 signaling pathway. Int J Mol Sci. 2023;24:10652.
Hu M, Zhou M, Bao X, Pan D, Jiao M, Liu X, et al. ATM inhibition enhances cancer immunotherapy by promoting mtDNA leakage and cGAS/STING activation. J Clin Invest. 2021;131:e139333.
Ali R, Alabdullah M, Miligy I, Normatova M, Babaei-Jadidi R, Nateri AS, et al. ATM regulated PTEN degradation is XIAP E3 ubiquitin ligase mediated in p85alpha deficient cancer cells and influence platinum sensitivity. Cells. 2019;8:1271.
Huang RX, Zhou PK. DNA damage response signaling pathways and targets for radiotherapy sensitization in cancer. Signal Transduct Target Ther. 2020;5:60.
Du S, Liang Q, Shi J. Progress of ATM inhibitors: opportunities and challenges. Eur J Med Chem. 2024;277:116781.
Batey MA, Zhao Y, Kyle S, Richardson C, Slade A, Martin NMB, et al. Preclinical evaluation of a novel ATM inhibitor, KU59403, in vitro and in vivo in p53 functional and dysfunctional models of human cancer. Mol Cancer Ther. 2013;12:959–67.
Tian X, Lara H, Wagner KT, Saripalli S, Hyder SN, Foote M, et al. Improving DNA double-strand repair inhibitor KU55933 therapeutic index in cancer radiotherapy using nanoparticle drug delivery. Nanoscale. 2015;7:20211–9.
Feng Y, Wu Z, Liu H, Xu R. Combining photodynamic therapy and ATM inhibition using modified bovine serum albumin: a co-delivery nano platform for eliciting pyroptosis and apoptosis to fuel TNBC therapy. Int J Biol Macromol. 2025;307:142140.
Acknowledgements
This work was supported by grants from the National Natural Science Foundation of China (NSFC) (81974450 and 82303830), 2023 Open Project of Guangxi Key Laboratory of Bio-Targeting Theranostics (GXSWBX202301), the Fundamental Research Funds for the Central Universities, HUST (2023JYCXJJ055), and the Natural Science Foundation of Hubei Province (2021CFB521). Thanks for the technical support from the Huazhong University of Science & Technology Analytical & Testing Center, Medical sub-center.
Author information
Authors and Affiliations
Contributions
RX conceived of the study, participated in its design, and edited the manuscript. MYQ, YHL, and ZLW performed the study and drafted the manuscript. YH and LZ performed the cell experiments. JW and TX are responsible for the collection of clinical samples. YHL, MYQ, ZLW, and HL revised the manuscript.
Corresponding author
Ethics declarations
Competing interests
The authors declare no competing interests.
Additional information
Publisher’s note Springer Nature remains neutral with regard to jurisdictional claims in published maps and institutional affiliations.
Rights and permissions
Springer Nature or its licensor (e.g. a society or other partner) holds exclusive rights to this article under a publishing agreement with the author(s) or other rightsholder(s); author self-archiving of the accepted manuscript version of this article is solely governed by the terms of such publishing agreement and applicable law.
About this article
Cite this article
Qin, My., Liu, Yh., Wu, Zl. et al. ATM promotes bone metastatic propensity of breast cancer by inducing osteoclastogenesis via the NFκB-CCL2 pathway. Acta Pharmacol Sin 47, 1029–1041 (2026). https://doi.org/10.1038/s41401-025-01699-0
Received:
Accepted:
Published:
Version of record:
Issue date:
DOI: https://doi.org/10.1038/s41401-025-01699-0


