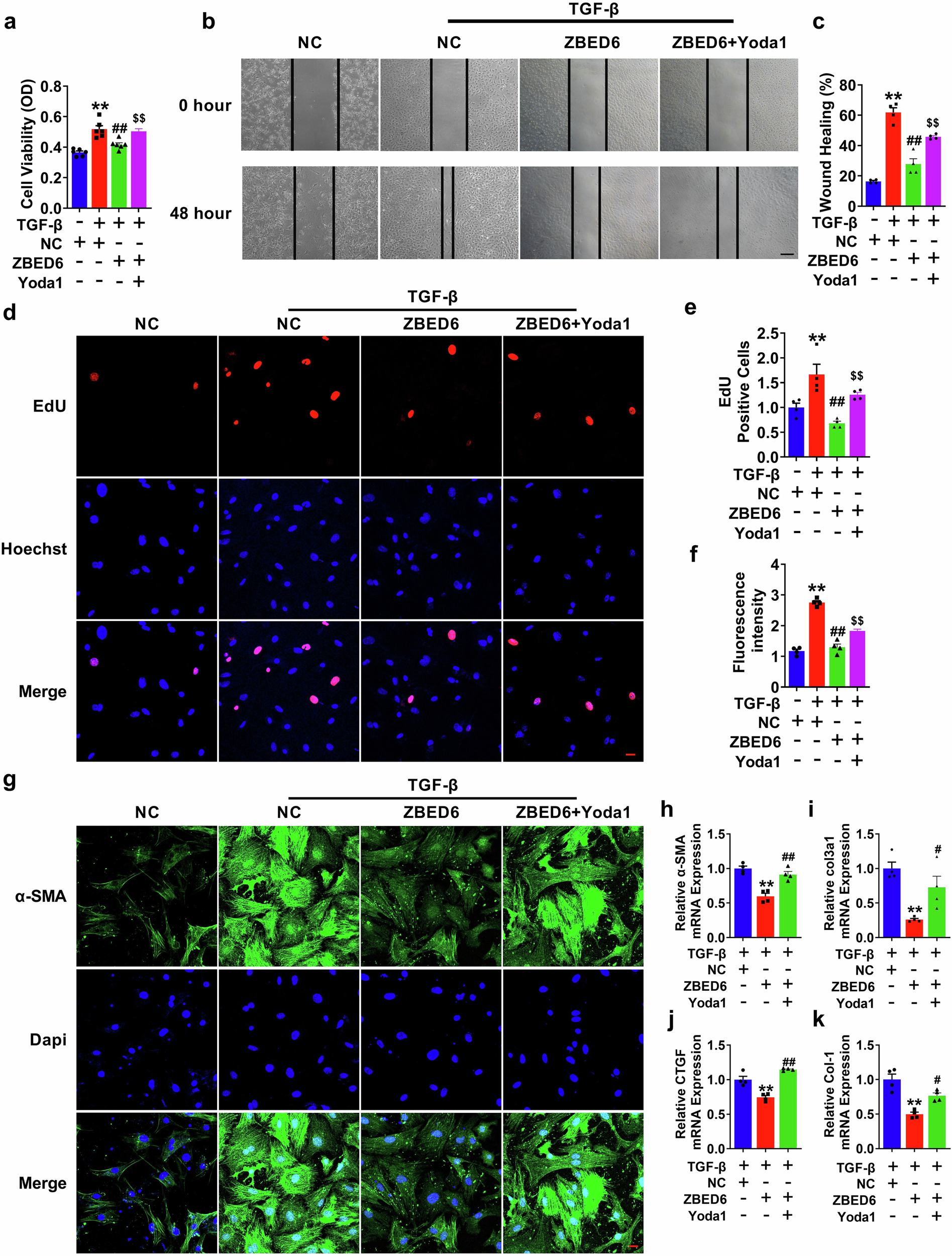
Fig. 7: Piezo1 mediates the regulation of ZBED6 on PMCFs activation.

a The vitality of PMCFs detected by CCK8 assay. n = 6. **P < 0.01 vs. NC; ##P < 0.01 vs. TGF-β + NC; $$P < 0.01 vs. TGF-β + ZBED6. b, c PMCFs migration ratio after activated by Yoda1. Scale bar = 100 μm. n = 4. **P < 0.01 vs. NC; ##P < 0.01 vs. TGF-β + NC; $$P < 0.01 vs. TGF-β + ZBED6. d, e The ability of PMCFs proliferation was detected by EdU. n = 4. **P < 0.01 vs. NC; ##P < 0.01 vs. TGF-β + NC; $$P < 0.01 vs. TGF-β + ZBED6. f, g Expression of α-SMA in PMCFs determined by immunofluorescence. Scale bar = 20 μm. n = 4. **P < 0.01 vs. NC; ##P < 0.01 vs. TGF-β + NC; $$P < 0.01 vs. TGF-β + ZBED6. h–k Fibrotic genes mRNA expression levels measured by qRT-PCR. n = 4. **P < 0.01 vs. TGF-β + NC; #P < 0.05, ##P < 0.01 vs. TGF-β + ZBED6.