Abstract
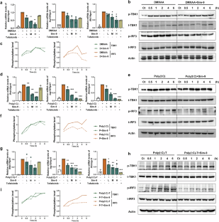
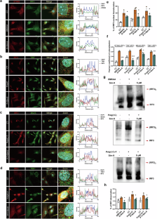
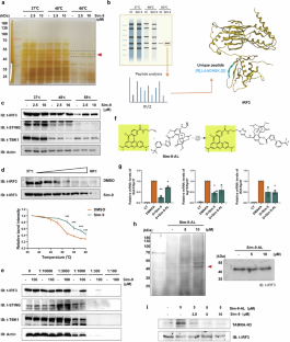
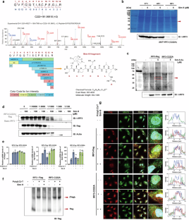
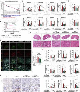
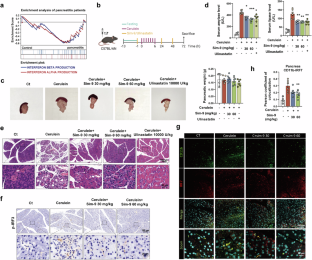
The severe inflammation associated with infectious or inflammatory diseases significantly contributes to mortality. Interferon regulatory factor 3 (IRF3) represents a potential anti-inflammatory target, but the development of IRF3 inhibitors has not yielded satisfactory results to date. In this study, we established a phenotype-based high-throughput screening system to conduct activity-guided hierarchical screening of clinical frequently used anti-inflammatory and anti-rheumatic herbal extracts and compounds. Employing a Gaussia-luciferase reporter system driven by the IFNB1 promoter, we identified sinomenine as a potent type I interferon (IFN) inhibitor from a set of 28 anti-inflammatory herbal products. Furthermore, among 24 synthesized sinomenine derivatives modified by various electrophilic groups, Sim-9 (2.5–10 μM) dose-dependently inhibited IFN responses triggered by TLRs, RLRs, and STING activation in mouse RAW264.7 cells and in human THP-1 cells, HT-29 cells and A549 cells. We demonstrated that Sim-9, by covalently binding to Cys222, induced a conformational change in the pLxIS motif-binding surface of IRF3, thus blocking its interaction with upstream adapters, including TRIF, MAVS and STING, and subsequent homodimerization of IRF3 itself, which were all essential for activation of type I IFN responses. In in vivo experiments, we showed that injection of Sim-9 (30, 60 mg/kg, i.p.) effectively protected against devastating inflammation in cecal ligation and puncture (CLP)-induced sepsis in mice, and improved cerulein-induced pancreatitis by inhibiting IRF3. Our study discovers Sim-9 as a novel covalent allosteric inhibitor of IRF3 and reveals that the pLxIS motif binding surface represents a previously uncharacterized druggable target for IRF3 activation, providing a promising therapeutic strategy for the treatment of severe inflammatory injuries.

This is a preview of subscription content, access via your institution
Access options
Subscribe to this journal
Receive 12 print issues and online access
$259.00 per year
only $21.58 per issue
Buy this article
- Purchase on SpringerLink
- Instant access to the full article PDF.
USD 39.95
Prices may be subject to local taxes which are calculated during checkout








Similar content being viewed by others
References
Cavassani KA, Ishii M, Wen H, Schaller MA, Lincoln PM, Lukacs NW, et al. TLR3 is an endogenous sensor of tissue necrosis during acute inflammatory events. J Exp Med. 2008;205:2609–21.
Gao M, Ha T, Zhang X, Liu L, Wang X, Kelley J, et al. Toll-like receptor 3 plays a central role in cardiac dysfunction during polymicrobial sepsis. Crit Care Med. 2012;40:2390–9.
Loo YM, Gale M Jr. Immune signaling by RIG-I-like receptors. Immunity. 2011;34:680–92.
Colli ML, Moore F, Gurzov EN, Ortis F, Eizirik DL. MDA5 and PTPN2, two candidate genes for type 1 diabetes, modify pancreatic beta-cell responses to the viral by-product double-stranded RNA. Hum Mol Genet. 2010;19:135–46.
Crossley MP, Song C, Bocek MJ, Choi JH, Kousouros JN, Sathirachinda A, et al. R-loop-derived cytoplasmic RNA-DNA hybrids activate an immune response. Nature. 2023;613:187–94.
de Reuver R, Dierick E, Wiernicki B, Staes K, Seys L, De Meester E, et al. ADAR1 interaction with Z-RNA promotes editing of endogenous double-stranded RNA and prevents MDA5-dependent immune activation. Cell Rep. 2021;36:109500.
Lazear HM, Schoggins JW, Diamond MS. Shared and distinct functions of type I and type III interferons. Immunity. 2019;50:907–23.
Hu Q, Ren H, Li G, Wang D, Zhou Q, Wu J, et al. STING-mediated intestinal barrier dysfunction contributes to lethal sepsis. EBioMedicine. 2019;41:497–508.
Hall J, Brault A, Vincent F, Weng S, Wang H, Dumlao D, et al. Discovery of PF-06928215 as a high affinity inhibitor of cGAS enabled by a novel fluorescence polarization assay. PLoS One. 2017;12:e0184843.
Wang M, Sooreshjani MA, Mikek C, Opoku-Temeng C, Sintim HO. Suramin potently inhibits cGAMP synthase, cGAS, in THP1 cells to modulate IFN-β levels. Future Med Chem. 2018;10:1301–17.
Haag SM, Gulen MF, Reymond L, Gibelin A, Abrami L, Decout A, et al. Targeting STING with covalent small-molecule inhibitors. Nature. 2018;559:269–73.
Decout A, Katz JD, Venkatraman S, Ablasser A. The cGAS-STING pathway as a therapeutic target in inflammatory diseases. Nat Rev Immunol. 2021;21:548–69.
Wang Y, Zhang HX, Sun YP, Liu ZX, Liu XS, Wang L, et al. Rig-I-/- mice develop colitis associated with downregulation of G alpha i2. Cell Res. 2007;17:858–68.
Zhao Q, Manohar M, Wei Y, Pandol SJ, Habtezion A. STING signalling protects against chronic pancreatitis by modulating Th17 response. Gut. 2019;68:1827–37.
Huang C, Wang J, Zheng X, Chen Y, Wei H, Sun R, et al. Activation of TLR signaling in sensitization-recruited inflammatory monocytes attenuates OVA-induced allergic asthma. Front Immunol. 2018;9:2591.
Reid-Adam J, Yang N, Song Y, Cravedi P, Li XM, Heeger P. Immunosuppressive effects of the traditional Chinese herb Qu Mai on human alloreactive T cells. Am J Transpl. 2013;13:1159–67.
Pan MH, Chiou YS, Tsai ML, Ho CT. Anti-inflammatory activity of traditional Chinese medicinal herbs. J Tradit Complement Med. 2011;1:8–24.
Moudgil KD, Berman BM. Traditional Chinese medicine: potential for clinical treatment of rheumatoid arthritis. Expert Rev Clin Immunol. 2014;10:819–22.
Song H, Tan J, Ma R, Kennelly EJ, Tan Q. Anti-inflammatory constituents from Caulis trachelospermi. Planta Med. 2022;88:721–8.
Song CY, Xu YG, Lu YQ. Use of Tripterygium wilfordii Hook F for immune-mediated inflammatory diseases: progress and future prospects. J Zhejiang Univ Sci B. 2020;21:280–90.
Zhao J, Liang G, Pan J, Yang W, Zeng L, Liu J. Efficacy of Duhuo Jisheng decoction for treating cold-dampness obstruction syndrome-type knee osteoarthritis: a pooled analysis. Biomed Res Int. 2022;2022:2350404.
He FQ, Qiu BY, Li TK, Xie Q, Cui DJ, Huang XL, et al. Tetrandrine suppresses amyloid-β-induced inflammatory cytokines by inhibiting NF-κB pathway in murine BV2 microglial cells. Int Immunopharmacol. 2011;11:1220–5.
Zhao B, Zhu W, Han X, Li X, Lu Y, Cao X, et al. Retraction: ethanol extract of Acanthopanax senticosus (Rupr. & Maxim.) Harms induces liver cancer cell apoptosis through inhibiting NF-κB. Transl Cancer Res. 2020;9:3783.
Yu K, Sun Y, Xue L, He J, Li F, Yin M, et al. Compounds with NO inhibitory effect from the rattan stems of sinomenium acutum, a kind of chinese folk medicine for treating rheumatoid arthritis. Chem Biodivers. 2022;19:e202200334.
Lu X, Smaill JB, Patterson AV, Ding K. Discovery of cysteine-targeting covalent protein kinase inhibitors. J Med Chem. 2022;65:58–83.
Zhao B, Shu C, Gao X, Sankaran B, Du F, Shelton CL, et al. Structural basis for concerted recruitment and activation of IRF-3 by innate immune adaptor proteins. Proc Natl Acad Sci USA. 2016;113:E3403–12.
Dartora N, de Souza LM, Paiva SM, Scoparo CT, Iacomini M, Gorin PA, et al. Rhamnogalacturonan from Ilex paraguariensis: a potential adjuvant in sepsis treatment. Carbohydr Polym. 2013;92:1776–82.
Liang H, Song H, Zhai R, Song G, Li H, Ding X, et al. Corticosteroids for treating sepsis in adult patients: a systematic review and meta-analysis. Front Immunol. 2021;12:709155.
Liu R, Qi H, Wang J, Wang Y, Cui L, Wen Y, et al. Ulinastatin activates the renin-angiotensin system to ameliorate the pathophysiology of severe acute pancreatitis. J Gastroenterol Hepatol. 2014;29:1328–37.
Wang SQ, Jiao W, Zhang J, Zhang JF, Tao YN, Jiang Q, et al. Ulinastatin in the treatment of severe acute pancreatitis: a single-center randomized controlled trial. World J Clin Cases. 2023;11:4601–11.
Jiao S, Guan J, Chen M, Wang W, Li C, Wang Y, et al. Targeting IRF3 as a YAP agonist therapy against gastric cancer. J Exp Med. 2018;215:699–718.
Ullah TR, Johansen MD, Balka KR, Ambrose RL, Gearing LJ, Roest J, et al. Pharmacological inhibition of TBK1/IKKε blunts immunopathology in a murine model of SARS-CoV-2 infection. Nat Commun. 2023;14:5666.
Glanz A, Chakravarty S, Fan S, Chawla K, Subramanian G, Rahman T, et al. Autophagic degradation of IRF3 induced by the small-molecule auranofin inhibits its transcriptional and proapoptotic activities. J Biol Chem. 2021;297:101274.
Su J, Guan B, Chen K, Feng Z, Guo K, Wang X, et al. Fucoxanthin attenuates inflammation via interferon regulatory factor 3 (IRF3) to improve sepsis. J Agric Food Chem. 2023;71:12497–510.
Liu S, Cai X, Wu J, Cong Q, Chen X, Li T, et al. Phosphorylation of innate immune adaptor proteins MAVS, STING, and TRIF induces IRF3 activation. Science. 2015;347:aaa2630.
Andersen LL, Mørk N, Reinert LS, Kofod-Olsen E, Narita R, Jørgensen SE, et al. Functional IRF3 deficiency in a patient with herpes simplex encephalitis. J Exp Med. 2015;212:1371–9.
Chen W, Lam SS, Srinath H, Jiang Z, Correia JJ, Schiffer CA, et al. Insights into interferon regulatory factor activation from the crystal structure of dimeric IRF5. Nat Struct Mol Biol. 2008;15:1213–20.
Panne D, Maniatis T, Harrison SC. An atomic model of the interferon-beta enhanceosome. Cell. 2007;129:1111–23.
Escalante CR, Nistal-Villán E, Shen L, García-Sastre A, Aggarwal AK. Structure of IRF-3 bound to the PRDIII-I regulatory element of the human interferon-beta enhancer. Mol Cell. 2007;26:703–16.
Fohner AE, Greene JD, Lawson BL, Chen JH, Kipnis P, Escobar GJ, et al. Assessing clinical heterogeneity in sepsis through treatment patterns and machine learning. J Am Med Inf Assoc. 2019;26:1466–77.
Reinhart K, Daniels R, Kissoon N, Machado FR, Schachter RD, Finfer S. Recognizing sepsis as a global health priority—a WHO resolution. N Engl J Med. 2017;377:414–7.
Rubio I, Osuchowski MF, Shankar-Hari M, Skirecki T, Winkler MS, Lachmann G, et al. Current gaps in sepsis immunology: new opportunities for translational research. Lancet Infect Dis. 2019;19:e422–e36.
Heipertz EL, Harper J, Goswami DG, Lopez CA, Nellikappallil J, Zamora R, et al. IRF3 signaling within the mouse stroma influences sepsis pathogenesis. J Immunol. 2021;206:398–409.
Walker WE, Booth CJ, Goldstein DR. TLR9 and IRF3 cooperate to induce a systemic inflammatory response in mice injected with liposome: DNA. Mol Ther. 2010;18:775–84.
Hu N, Zhang X, Zhang X, Guan Y, He R, Xue E, et al. Inhibition of notch activity suppresses hyperglycemia-augmented polarization of macrophages to the M1 phenotype and alleviates acute pancreatitis. Clin Sci. 2022;136:455–71.
Ye J, Huang A, Wang H, Zhang AMY, Huang X, Lan Q, et al. PRDM3 attenuates pancreatitis and pancreatic tumorigenesis by regulating inflammatory response. Cell Death Dis. 2020;11:187.
Peng Y, Yang Y, Li Y, Shi T, Xu N, Liu R, et al. Mitochondrial (mt)DNA-cyclic GMP-AMP synthase (cGAS)-stimulator of interferon genes (STING) signaling promotes pyroptosis of macrophages via interferon regulatory factor (IRF)7/IRF3 activation to aggravate lung injury during severe acute pancreatitis. Cell Mol Biol Lett. 2024;29:61.
Uemura K, Murakami Y, Hayashidani Y, Sudo T, Hashimoto Y, Ohge H, et al. Randomized clinical trial to assess the efficacy of ulinastatin for postoperative pancreatitis following pancreaticoduodenectomy. J Surg Oncol. 2008;98:309–13.
Horváth IL, Bunduc S, Fehérvári P, Váncsa S, Nagy R, Garmaa G, et al. The combination of ulinastatin and somatostatin reduces complication rates in acute pancreatitis: a systematic review and meta-analysis of randomized controlled trials. Sci Rep. 2022;12:17979.
Abraham P, Rodriques J, Moulick N, Dharap S, Chafekar N, Verma PK, et al. Efficacy and safety of intravenous ulinastatin versus placebo along with standard supportive care in subjects with mild or severe acute pancreatitis. J Assoc Physicians India. 2013;61:535–8.
Yanai H, Chiba S, Hangai S, Kometani K, Inoue A, Kimura Y, et al. Revisiting the role of IRF3 in inflammation and immunity by conditional and specifically targeted gene ablation in mice. Proc Natl Acad Sci USA. 2018;115:5253–8.
Walker WE, Bozzi AT, Goldstein DR. IRF3 contributes to sepsis pathogenesis in the mouse cecal ligation and puncture model. J Leukoc Biol. 2012;92:1261–8.
Dalskov L, Gad HH, Hartmann R. Viral recognition and the antiviral interferon response. EMBO J. 2023;42:e112907.
Banerjee A, Zhang X, Yip A, Schulz KS, Irving AT, Bowdish D, et al. Positive selection of a serine residue in bat IRF3 confers enhanced antiviral protection. iScience. 2020;23:100958.
Glanz A, Chakravarty S, Varghese M, Kottapalli A, Fan S, Chakravarti R, et al. Transcriptional and non-transcriptional activation, posttranslational modifications, and antiviral functions of interferon regulatory factor 3 and viral antagonism by the SARS-Coronavirus. Viruses. 2021;13:575.
Acknowledgements
This work was supported by the National Natural Science Foundation of China (82322075 to RPL; General project 82104365 to BX), the National Key Research and Development Program (2022YFC3502100), the Beijing “High-grade, Precision and Advanced” Project, and Beijing Key Laboratory for Basic and Development Research on Chinese Medicine.
Author information
Authors and Affiliations
Contributions
SL, investigation, data curation, formal analysis, methodology, visualization, and writing-original manuscript; MJL and QWW, investigation, data curation, methodology. WQQ, methodology and visualization; ZQD, methodology, data curation, and visualization; XJYL, methodology, writing-review and editing. JZB, methodology. HML, conceptualization, funding acquisition, project administration, and resources. BX and RPL, conceptualization, funding acquisition, project administration, and resources, supervise, writing-review and editing. All authors agree to be accountable for all aspects of work, ensuring integrity and accuracy.
Corresponding authors
Ethics declarations
Competing interests
The authors declare no competing interests.
Additional information
Publisher’s note Springer Nature remains neutral with regard to jurisdictional claims in published maps and institutional affiliations.
Supplementary information
Rights and permissions
Springer Nature or its licensor (e.g. a society or other partner) holds exclusive rights to this article under a publishing agreement with the author(s) or other rightsholder(s); author self-archiving of the accepted manuscript version of this article is solely governed by the terms of such publishing agreement and applicable law.
About this article
Cite this article
Li, S., Xu, B., Lu, Mj. et al. A sinomenine derivative protects life-threatening inflammatory injuries via covalently binding to a novel allosteric inhibition site of IRF3. Acta Pharmacol Sin (2026). https://doi.org/10.1038/s41401-025-01723-3
Received:
Accepted:
Published:
Version of record:
DOI: https://doi.org/10.1038/s41401-025-01723-3


