Abstract
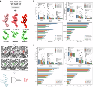
While AlphaFold3 (AF3) extends AlphaFold2 (AF2) by predicting holo structures, it remains unclear whether its modeling process captures similar induced-fit mechanisms. In this study, we benchmarked the VS performance of ligand-induced AF3 holo structures on two datasets: a subset of DUD-E and VsNsBench designed to avoid sequence-level information leakage. On both datasets, AF3 holo structures demonstrated substantially improved enriching capability compared to AF3 apo, experimental apo, and AF2 structures. Compared to experimental holo structures, AF3 models demonstrated inferior performance on the DUD-E subset but performed slightly better on VsNsBench. Further analysis revealed that AF3’s induced modeling critically depends on the bound ligand’s affinity: high-affinity ligands produced conformations enabling excellent enrichment, while low-affinity or random ligands yielded poor performance. Moreover, direct VS using AF3 alone achieved satisfactory performance, but computational efficiency remains a major bottleneck for large-scale applications, even with single-round multiple sequence alignment (MSA) generation. In a DFG-motif kinase case study, AF3 successfully modeled inhibitor-specific conformations with a 75% success rate. These findings demonstrate that AF3 effectively incorporates induced-fit modeling, though improvement is needed, particularly for modeling multi-state conformational ensembles.
This is a preview of subscription content, access via your institution
Access options
Subscribe to this journal
Receive 12 print issues and online access
$259.00 per year
only $21.58 per issue
Buy this article
- Purchase on SpringerLink
- Instant access to the full article PDF.
USD 39.95
Prices may be subject to local taxes which are calculated during checkout





References
Lionta E, Spyrou G, Vassilatis DK, Cournia Z. Structure-based virtual screening for drug discovery: principles, applications and recent advances. Curr Top Med Chem. 2014;14:1923–38.
Lyne PD. Structure-based virtual screening: an overview. Drug Discov Today. 2002;7:1047–55.
Ghosh S, Nie A, An J, Huang Z. Structure-based virtual screening of chemical libraries for drug discovery. Curr Opin Chem Biol. 2006;10:194–202.
Bender BJ, Gahbauer S, Luttens A, Lyu J, Webb CM, Stein RM, et al. A practical guide to large-scale docking. Nat Protoc. 2021;16:4799–832.
Rueda M, Bottegoni G, Abagyan R. Recipes for the selection of experimental protein conformations for virtual screening. J Chem Inf Model. 2010;50:186–93.
McGovern SL, Shoichet BK. Information decay in molecular docking screens against holo, apo, and modeled conformations of enzymes. J Med Chem. 2003;46:2895–907.
Sherman W, Day T, Jacobson MP, Friesner RA, Farid R. Novel procedure for modeling ligand/receptor induced fit effects. J Med Chem. 2006;49:534–53.
Jumper J, Evans R, Pritzel A, Green T, Figurnov M, Ronneberger O, et al. Highly accurate protein structure prediction with AlphaFold. Nature. 2021;596:583–9.
Abramson J, Adler J, Dunger J, Evans R, Green T, Pritzel A, et al. Accurate structure prediction of biomolecular interactions with AlphaFold 3. Nature. 2024;630:493–500.
Kersten C, Clower S, Barthels F. Hic sunt dracones: molecular docking in uncharted territories with structures from AlphaFold2 and RoseTTAfold. J Chem Inf Model. 2023;63:2218–25.
Akdel M, Pires DEV, Pardo EP, Janes J, Zalevsky AO, Meszaros B, et al. A structural biology community assessment of AlphaFold2 applications. Nat Struct Mol Biol. 2022;29:1056–67.
Gu S, Yang Y, Zhao Y, Qiu J, Wang X, Tong HHY, et al. Evaluation of AlphaFold2 Structures for Hit Identification across Multiple Scenarios. J Chem Inf Model. 2024;64:3630–9.
Diaz-Rovira AM, Martin H, Beuming T, Diaz L, Guallar V, Ray SS. Are deep learning structural models sufficiently accurate for virtual screening? Application of docking algorithms to AlphaFold2 predicted structures. J Chem Inf Model. 2023;63:1668–74.
Zhang Y, Vass M, Shi D, Abualrous E, Chambers JM, Chopra N, et al. Benchmarking refined and unrefined AlphaFold2 structures for hit discovery. J Chem Inf Model. 2023;63:1656–67.
Di Cera E. Mechanisms of ligand binding. Biophys Rev. 2020;1:011303.
Mysinger MM, Carchia M, Irwin JJ, Shoichet BK. Directory of useful decoys, enhanced (DUD-E): better ligands and decoys for better benchmarking. J Med Chem. 2012;55:6582–94.
Ibrahim TM, Bauer MR, Boeckler FM. Applying DEKOIS 2.0 in structure-based virtual screening to probe the impact of preparation procedures and score normalization. J Cheminform. 2015;7:21.
Rohrer SG, Baumann K. Maximum unbiased validation (MUV) data sets for virtual screening based on PubChem bioactivity data. J Chem Inf Model. 2009;49:169–84.
Buttenschoen M, Morris GM, Deane CM. PoseBusters: AI-based docking methods fail to generate physically valid poses or generalise to novel sequences. Chem Sci. 2024;15:3130–9.
Gu S, Shen C, Zhang X, Sun H, Cai H, Luo H, et al. Benchmarking AI-powered docking methods from the perspective of virtual screening. Nat Mach Intell. 2025;7:509–20.
Reau M, Langenfeld F, Zagury JF, Lagarde N, Montes M. Decoys selection in benchmarking datasets: overview and perspectives. Front Pharmacol. 2018;9:11.
Halgren TA, Murphy RB, Friesner RA, Beard HS, Frye LL, Pollard WT, et al. Glide: a new approach for rapid, accurate docking and scoring. 2. Enrichment factors in database screening. J Med Chem. 2004;47:1750–9.
Zhang X, Zhang O, Shen C, Qu W, Chen S, Cao H, et al. Efficient and accurate large library ligand docking with KarmaDock. Nat Comput Sci. 2023;3:789–804.
Cai H, Shen C, Jian T, Zhang X, Chen T, Han X, et al. CarsiDock: a deep learning paradigm for accurate protein-ligand docking and screening based on large-scale pre-training. Chem Sci. 2024;15:1449–71.
Shen C, Zhang X, Deng Y, Gao J, Wang D, Xu L, et al. Boosting protein-ligand binding pose prediction and virtual screening based on residue-atom distance likelihood potential and graph transformer. J Med Chem. 2022;65:10691–706.
Eberhardt J, Santos-Martins D, Tillack AF, Forli S. AutoDock Vina 1.2.0: new docking methods, expanded force field, and python bindings. J Chem Inf Model. 2021;61:3891–8.
Vijayan RS, He P, Modi V, Duong-Ly KC, Ma H, Peterson JR, et al. Conformational analysis of the DFG-out kinase motif and biochemical profiling of structurally validated type II inhibitors. J Med Chem. 2015;58:466–79.
Treiber DK, Shah NP. Ins and outs of kinase DFG motifs. Chem Biol. 2013;20:745–6.
Modi V, Dunbrack RL Jr. Defining a new nomenclature for the structures of active and inactive kinases. Proc Natl Acad Sci USA. 2019;116:6818–27.
UniProt C. UniProt: the Universal Protein Knowledgebase in 2025. Nucleic Acids Res. 2025;53:D609–17.
Burley SK, Berman HM, Bhikadiya C, Bi C, Chen L, Di Costanzo L, et al. RCSB Protein Data Bank: biological macromolecular structures enabling research and education in fundamental biology, biomedicine, biotechnology and energy. Nucleic Acids Res. 2019;47:D464–74.
Liu T, Lin Y, Wen X, Jorissen RN, Gilson MK. BindingDB: a web-accessible database of experimentally determined protein-ligand binding affinities. Nucleic Acids Res. 2007;35:D198–201.
Landrum G, Tosco P, Kelley B. RDKit: Open-source cheminformatics. 2025; https://www.rdkit.org.
Langdon SR, Brown N, Blagg J. Scaffold diversity of exemplified medicinal chemistry space. J Chem Inf Model. 2011;51:2174–85.
Imrie F, Bradley AR, Deane CM. Generating property-matched decoy molecules using deep learning. Bioinformatics. 2021;37:2134–41.
Varadi M, Anyango S, Deshpande M, Nair S, Natassia C, Yordanova G, et al. AlphaFold Protein Structure Database: massively expanding the structural coverage of protein-sequence space with high-accuracy models. Nucleic Acids Res. 2022;50:D439–44.
van Linden OP, Kooistra AJ, Leurs R, de Esch IJ, de Graaf C. KLIFS: a knowledge-based structural database to navigate kinase-ligand interaction space. J Med Chem. 2014;57:249–77.
Sastry GM, Adzhigirey M, Day T, Annabhimoju R, Sherman W. Protein and ligand preparation: parameters, protocols, and influence on virtual screening enrichments. J Comput Aided Mol Des. 2013;27:221–34.
Olsson MH, Sondergaard CR, Rostkowski M, Jensen JH. PROPKA3: consistent treatment of internal and surface residues in empirical pKa predictions. J Chem Theory Comput. 2011;7:525–37.
Acknowledgements
This work has been supported by “Pioneer” and “Leading Goose” R&D Program of Zhejiang (2025C01117), and the National Natural Science Foundation of China (22303081) and the Macao Science and Technology Development Fund (0043/2023/AFJ) and Macao Polytechnic University (no. RP/FCA-02/2023).
Author information
Authors and Affiliations
Contributions
YK, TJH, HXL, and SKG designed the research study. SKG constructed the dataset and wrote the code. SKG, CS, YWY, SLZ, JL, YNT, XJZ, HYD, and ZXW performed the analysis. SKG, XRW, JXG, HFZ, YSH, and GQW wrote the paper. All authors read and approved the paper.
Corresponding authors
Ethics declarations
Competing interests
The authors declare no competing interests.
Additional information
Publisher’s note Springer Nature remains neutral with regard to jurisdictional claims in published maps and institutional affiliations.
Supplementary information
Rights and permissions
Springer Nature or its licensor (e.g. a society or other partner) holds exclusive rights to this article under a publishing agreement with the author(s) or other rightsholder(s); author self-archiving of the accepted manuscript version of this article is solely governed by the terms of such publishing agreement and applicable law.
About this article
Cite this article
Gu, Sk., Shen, C., Yang, Yw. et al. VsNsbench: evaluating AlphaFold3-embed induced-fit mechanism for enhanced virtual screening. Acta Pharmacol Sin (2026). https://doi.org/10.1038/s41401-025-01732-2
Received:
Accepted:
Published:
Version of record:
DOI: https://doi.org/10.1038/s41401-025-01732-2