Abstract
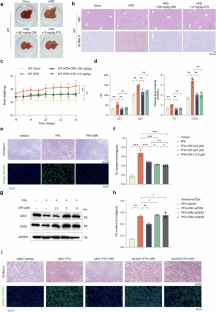
Carboxylesterases CES1 and CES2 are the pivotal hepatic enzymes involved in triglyceride (TG) hydrolysis and prodrug metabolism, yet their expression and activity are suppressed in metabolic dysfunction-associated steatotic liver disease (MASLD). Liver X receptor alpha (LXRα) is known to play a crucial role in maintaining the constitutive expression of CES1 in human liver cells. Oridonin (ORI) is a diterpene derived from a traditional Chinese herb that possesses antitumor, anti-inflammatory, and antimicrobial activities. We previously demonstrated that ORI, as a natural LXRα agonist, activated the LXRα-ATGL/EPT1 pathway, correcting the TG/phosphatidylethanolamine (PE) lipid imbalance induced by obesity and thereby improving MASLD. Here, we investigated the regulatory role of LXRα on CES1/CES2 expression in MASLD liver and elucidated the underlying molecular mechanisms of ORI’s lipid-lowering effects. A high-fat diet (HFD)-induced steatosis model was established in mice. The mice were treated with ORI (100 mg·kg−1·d−1, i.g.) from the 16th to the 24th week. RNA-seq analysis in MASLD patients demonstrated that LXRα is a key transcriptional regulator of CES1 and CES2. LXRα knockout (LXRα−/−) mice exhibited aggravated HFD-induced steatosis and impaired metabolic conversion of the CES1/CES2 substrates, oseltamivir and irinotecan. This deficiency resulted in a corresponding increase in their drug exposure (AUC) by 154.5% and 26.2%, respectively. Mechanistically, LXRα directly bound to liver X receptor response elements (LXREs) in the promoter regions of CES1 (−183/−165 bp) and CES2 (−1870/−1852 bp) to drive transcription in HepG2 cells. Furthermore, ORI (2.5, 5, 10 μM) dose-dependently restored CES1/CES2 expression and activity, reducing lipid accumulation. Silencing of CES1 or CES2 abolished ORI’s lipid-lowering effect, confirming their essential roles. These findings establish the LXRα-CES1/CES2 pathway as a pivotal node integrating hepatic lipid homeostasis and drug metabolism, positioning ORI as a promising therapeutic agent for MASLD.

This is a preview of subscription content, access via your institution
Access options
Subscribe to this journal
Receive 12 print issues and online access
$259.00 per year
only $21.58 per issue
Buy this article
- Purchase on SpringerLink
- Instant access to the full article PDF.
USD 39.95
Prices may be subject to local taxes which are calculated during checkout






Similar content being viewed by others
Data availability
The data supporting the findings of this study are available in the “Methods” section of the article and/or the Supplementary Materials. RNA-seq data were obtained from the GEO database with an accession number of GSE204986. Additional supporting data are available from the corresponding authors upon reasonable request.
References
Fan JG, Kim SU, Wong VW. New trends on obesity and NAFLD in Asia. J Hepatol. 2017;67:862–73.
Rinella ME, Lazarus JV, Ratziu V, Francque SM, Sanyal AJ, Kanwal F, et al. A multisociety Delphi consensus statement on new fatty liver disease nomenclature. J Hepatol. 2023;79:1542–56.
Friedman SL, Neuschwander-Tetri BA, Rinella M, Sanyal AJ. Mechanisms of NAFLD development and therapeutic strategies. Nat Med. 2018;24:908–22.
Jacome-Sosa MM, Parks EJ. Fatty acid sources and their fluxes as they contribute to plasma triglyceride concentrations and fatty liver in humans. Curr Opin Lipidol. 2014;25:213–20.
Musso G, Gambino R, Cassader M. Cholesterol metabolism and the pathogenesis of non-alcoholic steatohepatitis. Prog Lipid Res. 2013;52:175–91.
Day CP. From fat to inflammation. Gastroenterology. 2006;130:207–10.
Buzzetti E, Pinzani M, Tsochatzis EA. The multiple-hit pathogenesis of non-alcoholic fatty liver disease (NAFLD). Metabolism. 2016;65:1038–48.
Cusi K. Role of insulin resistance and lipotoxicity in non-alcoholic steatohepatitis. Clin Liver Dis. 2009;13:545–63.
Kumar S, Duan Q, Wu R, Harris EN, Su Q. Pathophysiological communication between hepatocytes and non-parenchymal cells in liver injury from NAFLD to liver fibrosis. Adv Drug Deliv Rev. 2021;176:113869.
Holmes RS, Wright MW, Laulederkind SJ, Cox LA, Hosokawa M, Imai T, et al. Recommended nomenclature for five mammalian carboxylesterase gene families: human, mouse, and rat genes and proteins. Mamm Genome. 2010;21:427–41.
Yang D, Pearce RE, Wang X, Gaedigk R, Wan YJ, Yan B. Human carboxylesterases HCE1 and HCE2: ontogenic expression, inter-individual variability and differential hydrolysis of oseltamivir, aspirin, deltamethrin and permethrin. Biochem Pharmacol. 2009;77:238–47.
Sanghani SP, Quinney SK, Fredenburg TB, Davis WI, Murry DJ, Bosron WF. Hydrolysis of irinotecan and its oxidative metabolites, 7-ethyl-10-[4-N-(5-aminopentanoic acid)-1-piperidino] carbonyloxycamptothecin and 7-ethyl-10-[4-(1-piperidino)-1-amino]-carbonyloxycamptothecin, by human carboxylesterases CES1A1, CES2, and a newly expressed carboxylesterase isoenzyme, CES3. Drug Metab Dispos. 2004;32:505–11.
Hatfield MJ, Umans RA, Hyatt JL, Edwards CC, Wierdl M, Tsurkan L, et al. Carboxylesterases: general detoxifying enzymes. Chem Biol Interact. 2016;259:327–31.
Bie J, Wang J, Marqueen KE, Osborne R, Kakiyama G, Korzun W, et al. Liver-specific cholesteryl ester hydrolase deficiency attenuates sterol elimination in the feces and increases atherosclerosis in ldlr-/- mice. Arterioscler Thromb Vasc Biol. 2013;33:1795–802.
Ruby MA, Massart J, Hunerdosse DM, Schonke M, Correia JC, Louie SM, et al. Human carboxylesterase 2 reverses obesity-induced diacylglycerol accumulation and glucose intolerance. Cell Rep. 2017;18:636–46.
Abozaid YJ, Ayada I, van Kleef LA, Vallerga CL, Pan Q, Brouwer WP, et al. Plasma proteomic signature of fatty liver disease: the Rotterdam study. Hepatology. 2023;78:284–94.
Quiroga AD, Li L, Trotzmuller M, Nelson R, Proctor SD, Kofeler H, et al. Deficiency of carboxylesterase 1/esterase-x results in obesity, hepatic steatosis, and hyperlipidemia. Hepatology. 2012;56:2188–98.
Chalhoub G, Jamnik A, Pajed L, Kolleritsch S, Hois V, Bagaric A, et al. Carboxylesterase 2a deletion provokes hepatic steatosis and insulin resistance in mice involving impaired diacylglycerol and lysophosphatidylcholine catabolism. Mol Metab. 2023;72:101725.
Li Y, Zalzala M, Jadhav K, Xu Y, Kasumov T, Yin L, et al. Carboxylesterase 2 prevents liver steatosis by modulating lipolysis, endoplasmic reticulum stress, and lipogenesis and is regulated by hepatocyte nuclear factor 4 alpha in mice. Hepatology. 2016;63:1860–74.
Liu J, Deng L, Yao B, Zhang Y, Huang J, Huang S, et al. Carboxylesterase 2A gene knockout or enzyme inhibition alleviates steatohepatitis in rats by regulating PPARgamma and endoplasmic reticulum stress. Free Radic Biol Med. 2025;232:279–91.
Wang B, Tontonoz P. Liver X receptors in lipid signalling and membrane homeostasis. Nat Rev Endocrinol. 2018;14:452–63.
Chen Y, Jiang H, Zhan Z, Lu J, Gu T, Yu P, et al. Restoration of lipid homeostasis between TG and PE by the LXRalpha-ATGL/EPT1 axis ameliorates hepatosteatosis. Cell Death Dis. 2023;14:85.
Chen Y, Jiang H, Zhan Z, Lu J, Gu T, Yu P, et al. Oridonin restores hepatic lipid homeostasis in an LXRalpha-ATGL/EPT1 axis-dependent manner. J Pharm Anal. 2023;13:1281–95.
Collins JM, Lu R, Wang X, Zhu HJ, Wang D. Transcriptional regulation of carboxylesterase 1 in human liver: role of the nuclear receptor subfamily 1 group H member 3 and its splice isoforms. Drug Metab Dispos. 2022;50:43–8.
He H, Jiang H, Chen Y, Ye J, Wang A, Wang C, et al. Oridonin is a covalent NLRP3 inhibitor with strong anti-inflammasome activity. Nat Commun. 2018;9:2550.
Li X, Wang K, Wang G, Cui B, Song S, Sun X, et al. Oridonin attenuates Burkholderia cenocepacia virulence by suppressing quorum-sensing signaling. Microbiol Spectr. 2022;10:e0178722.
Ma Z, Hu C, Zhang Y. Therapeutic effect of Rabdosia rubescens aqueous extract on chronic pharyngitis and its safety. Zhong Nan Da Xue Xue Bao Yi Xue Ban. 2011;36:170–3.
Li L, Huang Y, Yin J, Xu P, Lan M, Li C, et al. The effect of Rabdosia rubescens on radiotherapy-induced oral mucositis in nasopharyngeal carcinoma patients: a phase II clinical study. Integr Cancer Ther. 2025;24:15347354251314499.
Zhu Y, Ruan S, Shen H, Guan Q, Zhai L, Yang Y. Oridonin regulates the polarized state of Kupffer cells to alleviate nonalcoholic fatty liver disease through ROS-NF-kappaB. Int Immunopharmacol. 2021;101:108290.
Sham TT, Chan CO, Wang YH, Yang JM, Mok DK, Chan SW. A review on the traditional Chinese medicinal herbs and formulae with hypolipidemic effect. Biomed Res Int. 2014;2014:925302.
Wu L, Han W, Chen Y, Zhang T, Liu J, Zhong S, et al. Gender differences in the hepatotoxicity and toxicokinetics of emodin: the potential mechanisms mediated by UGT2B7 and MRP2. Mol Pharmacol. 2018;15:3931–45.
Huang DQ, El-Serag HB, Loomba R. Global epidemiology of NAFLD-related HCC: trends, predictions, risk factors and prevention. Nat Rev Gastroenterol Hepatol. 2021;18:223–38.
Zhang J, Wang D, Zou L, Xiao M, Zhang Y, Li Z, et al. Rapid bioluminescence assay for monitoring rat CES1 activity and its alteration by traditional Chinese medicines. J Pharm Anal. 2020;10:253–62.
Jin Q, Feng L, Wang DD, Dai ZR, Wang P, Zou LW, et al. A two-photon ratiometric fluorescent probe for imaging carboxylesterase 2 in living cells and tissues. ACS Appl Mater Interfaces. 2015;7:28474–81.
Marra F, Svegliati-Baroni G. Lipotoxicity and the gut-liver axis in NASH pathogenesis. J Hepatol. 2018;68:280–95.
Staudinger JL, Xu C, Cui YJ, Klaassen CD. Nuclear receptor-mediated regulation of carboxylesterase expression and activity. Expert Opin Drug Metab Toxicol. 2010;6:261–71.
Liu J, Yao B, Gao L, Zhang Y, Huang S, Wang X. Emerging role of carboxylesterases in nonalcoholic fatty liver disease. Biochem Pharmacol. 2022;205:115250.
Xu J, Li Y, Chen WD, Xu Y, Yin L, Ge X, et al. Hepatic carboxylesterase 1 is essential for both normal and farnesoid X receptor-controlled lipid homeostasis. Hepatology. 2014;59:1761–71.
Fukami T, Takahashi S, Nakagawa N, Maruichi T, Nakajima M, Yokoi T. In vitro evaluation of inhibitory effects of antidiabetic and antihyperlipidemic drugs on human carboxylesterase activities. Drug Metab Dispos. 2010;38:2173–8.
McKay MJ, Carroll AR, Quinn RJ, Hooper JN. 1,2-bis(1H-indol-3-yl)ethane-1,2-dione, an indole alkaloid from the marine sponge Smenospongia sp. J Nat Prod. 2002;65:595–7.
Hatfield MJ, Tsurkan LG, Hyatt JL, Edwards CC, Lemoff A, Jeffries C, et al. Modulation of esterified drug metabolism by tanshinones from Salvia miltiorrhiza (“Danshen”). J Nat Prod. 2013;76:36–44.
Hatfield MJ, Chen J, Fratt EM, Chi L, Bollinger JC, Binder RJ, et al. Selective inhibitors of human liver carboxylesterase based on a beta-lapachone scaffold: novel reagents for reaction profiling. J Med Chem. 2017;60:1568–79.
Schultz JR, Tu H, Luk A, Repa JJ, Medina JC, Li L, et al. Role of LXRs in control of lipogenesis. Genes Dev. 2000;14:2831–8.
Yoshikawa T, Shimano H, Amemiya-Kudo M, Yahagi N, Hasty AH, Matsuzaka T, et al. Identification of liver X receptor-retinoid X receptor as an activator of the sterol regulatory element-binding protein 1c gene promoter. Mol Cell Biol. 2001;21:2991–3000.
Jones RD, Taylor AM, Tong EY, Repa JJ. Carboxylesterases are uniquely expressed among tissues and regulated by nuclear hormone receptors in the mouse. Drug Metab Dispos. 2013;41:40–9.
Williams ET, Wang H, Wrighton SA, Qian YW, Perkins EJ. Genomic analysis of the carboxylesterases: identification and classification of novel forms. Mol Phylogenet Evol. 2010;57:23–34.
Di L. The Impact of carboxylesterases in drug metabolism and pharmacokinetics. Curr Drug Metab. 2019;20:91–102.
Bahar FG, Ohura K, Ogihara T, Imai T. Species difference of esterase expression and hydrolase activity in plasma. J Pharm Sci. 2012;101:3979–88.
Acknowledgements
This work was supported by the National Natural Science Foundation of China (No. 82274002, No. 82473993, No. 82304604), the Key Research and Development Program of Guangdong Province (2024A1515012477, 2023A1515110767), and the Science and Technology Innovation Project of Guangdong Medical Products Administration (2024ZDZ08, China).
Author information
Authors and Affiliations
Contributions
LT, HGJ, and ZKZ designed the research and wrote the paper. HGJ, ZKZ, LMT, YLC, and MQC performed the experiments and contributed to the acquisition and analysis of data. GBG kindly provided the fluorescent probe for CES activity measurement. MQC, XC, and CLW contributed to the data interpretation.
Corresponding author
Ethics declarations
Competing interests
The authors declare no competing interests.
Additional information
Publisher’s note Springer Nature remains neutral with regard to jurisdictional claims in published maps and institutional affiliations.
Rights and permissions
Springer Nature or its licensor (e.g. a society or other partner) holds exclusive rights to this article under a publishing agreement with the author(s) or other rightsholder(s); author self-archiving of the accepted manuscript version of this article is solely governed by the terms of such publishing agreement and applicable law.
About this article
Cite this article
Jiang, Hg., Zhan, Zk., Tian, Lm. et al. Oridonin exerts dual therapeutic effects in MASLD mice by integrating lipid homeostasis and drug bioactivation via the LXRα–CES1/CES2 pathway. Acta Pharmacol Sin (2026). https://doi.org/10.1038/s41401-025-01737-x
Received:
Accepted:
Published:
Version of record:
DOI: https://doi.org/10.1038/s41401-025-01737-x


