Abstract
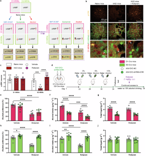
Addiction is a chronic relapsing disorder characterized by compulsive seeking and consumption of drugs, with this abnormal “Go” behavior resulting in significant negative consequences. Research has shown that the dorsal medial striatum (DMS) is associated with the pathophysiological mechanisms of addiction; however, drugs targeting the DMS to achieve therapeutic effects for addiction remain unavailable. Intracellular cAMP signaling, regulated by G protein–coupled receptors (GPCRs), critically modulates the excitability, plasticity and neurotransmission of GABAergic medium spiny neurons (MSNs). In this study we investigated how inhibition of PDE4 modulated cAMP levels with a specific focus on how these changes influenced the dopamine D1 receptor MSNs (D1-MSNs) and D2 receptor MSNs (D2-MSNs) in the DMS, thereby influencing abnormal “Go” behavior. We established alcohol-induced conditioned place preference (CPP) model and two-bottle choice drinking model in mice. PDE4 inhibitor rolipram (0.5 μg) were bilaterally microinjected into the DMS of mice 2 h prior to the combination of alcohol. The activation of D1-MSNs and D2-MSNs in the DMS was assayed using c-Fos immunofluorescence staining. We showed that rolipram microinjection significantly increased cAMP levels in MSNs of the DMS and restored the activation balance between D1-MSNs and D2-MSNs. This rebalancing of MSN activity attenuated abnormal “Go” behaviors including high-drinking behavior. We further identified the ERK signaling downstream of cAMP in D2-MSNs of the DMS, together with the PDE4 subtype PDE4B, as key mediators of the inhibitory effects of PDE4 inhibitors on high-drinking behavior. These results highlight a new strategy emphasizing the pivotal role of PDE4 as a key regulator of cAMP signaling in MSNs, maintaining the dynamic balance between D1-MSNs and D2-MSNs, and further identify D2-MSNs specific PDE4B/cAMP/ERK modulation as a promising target for addiction treatment.
This is a preview of subscription content, access via your institution
Access options
Subscribe to this journal
Receive 12 print issues and online access
$259.00 per year
only $21.58 per issue
Buy this article
- Purchase on SpringerLink
- Instant access to the full article PDF.
USD 39.95
Prices may be subject to local taxes which are calculated during checkout







Similar content being viewed by others
References
Chamberlain SR, Lochner C, Stein DJ, Goudriaan AE, van Holst RJ, Zohar J, et al. Behavioural addiction-A rising tide. Eur Neuropsychopharmacol. 2016;26:841–55.
Christian DT, Alexander NJ, Diaz MR, Robinson S, McCool BA. Chronic intermittent ethanol and withdrawal differentially modulate basolateral amygdala AMPA-type glutamate receptor function and trafficking. Neuropharmacology. 2012;62:2430–9.
Nimitvilai S, Lopez MF, Mulholland PJ, Woodward JJ. Chronic intermittent ethanol exposure enhances the excitability and synaptic plasticity of lateral orbitofrontal cortex neurons and induces a tolerance to the acute inhibitory actions of ethanol. Neuropsychopharmacology. 2016;41:1112–27.
Jeanes ZM, Buske TR, Morrisett RA. Cell type-specific synaptic encoding of ethanol exposure in the nucleus accumbens shell. Neuroscience. 2014;277:184–95.
Zorumski CF, Mennerick S, Izumi Y. Acute and chronic effects of ethanol on learning-related synaptic plasticity. Alcohol. 2014;48:1–17.
Egli M. Advancing pharmacotherapy development from preclinical animal studies. Handb Exp Pharmacol. 2018;248:537–78.
Akbar M, Egli M, Cho YE, Song BJ, Noronha A. Medications for alcohol use disorders: An overview. Pharmacol Ther. 2018;185:64–85.
da Silva D, Matsui A, Murray EM, Mamais A, Authement ME, Shin JH, et al. Leucine-rich repeat kinase 2 limits dopamine D1 receptor signaling in striatum and biases against heavy persistent alcohol drinking. Neuropsychopharmacology. 2024;49:824–36.
Peak J, Hart G, Balleine BW. From learning to action: the integration of dorsal striatal input and output pathways in instrumental conditioning. Eur J Neurosci. 2019;49:658–71.
Zillich L, Poisel E, Frank J, Foo JC, Friske MM, Streit F, et al. Multi-omics signatures of alcohol use disorder in the dorsal and ventral striatum. Transl Psychiatry. 2022;12:190.
Balleine BW, O’Doherty JP. Human and rodent homologies in action control: corticostriatal determinants of goal-directed and habitual action. Neuropsychopharmacology. 2010;35:48–69.
Ehinger Y, Morisot N, Phamluong K, Sakhai SA, Soneja D, Adrover MF, et al. cAMP-Fyn signaling in the dorsomedial striatum direct pathway drives excessive alcohol use. Neuropsychopharmacology. 2021;46:334–42.
Shaw JK, Pamela Alonso I, Lewandowski SI, Scott MO, O’Connor BM, Aggarwal S, et al. Individual differences in dopamine uptake in the dorsomedial striatum prior to cocaine exposure predict motivation for cocaine in male rats. Neuropsychopharmacology. 2021;46:1757–67.
Wang J, Ben Hamida S, Darcq E, Zhu W, Gibb SL, Lanfranco MF, et al. Ethanol-mediated facilitation of AMPA receptor function in the dorsomedial striatum: implications for alcohol drinking behavior. J Neurosci. 2012;32:15124–32.
Maia TV, Frank MJ. From reinforcement learning models to psychiatric and neurological disorders. Nat Neurosci. 2011;14:154–62.
Gerfen CR, Surmeier DJ. Modulation of striatal projection systems by dopamine. Annu Rev Neurosci. 2011;34:441–66.
Lobo MK, Covington HE, Chaudhury D, Friedman AK, Sun H, Damez-Werno D, et al. Cell type-specific loss of BDNF signaling mimics optogenetic control of cocaine reward. Science. 2010;330:385–90.
Chandra R, Lenz JD, Gancarz AM, Chaudhury D, Schroeder GL, Han M-H, et al. Optogenetic inhibition of D1R containing nucleus accumbens neurons alters cocaine-mediated regulation of Tiam1. Front Mol Neurosci. 2013;6:13.
Durieux PF, Bearzatto B, Guiducci S, Buch T, Waisman A, Zoli M, et al. D2R striatopallidal neurons inhibit both locomotor and drug reward processes. Nat Neurosci. 2009;12:393–5.
Ferguson SM, Eskenazi D, Ishikawa M, Wanat MJ, Phillips PEM, Dong Y, et al. Transient neuronal inhibition reveals opposing roles of indirect and direct pathways in sensitization. Nat Neurosci. 2011;14:22–4.
Cheng Y, Huang CCY, Ma T, Wei X, Wang X, Lu J, et al. Distinct synaptic strengthening of the striatal direct and indirect pathways drives alcohol consumption. Biol Psychiatry. 2017;81:918–29.
Dai KZ, Choi IB, Levitt R, Blegen MB, Kaplan AR, Matsui A, et al. Dopamine D2 receptors bidirectionally regulate striatal enkephalin expression: Implications for cocaine reward. Cell Rep. 2022;40:111440.
Wang J, Lanfranco MF, Gibb SL, Yowell QV, Carnicella S, Ron D. Long-lasting adaptations of the NR2B-containing NMDA receptors in the dorsomedial striatum play a crucial role in alcohol consumption and relapse. J Neurosci. 2010;30:10187–98.
Nagai T, Yoshimoto J, Kannon T, Kuroda K, Kaibuchi K. Phosphorylation signals in striatal medium spiny neurons. Trends Pharmacol Sci. 2016;37:858–71.
Muntean BS, Dao MT, Martemyanov KA. Allostatic changes in the cAMP system drive opioid-induced adaptation in striatal dopamine signaling. Cell Rep. 2019;29:946–960.e2.
Morales-Figueroa G-E, Rivera-Ramírez N, González-Pantoja R, Escamilla-Sánchez J, García-Hernández U, Galván EJ, et al. Adenosine A2A and histamine H3 receptors interact at the cAMP/PKA pathway to modulate depolarization-evoked [3H]-GABA release from rat striato-pallidal terminals. Purinergic Signal. 2019;15:85–93.
Jijón-Lorenzo R, Caballero-Florán IH, Recillas-Morales S, Cortés H, Avalos-Fuentes JA, Paz-Bermúdez FJ, et al. Presynaptic dopamine D2 receptors modulate [3H]GABA release at StriatoPallidal terminals via activation of PLC→IP3→calcineurin and inhibition of AC→cAMP→PKA signaling cascades. Neuroscience. 2018;372:74–86.
Wallace DL, Han M-H, Graham DL, Green TA, Vialou V, Iñiguez SD, et al. CREB regulation of nucleus accumbens excitability mediates social isolation-induced behavioral deficits. Nat Neurosci. 2009;12:200–9.
Lobo MK. Molecular profiling of striatonigral and striatopallidal medium spiny neurons past, present, and future. Int Rev Neurobiol. 2009;89:1–35.
Dinieri JA, Nemeth CL, Parsegian A, Carle T, Gurevich VV, Gurevich E, et al. Altered sensitivity to rewarding and aversive drugs in mice with inducible disruption of cAMP response element-binding protein function within the nucleus accumbens. J Neurosci. 2009;29:1855–9.
Hutton SR, Otis JM, Kim EM, Lamsal Y, Stuber GD, Snider WD. ERK/MAPK signaling is required for pathway-specific striatal motor functions. J Neurosci. 2017;37:8102–15.
Urs NM, Snyder JC, Jacobsen JPR, Peterson SM, Caron MG. Deletion of GSK3β in D2R-expressing neurons reveals distinct roles for β-arrestin signaling in antipsychotic and lithium action. Proc Natl Acad Sci USA. 2012;109:20732–7.
Dong Y, Green T, Saal D, Marie H, Neve R, Nestler EJ, et al. CREB modulates excitability of nucleus accumbens neurons. Nat Neurosci. 2006;9:475–7.
Soderling SH, Beavo JA. Regulation of cAMP and cGMP signaling: new phosphodiesterases and new functions. Curr Opin Cell Biol. 2000;12:174–9.
Cherry JA, Davis RL. Cyclic AMP phosphodiesterases are localized in regions of the mouse brain associated with reinforcement, movement, and affect. J Comp Neurol. 1999;407:287–301.
O’Donnell JM, Zhang HT. Antidepressant effects of inhibitors of cAMP phosphodiesterase (PDE4). Trends Pharmacol Sci. 2004;25:158–63.
Blednov YA, Benavidez JM, Black M, Harris RA. Inhibition of phosphodiesterase 4 reduces ethanol intake and preference in C57BL/6J mice. Front Neurosci. 2014;8:129.
Hu W, Lu T, Chen A, Huang Y, Hansen R, Chandler LJ, et al. Inhibition of phosphodiesterase-4 decreases ethanol intake in mice. Psychopharmacology (Berl). 2011;218:331–9.
Liu X, Zhong P, Vickstrom C, Li Y, Liu QS. PDE4 inhibition restores the balance between excitation and inhibition in VTA dopamine neurons disrupted by repeated in vivo cocaine exposure. Neuropsychopharmacology. 2017;42:1991–9.
Thompson BE, Sachs BD, Kantak KM, Cherry JA. The Type IV phosphodiesterase inhibitor rolipram interferes with drug-induced conditioned place preference but not immediate early gene induction in mice. Eur J Neurosci. 2004;19:2561–8.
Wen RT, Zhang M, Qin WJ, Liu Q, Wang WP, Lawrence AJ, et al. The phosphodiesterase-4 (PDE4) inhibitor rolipram decreases ethanol seeking and consumption in alcohol-preferring Fawn-Hooded rats. Alcohol Clin Exp Res. 2012;36:2157–67.
Franklin KM, Hauser SR, Lasek AW, McClintick J, Ding Z-M, McBride WJ, et al. Reduction of alcohol drinking of alcohol-preferring (P) and high-alcohol drinking (HAD1) rats by targeting phosphodiesterase-4 (PDE4). Psychopharmacology (Berl). 2015;232:2251–62.
Jimenez Chavez CL, Bryant CD, Munn-Chernoff MA, Szumlinski KK. Selective inhibition of PDE4B reduces binge drinking in two C57BL/6 substrains. Int J Mol Sci. 2021;22:5443.
Ferraro L, Frankowska M, Marcellino D, Zaniewska M, Beggiato S, Filip M, et al. A novel mechanism of cocaine to enhance dopamine d2-like receptor mediated neurochemical and behavioral effects. An in vivo and in vitro study. Neuropsychopharmacology. 2012;37:1856–66.
Dobbs LK, Kaplan AR, Bock R, Phamluong K, Shin JH, Bocarsly ME, et al. D1 receptor hypersensitivity in mice with low striatal D2 receptors facilitates select cocaine behaviors. Neuropsychopharmacology. 2019;44:805–16.
Bocarsly ME, da Silva E Silva D, Kolb V, Luderman KD, Shashikiran S, Rubinstein M, et al. A mechanism linking two known vulnerability factors for alcohol abuse: heightened alcohol stimulation and low striatal dopamine D2 receptors. Cell Rep. 2019;29:1147–1163.e5.
Agoglia AE, Sharko AC, Psilos KE, Holstein SE, Reid GT, Hodge CW. Alcohol alters the activation of ERK1/2, a functional regulator of binge alcohol drinking in adult C57BL/6J mice. Alcohol Clin Exp Res. 2015;39:463–75.
Zhong P, Wang W, Yu F, Nazari M, Liu X, Liu QS. Phosphodiesterase 4 inhibition impairs cocaine-induced inhibitory synaptic plasticity and conditioned place preference. Neuropsychopharmacology. 2012;37:2377–87.
Juarez B, Morel C, Ku SM, Liu Y, Zhang H, Montgomery S, et al. Midbrain circuit regulation of individual alcohol drinking behaviors in mice. Nat Commun. 2017;8:2220.
Lei J, Zhang P, Li T, Cui C, Li M, Yang X, et al. Alternating bilateral sensory stimulation alleviates alcohol-induced conditioned place preference via a superior colliculus-VTA circuit. Cell Rep. 2024;43:114383.
Wang J, Liang M, Shang Q, Qian H, An R, Liu H, et al. Psilocin suppresses methamphetamine-induced hyperlocomotion and acquisition of conditioned place preference via D2R-mediated ERK signaling. CNS Neurosci Ther. 2023;29:831–41.
Liu MY, Yin CY, Zhu LJ, Zhu XH, Xu C, Luo CX, et al. Sucrose preference test for measurement of stress-induced anhedonia in mice. Nat Protoc. 2018;13:1686–98.
Barrio-Alonso E, Lituma PJ, Notaras MJ, Albero R, Bouchekioua Y, Wayland N, et al. Circadian protein TIMELESS regulates synaptic function and memory by modulating cAMP signaling. Cell Rep. 2023;42:112375.
Fasano S, Pittenger C, Brambilla R. Inhibition of CREB activity in the dorsal portion of the striatum potentiates behavioral responses to drugs of abuse. Front Behav Neurosci. 2009;3:29.
Shiflett MW, Balleine BW. Contributions of ERK signaling in the striatum to instrumental learning and performance. Behav Brain Res. 2011;218:240–7.
Kranzler HR. Overview of alcohol use disorder. Am J Psychiatry. 2023;180:565–72.
Faccidomo S, Besheer J, Stanford PC, Hodge CW. Increased operant responding for ethanol in male C57BL/6J mice: specific regulation by the ERK1/2, but not JNK, MAP kinase pathway. Psychopharmacology (Berl). 2009;204:135–47.
Hagen TJ, Mo X, Burgin AB, Fox D, Zhang Z, Gurney ME. Discovery of triazines as selective PDE4B versus PDE4D inhibitors. Bioorg Med Chem Lett. 2014;24:4031–4.
Fox D, Burgin AB, Gurney ME. Structural basis for the design of selective phosphodiesterase 4B inhibitors. Cell Signal. 2014;26:657–63.
Zhao Z-D, Han X, Chen R, Liu Y, Bhattacherjee A, Chen W, et al. A molecularly defined D1 medium spiny neuron subtype negatively regulates cocaine addiction. Sci Adv. 2022;8:eabn3552.
Lobo MK, Nestler EJ. The striatal balancing act in drug addiction: distinct roles of direct and indirect pathway medium spiny neurons. Front Neuroanat. 2011;5:41.
Li Z, Li J, Wei Y, Zou W, Vidjro OE, Wang J, et al. Anterior and posterior basolateral amygdala projections of cell type-specific D1-expressing neurons from the medial prefrontal cortex differentially control alcohol-seeking behavior. Biol Psychiatry. 2023;S0006-3223:01698–0.
Volkow ND, Fowler JS, Wang GJ, Baler R, Telang F. Imaging dopamine’s role in drug abuse and addiction. Neuropharmacology. 2009;56:3–8.
Di Chiara G, Imperato A. Drugs abused by humans preferentially increase synaptic dopamine concentrations in the mesolimbic system of freely moving rats. Proc Natl Acad Sci USA. 1988;85:5274–8.
Volkow ND, Morales M. The brain on drugs: from reward to addiction. Cell. 2015;162:712–25.
Cui S, Wang S, Li J, Xie G, Zhou R, Chen L, et al. Alteration of synaptic plasticity in rat dorsal striatum induced by chronic ethanol intake and withdrawal via ERK pathway. Acta Pharmacol Sin. 2011;32:175–81.
Zhu Y, Wang Y, Zhao B, Wei S, Xu M, Liu E, et al. Differential phosphorylation of GluN1-MAPKs in rat brain reward circuits following long-term alcohol exposure. PLoS One. 2013;8:e54930.
Tecuapetla F, Koós T, Tepper JM, Kabbani N, Yeckel MF. Differential dopaminergic modulation of neostriatal synaptic connections of striatopallidal axon collaterals. J Neurosci. 2009;29:8977–90.
Giembycz MA. 4D or not 4D - the emetogenic basis of PDE4 inhibitors uncovered?. Trends Pharmacol Sci. 2002;23:548.
Fatemi SH, King DP, Reutiman TJ, Folsom TD, Laurence JA, Lee S, et al. PDE4B polymorphisms and decreased PDE4B expression are associated with schizophrenia. Schizophr Res. 2008;101:36–49.
Rutten K, Wallace TL, Works M, Prickaerts J, Blokland A, Novak TJ, et al. Enhanced long-term depression and impaired reversal learning in phosphodiesterase 4B-knockout (PDE4B-/-) mice. Neuropharmacology. 2011;61:138–47.
Logrip ML, Vendruscolo LF, Schlosburg JE, Koob GF, Zorrilla EP. Phosphodiesterase 10A regulates alcohol and saccharin self-administration in rats. Neuropsychopharmacology. 2014;39:1722–31.
Seeger TF, Bartlett B, Coskran TM, Culp JS, James LC, Krull DL, et al. Immunohistochemical localization of PDE10A in the rat brain. Brain Res. 2003;985:113–26.
Nawrocki AR, Rodriguez CG, Toolan DM, Price O, Henry M, Forrest G, et al. Genetic deletion and pharmacological inhibition of phosphodiesterase 10A protects mice from diet-induced obesity and insulin resistance. Diabetes. 2014;63:300–11.
Park SJ, Ahmad F, Philp A, Baar K, Williams T, Luo H, et al. Resveratrol ameliorates aging-related metabolic phenotypes by inhibiting cAMP phosphodiesterases. Cell. 2012;148:421–33.
Li J, Zhou Y, Yin F, Du Y, Xu J, Fan S, et al. The orbitofrontal cortex to striatal cholinergic interneuron circuit controls cognitive flexibility shaping alcohol-seeking behavior. Biol Psychiatry. 2025;97:614–26.
Acknowledgements
This study was supported by National Natural Science Foundation of China (82301679), Key Program of Brain Science and Brain-Like Intelligence Technology of the China Ministry of Science and Technology (STI2030-Major Projects 2021ZD0202900), Taishan Scholar Young Talent Program (tsqn202312172), China Postdoctoral Science Foundation (2024T170449), Natural Science Foundation of Shandong Province (ZR2023QH444), Key Project by Qingdao Bureau of Sciences and Technology (22-3-3-hygg-25-hy), and Qingdao Postdoctoral Applied Research Project (QDBSH20230102104).
Author information
Authors and Affiliations
Contributions
WZ, FJZ, and HTZ designed research; WZ and SZ performed research; WZ, ZQW, and XFZ analyzed data; WZ wrote the original manuscript; FJZ and HTZ reviewed and edited the manuscript; FJZ and HTZ provide funding.
Corresponding authors
Ethics declarations
Competing interests
The authors declare no competing interests.
Additional information
Publisher’s note Springer Nature remains neutral with regard to jurisdictional claims in published maps and institutional affiliations.
Supplementary information
Rights and permissions
Springer Nature or its licensor (e.g. a society or other partner) holds exclusive rights to this article under a publishing agreement with the author(s) or other rightsholder(s); author self-archiving of the accepted manuscript version of this article is solely governed by the terms of such publishing agreement and applicable law.
About this article
Cite this article
Zhao, W., Zhao, S., Wang, Zq. et al. PDE4 inhibitor rolipram dynamically regulates the balance between D1-MSNs and D2-MSNs in the DMS to modulate abnormal “Go” behavior associated with alcohol addiction. Acta Pharmacol Sin (2026). https://doi.org/10.1038/s41401-025-01738-w
Received:
Accepted:
Published:
Version of record:
DOI: https://doi.org/10.1038/s41401-025-01738-w


