Abstract
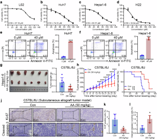
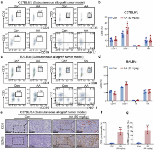
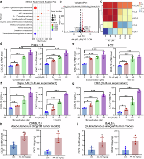
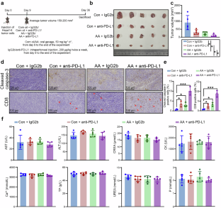
Immunotherapy has shown limited efficacy in hepatocellular carcinoma (HCC) due to the immunosuppressive tumor microenvironment (TME). Previous studies show that asiatic acid (AA), a naturally occurring pentacyclic triterpenoid, exhibits potent inhibitory effects on tumor cell proliferation. In this study we investigated the effects of AA on the TME and immunotherapy in HCC. Both subcutaneous and orthotopic HCC models were established in male mice. The mice were treated with AA (50 mg·kg⁻¹·d⁻¹, i.g) for two weeks. At the experimental endpoint, mice were euthanized, and tumor-infiltrating immune cell populations were analyzed using flow cytometry. We showed that AA treatment effectively converted “cold tumors” into “hot tumors” by promoting CD8+ T cell infiltration and activation in HCC. We demonstrated that AA non-covalently bound and inhibited histone deacetylase 8 (HDAC8), increasing H3K27 acetylation at the CXCL10 promoter to enhance its expression. This epigenetic reprogramming elevated CXCL10 expression and drove robust CD8+ T cell recruitment. HDAC8 overexpression abolished these effects, confirming the target specificity. Importantly, we demonstrated that AA synergized with anti-PD-L1 therapy while maintaining a favorable safety profile. This study identifies AA as a novel HDAC8 inhibitor that remodels the TME, offering a promising strategy to overcome immunotherapy resistance in HCC.
This is a preview of subscription content, access via your institution
Access options
Subscribe to this journal
Receive 12 print issues and online access
$259.00 per year
only $21.58 per issue
Buy this article
- Purchase on SpringerLink
- Instant access to the full article PDF.
USD 39.95
Prices may be subject to local taxes which are calculated during checkout








References
Bray F, Laversanne M, Sung H, Ferlay J, Siegel RL, Soerjomataram I, et al. Global cancer statistics 2022: GLOBOCAN estimates of incidence and mortality worldwide for 36 cancers in 185 countries. Ca-cancer J Clin. 2024;74:229–63.
Chick RC, Ruff SM, Pawlik TM. Neoadjuvant systemic therapy for hepatocellular carcinoma. Front Immunol. 2024;15:1355812.
Oura K, Morishita A, Tani J, Masaki T. Tumor immune microenvironment and immunosuppressive therapy in hepatocellular carcinoma: a review. Int J Mol Sci. 2021;22:5801.
Giraud J, Chalopin D, Blanc JF, Saleh M. Hepatocellular carcinoma immune landscape and the potential of immunotherapies. Front Immunol. 2021;12:655697.
Liu Y, Xun Z, Ma K, Liang S, Li X, Zhou S, et al. Identification of a tumour immune barrier in the HCC microenvironment that determines the efficacy of immunotherapy. J Hepatol. 2023;78:770–82.
Liu Y, Wang Y, Wang S, Li J, He W, Fan X, et al. Turning cold tumors into hot tumors to ignite immunotherap. Mol Cancer. 2025;24:254.
Llovet JM, Castet F, Heikenwalder M, Maini MK, Mazzaferro V, Pinato DJ, et al. Immunotherapies for hepatocellular carcinom. Nat Rev Clin Oncol. 2022;19:151–72.
Palomero J, Panisello C, Lozano-Rabella M, Tirtakasuma R, Díaz-Gómez J, Grases D, et al. Biomarkers of tumor-reactive CD4+ and CD8+ TILs associate with improved prognosis in endometrial cancer. J Immunother Cancer. 2022;10:e005443.
Huang H, Huang Z, Ge J, Yang J, Chen J, Xu B, et al. CD226 identifies functional CD8+ T cells in the tumor microenvironment and predicts a better outcome for human gastric cancer. Front Immunol. 2023;14:1150803.
Lv J, Jia Y, Li J, Kuai W, Li Y, Guo F, et al. Gegen Qinlian decoction enhances the effect of PD-1 blockade in colorectal cancer with microsatellite stability by remodelling the gut microbiota and the tumour microenvironment. Cell Death Dis. 2019;10:415.
Xu H, Van der Jeught K, Zhou Z, Zhang L, Yu T, Sun Y, et al. Atractylenolide I enhances responsiveness to immune checkpoint blockade therapy by activating tumor antigen presentation. J Clin Invest. 2021;131:e146832.
Ding L, Liu T, Ma J. Neuroprotective mechanisms of asiatic acid. Heliyon. 2023;9:e15853.
Varada S, Chamberlin SR, Bui L, Brandes MS, Gladen-Kolarsky N, Harris CJ, et al. Oral asiatic acid improves cognitive function and modulates antioxidant and mitochondrial pathways in female 5xFAD mice. Nutrients. 2025;17:729.
Lv H, Qi Z, Wang S, Feng H, Deng X, Ci X. Asiatic acid exhibits anti-inflammatory and antioxidant activities against lipopolysaccharide and d-galactosamine-induced fulminant hepatic failure. Front Immunol. 2017;8:785.
Li J, Chen K, Huang J, Chu D, Tian M, Huang K, et al. Asiatic acid induces endoplasmic reticulum stress and activates the Grp78/IRE1α/JNK and calpain pathways to inhibit tongue cancer growth. Front Phaemacol. 2021;12:690612.
Lin X, Fang Y, Mi X, Fu J, Chen S, Wu M, et al. Asiatic acid inhibits cervical cancer cell proliferation and migration via PI3K/AKT/mTOR signaling pathway. HELIYON. 2024;10:e34047.
Karin N. CXCR3 ligands in cancer and autoimmunity, chemoattraction of effector T cells, and beyon. Front Immunol. 2020;11:976.
Karin N, Razon H. Chemokines beyond chemo-attraction: CXCL10 and its significant role in cancer and autoimmunity. Cytokone. 2018;109:24–8.
Reschke R, Enk AH, Hassel JC. Chemokines and cytokines in immunotherapy of melanoma and other tumors: from biomarkers to therapeutic targets. Int J Mol Sci. 2024;25:6532.
Kim JY, Cho H, Yoo J, Kim GW, Jeon YH, Lee SW, et al. Pathological role of HDAC8: cancer and beyond. Cells. 2022;11:3161.
Yang W, Feng Y, Zhou J, Cheung OK, Cao J, Wang J, et al. A selective HDAC8 inhibitor potentiates antitumor immunity and efficacy of immune checkpoint blockade in hepatocellular carcinoma. Sci Transl Med. 2021;13:eaaz6804.
Wolff B, Jänsch N, Sugiarto WO, Frühschulz S, Lang M, Altintas R, et al. Synthesis and structure activity relationship of 1, 3-benzo-thiazine-2-thiones as selective HDAC8 inhibitors. Eur J Med Chem. 2019;184:111756.
Wu R, Hu P, Wang S, Cao Z, Zhang Y. Flexibility of catalytic zinc coordination in thermolysin and HDAC8: a born-oppenheimer ab initio QM/MM molecular dynamics study. J Chem Theor Comput. 2009;6:337.
Ha SD, Han CY, Reid C, Kim SO. HDAC8-mediated epigenetic reprogramming plays a key role in resistance to anthrax lethal toxin-induced pyroptosis in macrophages. J Immunol. 2014;193:1333–43.
Sun P, Wang J, Khan KS, Yang W, Ng BW, Ilment N, et al. Development of alkylated hydrazides as highly potent and selective class I histone deacetylase inhibitors with T cell modulatory properties. J Med Chem. 2022;65:16313–37.
Yuliana A, Jheng HF, Kawarasaki S, Nomura W, Takahashi H, Ara T, et al. β-adrenergic receptor stimulation revealed a novel regulatory pathway via suppressing histone deacetylase 3 to induce uncoupling protein 1 expression in mice beige adipocyte. Int J Mol Sci. 2018;19:2436.
Zhang J, Lei F, Tan H. The development of CD8 T-cell exhaustion heterogeneity and the therapeutic potentials in cancer. Front Immunol. 2023;14:1166128.
Roussot N, Ghiringhelli F, Rébé C. Tumor immunogenic cell death as a mediator of intratumor CD8 T-cell recruitment. Cells. 2022;11:3672.
Huang A, Yang XR, Chung WY, Dennison AR, Zhou J. Targeted therapy for hepatocellular carcinoma. Signal Transduct Tar. 2020;5:146.
Greten TF, Lai CW, Li G, Staveley-O’Carroll KF. Targeted and immune-based therapies for hepatocellular carcinoma. Gastroenterology. 2019;156:510–24.
Wang R, Wang C, Lu L, Yuan F, He F. Baicalin and baicalein in modulating tumor microenvironment for cancer treatment: a comprehensive review with future perspectives. Pharmacol Res. 2024;199:107032.
Tang SM, Deng XT, Zhou J, Li QP, Ge XX, Miao L. Pharmacological basis and new insights of quercetin action in respect to its anti-cancer effects. Biomed Pharmacother. 2020;121:109604.
Islam MT, Ali ES, Uddin SJ, Khan IN, Shill MC, de Castro ESJ, et al. Anti-cancer effects of asiatic acid, a triterpene from Centilla asiatica L: a review. Anti-cancer Agent Med Chem. 2020;20:536–47.
Deepak K, Vempati R, Nagaraju GP, Dasari VR, Nagini S, Rao DN, et al. Tumor microenvironment: challenges and opportunities in targeting metastasis of triple negative breast cancer. Pharmacol Res. 2020;153:104683.
Bagaev A, Kotlov N, Nomie K, Svekolkin V, Gafurov A, Isaeva O, et al. Conserved pan-cancer microenvironment subtypes predict response to immunotherap. Cancer Cell. 2021;39:845–65.
Patil VM, Noronha V, Menon N, Rai R, Bhattacharjee A, Singh A, et al. Low-dose immunotherapy in head and neck cancer: a randomized study. J Clin Oncol. 2023;41:222–32.
Herrera FG, Ronet C, Ochoa De Olza M, Barras D, Crespo I, Andreatta M, et al. Low-Dose radiotherapy reverses tumor immune desertification and resistance to immunotherapy. Cancer Discov. 2022;12:108–33.
Mikucki ME, Fisher DT, Matsuzaki J, Skitzki JJ, Gaulin NB, Muhitch JB, et al. Non-redundant requirement for CXCR3 signalling during tumoricidal T-cell trafficking across tumour vascular checkpoints. Nat Commun. 2015;6:7458.
Reschke R, Yu J, Flood B, Higgs EF, Hatogai K, Gajewski TF. Immune cell and tumor cell-derived CXCL10 is indicative of immunotherapy response in metastatic melanoma. J Immunothe Cancer. 2021;9:e003521.
Li Y, Seto E. HDACs and HDAC inhibitors in cancer development and therapy. Cold Spring Harb Perspect Med. 2016;6:a026831.
Singh T, Kaur P, Singh P, Singh S, Munshi A. Differential molecular mechanistic behavior of HDACs in cancer progression. Med Oncol. 2022;39:171.
Shi MQ, Xu Y, Fu X, Pan DS, Lu XP, Xiao Y, et al. Advances in targeting histone deacetylase for treatment of solid tumors. J Hematol Oncol. 2024;17:37.
An P, Chen F, Li Z, Ling Y, Peng Y, Zhang H, et al. HDAC8 promotes the dissemination of breast cancer cells via AKT/GSK-3β/Snail signal. Oncogene. 2020;39:4956–69.
Carlino MS, Larkin J, Long GV. Immune checkpoint inhibitors in melanoma. Lancet. 2021;398:1002–14.
Cheng B, Pan W, Xiao Y, Ding Z, Zhou Y, Fei X, et al. HDAC-targeting epigenetic modulators for cancer immunotherapy. Eur J Med Chem. 2024;265:11612.
Acknowledgements
This work was supported by the National Key Research and Development Program of China (2022YFC2304800); National Natural Science Foundation of China (U22A20274; 82430025; 82403057); Guangdong Basic and Applied Basic Research Foundation of Guangzhou Joint Fund (2022B1515120039); and Science and Technology Projects in Guangzhou (2024B03J0326). We sincerely thank Professor Yang Wei of Pathology at Southern Medical University for generously providing the OT-1 transgenic mice, which were essential for this study.
Author information
Authors and Affiliations
Contributions
JS conceptualized and designed the experiments. YCC, XLG, and GZ performed most experiments and wrote the manuscript. CY and KKZ undertook part of the animal experiments. JYW and CHC conducted part of the cell experiments. HQZ and ZXL conducted some of the molecular biology experiments. DKZ and QHY performed the data analysis.
Corresponding author
Ethics declarations
Competing interests
The authors declare no competing interests.
Additional information
Publisher’s note Springer Nature remains neutral with regard to jurisdictional claims in published maps and institutional affiliations.
Rights and permissions
Springer Nature or its licensor (e.g. a society or other partner) holds exclusive rights to this article under a publishing agreement with the author(s) or other rightsholder(s); author self-archiving of the accepted manuscript version of this article is solely governed by the terms of such publishing agreement and applicable law.
About this article
Cite this article
Chen, Yc., Gao, Xl., Zeng, G. et al. Asiatic acid promotes CD8+ T cell-mediated antitumor immunity by targeting HDAC8/CXCL10 axis in hepatocellular carcinoma. Acta Pharmacol Sin (2026). https://doi.org/10.1038/s41401-025-01739-9
Received:
Accepted:
Published:
Version of record:
DOI: https://doi.org/10.1038/s41401-025-01739-9