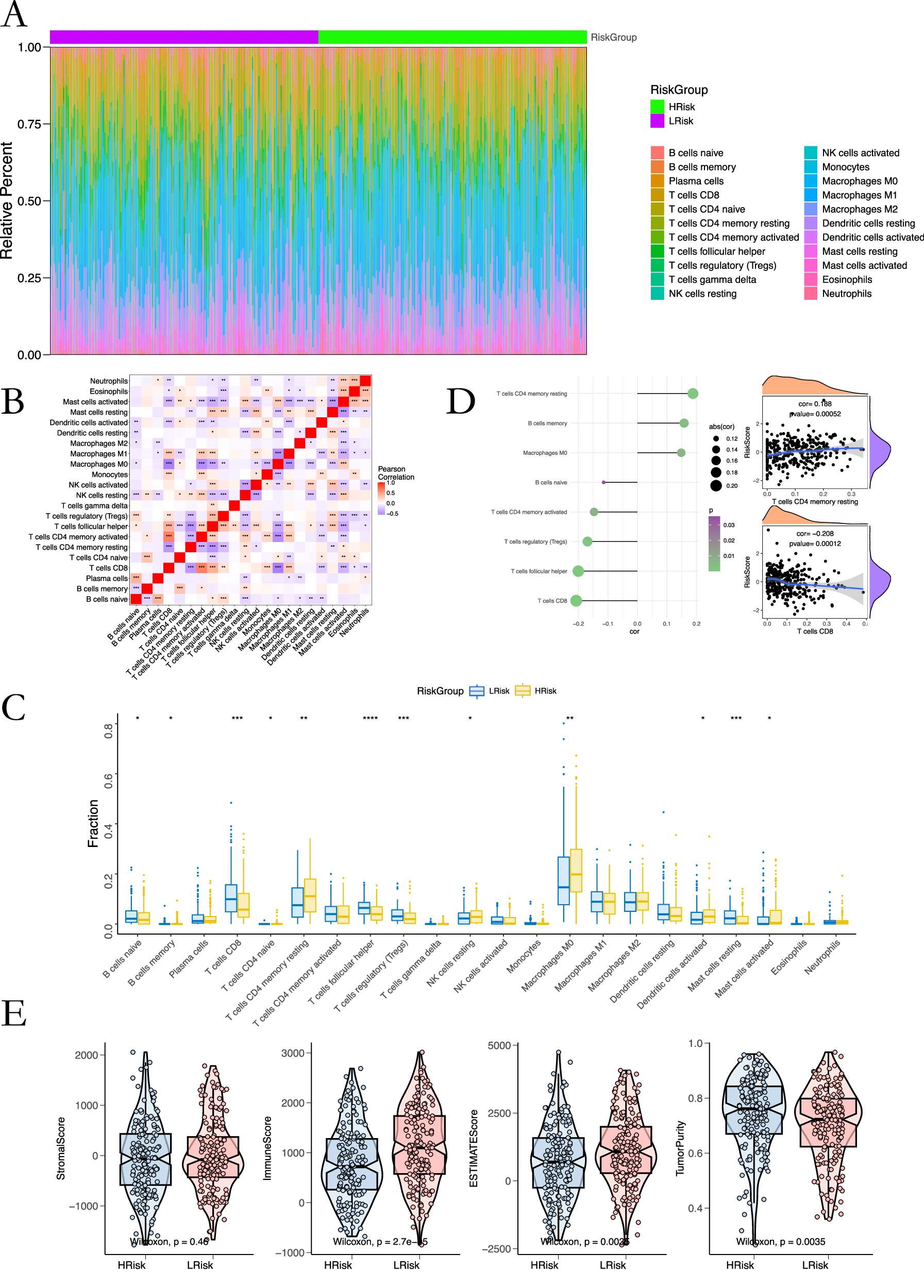
Fig. 6: Immune cell infiltration and risk associations.
From: Intratumoral microbiota drive immune evasion and disease progression in oral squamous cell carcinoma

A Distribution of 22 immune cell subsets across risk groups. B Correlation network among immune populations. C Scatter plots linking immune infiltration to risk score. D Differential infiltration between groups (p < 0.05–0.001). E ESTIMATE analysis showing immune/stromal component differences.