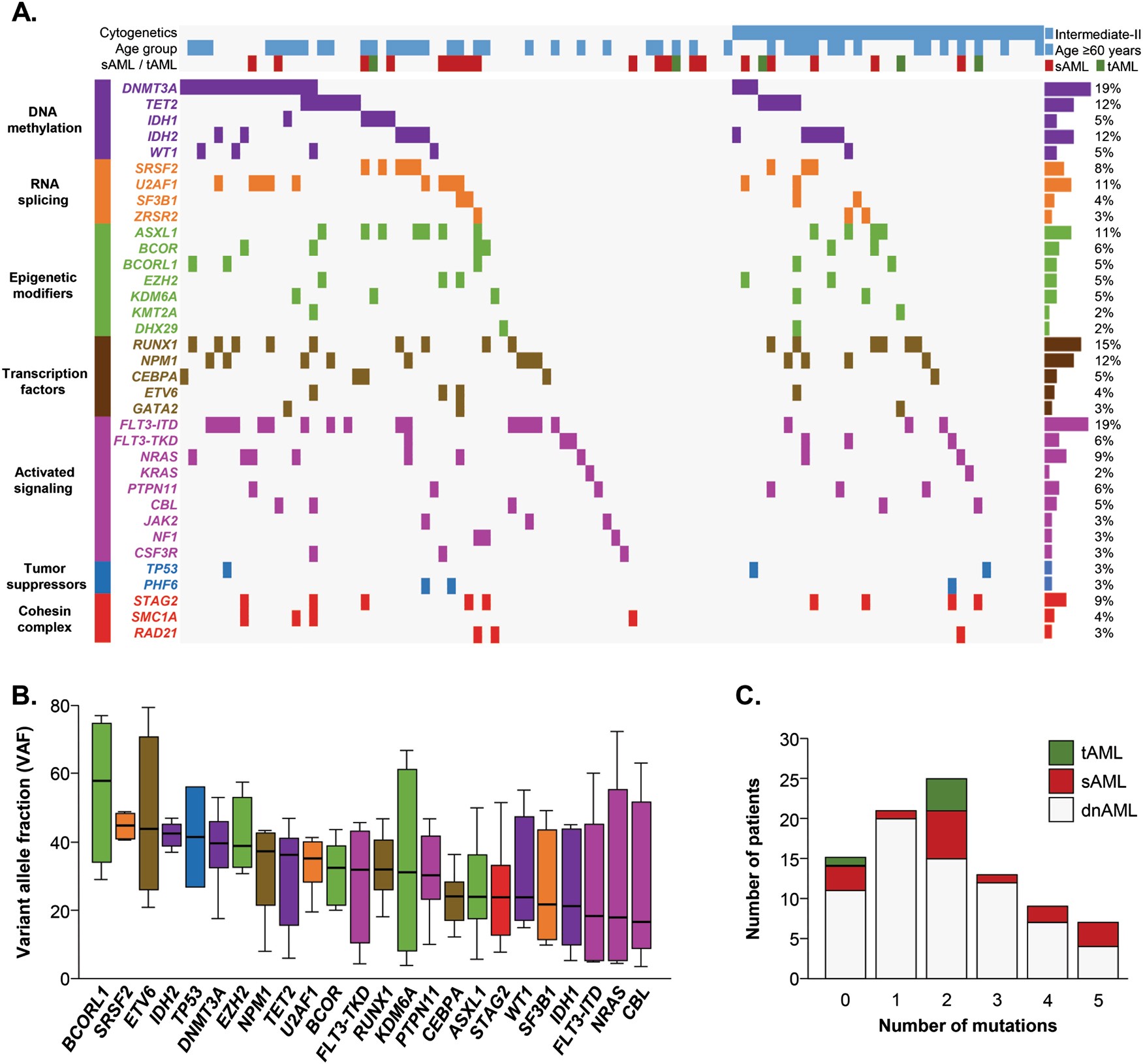
Fig. 1: Overview of driver gene mutations identified by targeted sequencing in 100 AML patients

a Heatmap depicting gene mutations in 100 adult AML patients in the Cleveland Clinic cohort. b Analysis of variant allelic frequencies (VAFs) of driver gene mutations found in ≥5 patients. c Number of driver gene mutations in patients with de novo AML (dnAML) compared with secondary AML (sAML) and treatment-related AML (tAML)