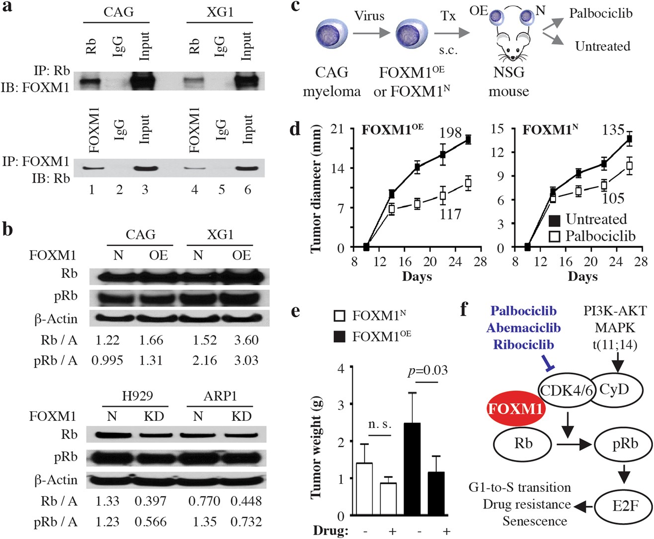
Fig. 2: FOXM1 interacts with the cyclin D-CDK4/6-Rb-E2F pathway in myeloma.
From: Upregulation of FOXM1 in a subset of relapsed myeloma results in poor outcome

a FOXM1 binds Rb (official gene symbol, RB1) in myeloma cells. Co-immunoprecipitation (Co-IP) result indicating physical interaction of Rb and FOXM1 in CAG and XG1 myeloma cells. Immunoblots using a specific IgG antibody (Ab) to FOXM1 (following IP with Ab to Rb) or Rb (following IP with Ab to FOXM1) are shown on top of each other. An IgG isotype control is labeled “IgG.” Whole cell lysates not subjected to Co-IP (Input) were included as additional control. b Shown on top is a Western blot of total Rb and its activated, phosphorylated form (pRb) in FOXM1OE and FOXM1N CAG and XG1 myeloma cells. A similar blot containing samples of FOXM1KD and FOXM1N H929 and ARP1 myeloma cells is presented at bottom. The abundance of Rb and pRb, relative to β-actin, was determined using densitometry. The ratios are indicated below the blots. c Study scheme for assessing the efficacy with which the small-drug CDK4/6 inhibitor, palbociclib, inhibits human myeloma growth in immunodeficient mice. FOXM1OE and FOXM1N CAG cells were xenografted s.c. into the right and left flank of NSG mice (n = 10), respectively. Beginning on day 7 after myeloma cell transfer, five mice were treated with daily i.p. injections of the CDK4/6 inhibitor, PD0332991, until study end on day 26. Five mice were left untreated. Tumor diameters were measured on days 14, 18, 22, and 26 after xenografting, using a caliper. d Time course of tumor growth in hosts. Mean tumor diameters (squares) and standard deviations of the mean (short vertical lines with error bars) are plotted. The area under the curve (AUC), ranging from 105 to 198, is indicated for all study groups. e Mean tumor weight at study end. FOXM1OE xenografts treated with PD (1.14 ± 0.456 g) were significantly smaller than their untreated counterparts (2.46 ± 0.833 g) using Mann–Whitney’s t test (p = 0.032). FOXM1N xenografts also showed a difference (0.862 ± 0.172 g vs. 1.40 ± 0.515 g) but missed the 5% threshold of statistical significance (p = 0.095). Median tumor weights in the four groups were significantly different by Kruskall-Wallis analysis (p = 0.0178). f Working model on the interaction of FOXM1 with CDK4/6 and Rb in myeloma. FOXM1 is a proliferation-associated transcription factor that interacts with the cyclin D-CDK4/6-Rb-E2F pathway, a key regulator of the G1-to-S cell cycle transition. Upstream signals activating this pathway include those emanating from MAPK-ERK and PI3K-AKT-mTOR signaling and, in a subset of myeloma, deregulated cyclin D expression following from chromosomal translocation. In addition to cell cycle progression, the Rb/E2F-dependent transcriptional program regulates cellular senescence and response to drug treatment. Small-molecule CDK4/6 inhibitors, such as palbocicblib, abemacicblib and ribocicblib, that have the targeting of the ATP-binding pocket of CDK4 and CDK6 in common, may lend themselves to new treatment approaches to FOXM1High myeloma. Palbocicblib and the CDK5-targeted inhibitor dinacicblib (not shown) are currently undergoing clinical testing in myeloma