Fig. 1: FLT3-ITD downregulates miR-451a.
From: miR-451a abrogates treatment resistance in FLT3-ITD-positive acute myeloid leukemia

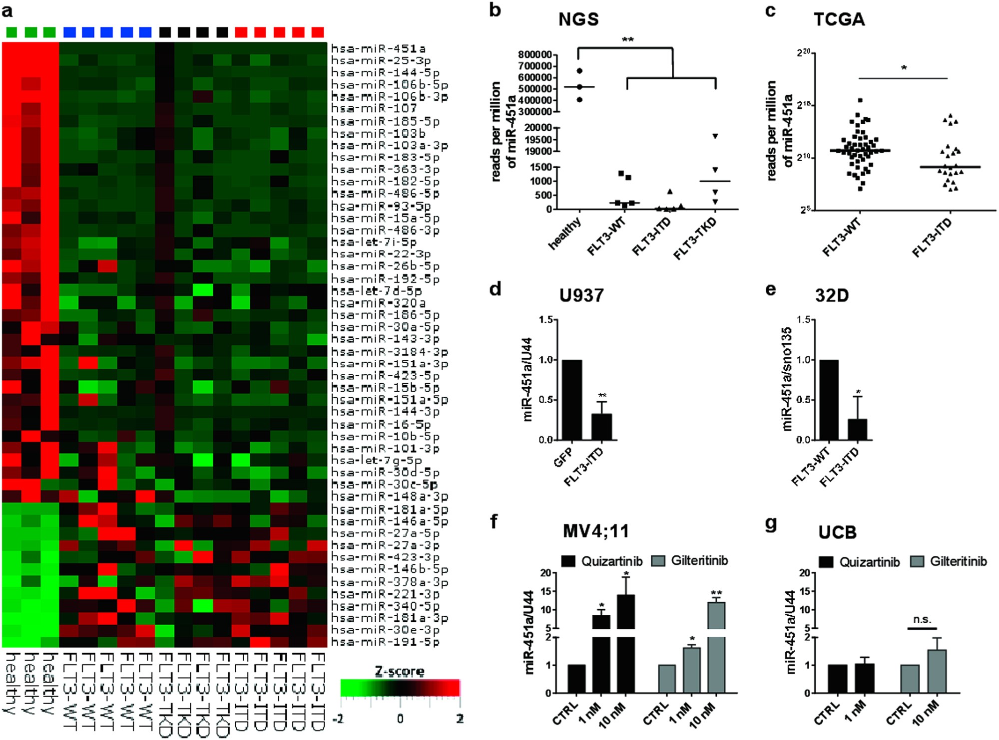
a NGS of bone marrow mononuclear cells from healthy donors and normal karyotype AML patients with FLT3-WT, FLT3-ITD or FLT3-TKD. Heatmap of the top 50 miRs differentially expressed in AML samples compared to healthy donors ranked by p-value. miR-451a exhibited the lowest p-value. b Median expression levels of miR-451a are lowest in FLT3-ITD+ AML samples. Significance was determined by Wilcoxon test (two-tailed **p < 0.01). c MiR-451a expression among FLT3-WT and FLT3-ITD AML patients of the TCGA cohort. Patients depicted were of normal karyotype. Significance was determined by Wilcoxon test (two-tailed *p < 0.05). d,e Transduction of U937 and 32D cells with FLT3-ITD led to significant decrease of miR-451a levels, measured by qPCR. (two-tailed t-test *p < 0.05; **p < 0.01). f MiR-451a levels of MV4;11 cells after 48 h treatment with FLT3 inhibitors quizartinib (black bars) and gilteritinib (gray bars). Both FLT3 inhibitors raised significantly miR-451a levels measured by qPCR. (two-tailed t-test *p < 0.05; **p < 0.01). g MiR-451a expression in umbilical cord blood (UCB) cells does not change upon 48 h treatment with quizartinib and gilteritinib. (two-tailed t-test; n.s. p > 0.05). All experiments were performed at least three times