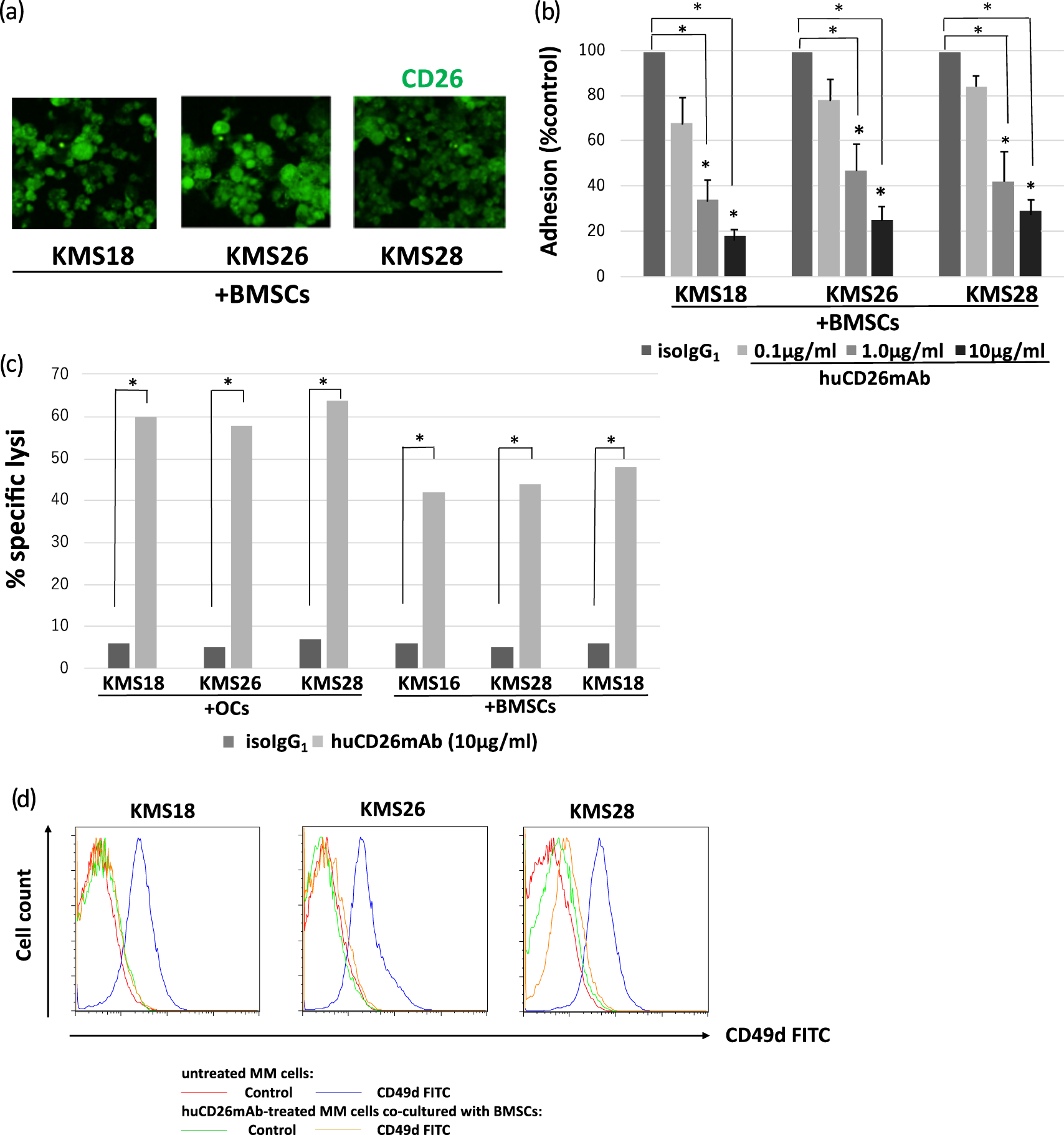
Fig. 6: huCD26mAb blocked CD26+ MM cell adhesion to BMSCs.

a After MM cell lines (KMS18, KMS26, and KMS28) were co-cultured with BMSCs for 48 h, the MM cells were collected and incubated. Next, cytospin slides using these MM cell lines were fixed with 4% PFA and were incubated with anti-human CD26 polyclonal antibody and Hoechst 33342 (5 μg/ml), washed and fixed. Images were processed using Nanozoomer-XR. MM cells co-cultured with BMSCs were positive for CD26. b The % adhesion of calcein-AM-labeled KMS18, KMS26, and KMS28 cells added to BMSCs was measured in the presence of huCD26mAb (0.1, 1.0, 10 μg/ml) or iso IgG1. huCD26mAb dose-dependently inhibited the adhesion of MM cell lines to BMSCs, while iso IgG1 did not. The data represent the mean ± SE of triplicate wells from three independent experiments (*p < 0.05). c huCD26mAb-triggered ADCC against MM cell lines (KMS18, KMS26, and KMS28) in the presence of BMSCs versus OCs was examined by a calcein-AM release assay. The data represent the mean ± SE of three independent experiments (*p < 0.05). d Cell surface CD49d expression in MM cells following huCD26mAb treatment was tested in the presence of NK effector cells. After a 2-h incubation, cells were harvested to determine the expression level of CD49d on MM cells by flow cytometry. CD49d expression was significantly reduced in huCD26mAb (10 μg/ml)-treated MM cells (KMS18, KMS26, and KMS28), recovered from co-culture with BMSCs compared with untreated MM cells