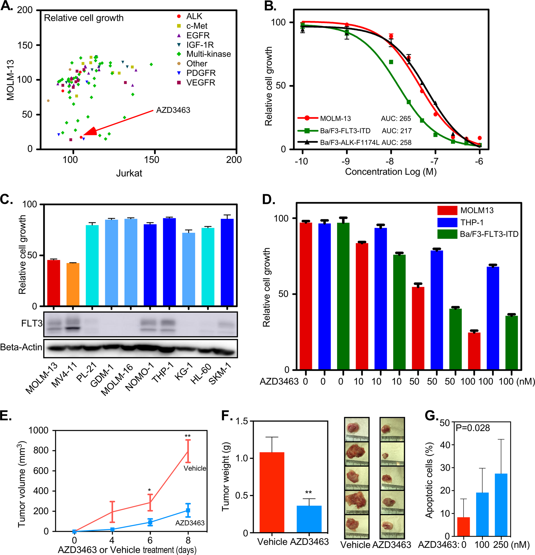
Fig. 1: AZD3463 inhibits in vitro cell growth and in vivo tumor formation.
From: The ALK inhibitor AZD3463 effectively inhibits growth of sorafenib-resistant acute myeloid leukemia

a MOLM-13 and Jurkat cells were treated with 100 nM of different inhibitors against kinases. Relative cell viability was measured by PrestoBlue after 48 h incubation with the drug. b MOLM-13, Ba/F3-FLT3-ITD, and Ba/F3-ALK-F1174L were treated with different concentration of AZD3463 for 48 h. Cell viability was measured by PrestoBlue. Area under the curve (AUC) was determined by GraphPad. c Relative cell growth of different AML cell lines was measured in the presence of AZD3463 after 48 h incubation with PrestoBlue. For FLT3 expression, cells were lysed followed by SDS-PAGE analysis. Anti-FLT3 antibody was used for Western blotting. d MOLM-13, THP-1, and Ba/F3-FLT3-ITD cells were treated with increasing concentration of AZD3463 for 48 h before measuring cell viability using PrestoBlue. e Four million cells were injected subcutaneously into ten mice. One week after injection, half of them were treated with the vehicle while half of them were treated with 15 mg/kg AZD3463. Tumor volume was measured on day 4, 6, and 8 after treatment. f Tumor weight was measured after sacrificing mice on the 8th day after treatment. g AML patient samples (three) were treated with AZD3463 for 48 h. Apoptosis was measured by Annexin V and 7-AAD kit