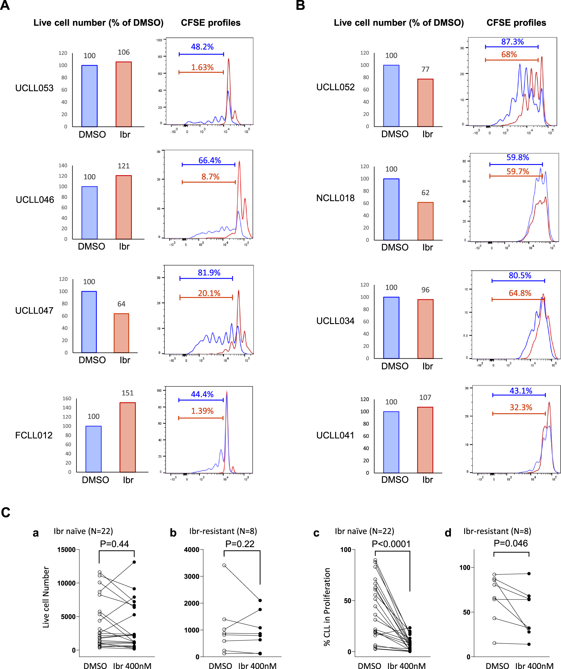
Fig. 2: Only the dividing subpopulation of CLL responds to ibrutinib, which is largely consistent with patients’ actual clinical response.

CFSE-labeled CLL cells were cultured with BMF+CpG/IL-15 in the presence of DMSO or 400 nM of ibrutinib (Ibr). All analyses shown were conducted at day 7 of the co-culture by flow cytometry. A Live cell numbers (bar graphs) and CFSE profiles of 4 ibrutinib naïve/sensitive cases. Live cell numbers were normalize to the DMSO control (100%). Percentage of cells distributed in the dividing phases of the CFSE profiles is automatically calculated by the FlowJo software. B Live cell numbers and CFSE profiles of 4 ibrutinib resistant cases. C Aggregate results of cell viability and % of dividing CLL cells are shown for ibr naïve patients (a and c) as well as ibr resistant patients (b and d).