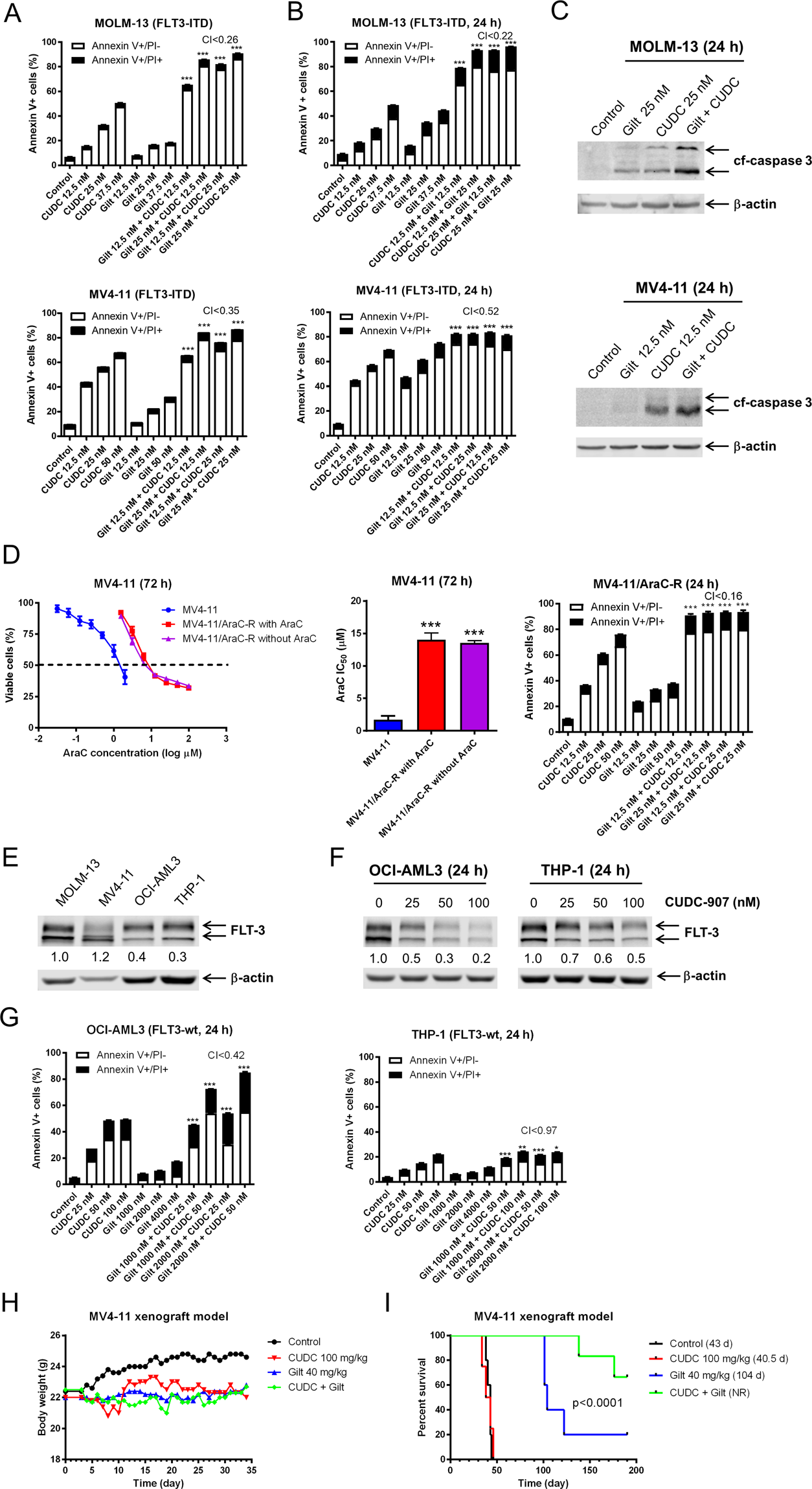
Fig. 2: Cooperative antileukemic activity of CUDC-907 plus gilteritinib demonstrated in vitro and in vivo.

A FLT3-ITD AML cell lines MOLM-13 and MV4-11 were treated with or without CUDC-907, after 12 h gilteritinib was introduced to the indicated samples, for a total CUDC-907 treatment duration of 24 h. Samples were then stained using annexin V/PI, and analysis performed via flow cytometry. Representative experiments are displayed, with combination index (CI) calculated using CompuSyn software. ***p < 0.001 compared to single-drug treatments. Individual CI values are shown in Supplementary Table S4. B FLT3-ITD AML cell lines MOLM-13 and MV4-11 were treated with gilteritinib, CUDC-907, both, or neither, for 24 h concurrently, and then annexin V/PI staining and flow cytometry analysis were performed. Representative results from one experiment are displayed. C MOLM-13 and MV4-11 cells were treated with gilteritinib, CUDC-907, both, or neither, for 24 h concurrently, and then whole-cell lysates underwent western blot analysis of cleaved-caspase 3 (cf-caspase 3) and β-actin. D MV4-11 cells were treated with stepwise increasing concentrations of cytarabine to generate MV4-11 cells with acquired cytarabine resistance (designated MV4-11/AraC-R). MV4-11/AraC-R cells were cultured in the presence or absence of the AraC concentration used to maintain resistance (1100 nM) for 5 days. Then the AraC resistant cells and parental cells were treated with variable concentrations of AraC for 72 h. Viable cells were determined using the MTT assay. Representative curves are shown on the left. IC50s were calculated and are presented on the right. ***p < 0.001 compared to the parental cells. MV4-11/AraC-R cells were treated with vehicle control, CUDC-907, gilteritinib, or in combination for 24 h. Cells were stained with annexin V/PI and subjected to flow cytometry analyses. CI values were calculated using CompuSyn software. Individual CI values are shown in Supplementary Table S4. ***p < 0.001 compared to control and single-drug treatment. E Western blots of FLT3 were generated utilizing whole-cell lysates from AML cell lines MOLM-13, MV4-11, OCI-AML3, and THP-1. Densitometry results compared to MOLM-13 and normalized to β-actin are shown. F OCI-AML3 and THP-1 cells were treated with CUDC-907 for 24 h. Whole-cell lysates were subjected to western blotting. Densitometry results for FLT3 compared to vehicle control and normalized to β-actin are shown. G The FLT3-wt AML cell lines THP-1 and OCI-AML3 were treated with CUDC-907, gilteritinib, both, or neither, for 24 h concurrently, and then underwent annexin V/PI staining and flow cytometry analysis. CI values were calculated using CompuSyn software. Individual CI values are shown in Supplementary Table S4. *p < 0.05, **p < 0.01, and ***p < 0.001 compared to single-drug treatment. H, I NSGS mice were injected with 1 × 106 MV4-11 cells/mouse via the tail vein on day 0. Mice were then randomized to one of four treatment groups: vehicle control (3% 200 proof ethanol, 1% polyoxyethylene sorbitan monooleate, and USP water; n = 5), CUDC-907 (100 mg/kg; n = 5), gilteritinib (40 mg/kg; n = 5), or combination (100 mg/kg CUDC-907 plus 40 mg/kg gilteritinib; n = 6). Treatment was initiated on day 3, with daily gilteritinib dosing and 5 days of daily CUDC-907 dosing followed by 2 days off, for a total of 28 treatment days. Daily body weights were measured and graphed as the mean for each group (H). Overall proportion of mice in each treatment group surviving, estimated via Kaplan–Meier method, is shown in panel (I). One mouse in the CUDC-907 group was excluded due to a drug-independent technical issue. NR indicates not reached.