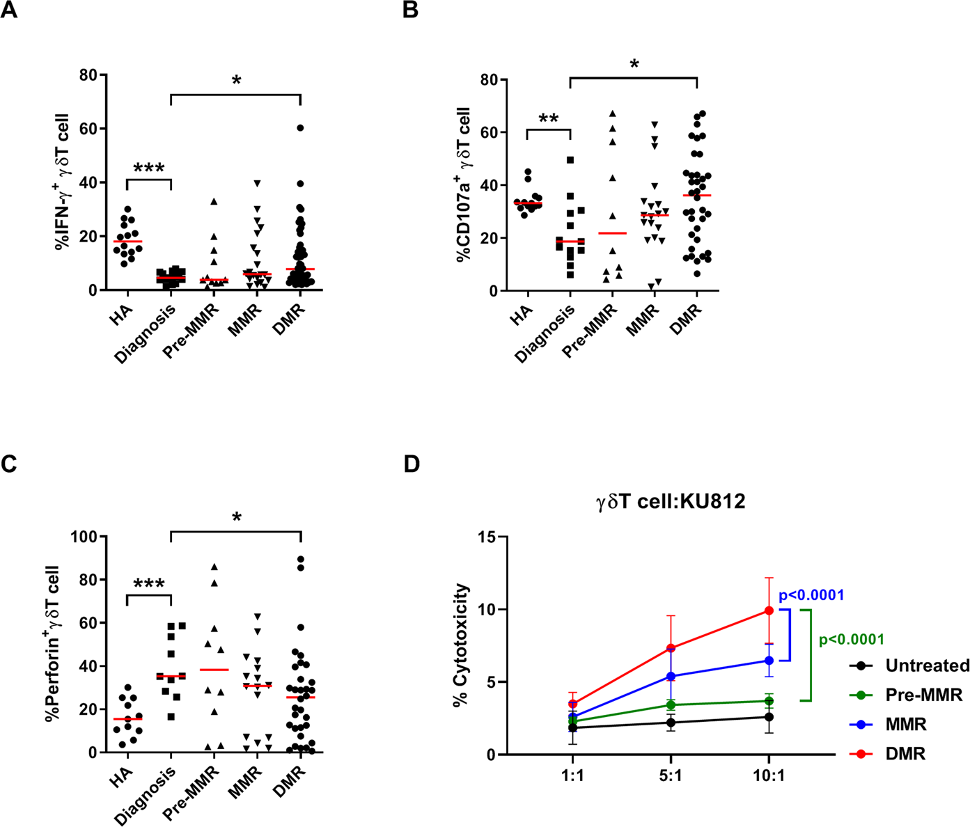
Fig. 4: γδT cells isolated from TKI-treated CML patients showed broad reactivities to BCR-ABL-inactivated CML cells.

The percentages of γδT cells expressing A intracellular IFN-γ, B perforin, and C surface CD107a were determined using flow cytometric analysis. Red bars denote the median. Data comparison was performed by the Mann-Whitney U test and paired t test. D The cytolytic activity of γδT cells isolated from patients on pre-MMR, MMR, and DMR was performed. KU812 cells were untreated or treated with BCR-ABL-specific siRNA and co-cultured with γδT at the indicated effector-to-target (E:T) ratios. One-way ANOVA was used for comparison between groups, and Bonferroni’s post hoc test was used to compare selected pairs. Statistically significant differences between the groups were marked with asterisks. Data were presented in mean ± SD of three patients. Statistical significance was defined by *p < 0.05, **p < 0.01, and ***p < 0.001.