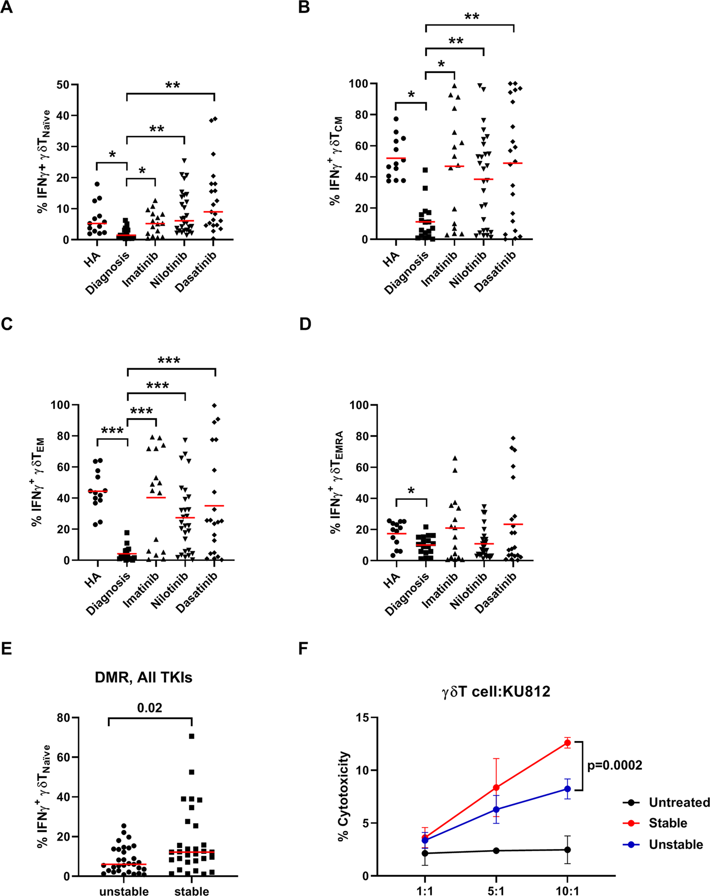
Fig. 5: IFN-γ expressing γδT phenotypes and cytotoxicity in CML patients on DMR.

The four γδT subsets were identified by cell surface CD45RA and CD27. The percentages of IFN-γ in the total γδT cells isolated from patients and healthy controls were compared among (A) naïve, B TCM, C TEM, and (D) TEMRA γδT subsets. E Different proportions of IFN-γ + naïve γδT cells were observed between stable (sustained MR4.0) and unstable patients. F Cytotoxicity assays for isolated γδT cells from unstable and stable groups. One-way ANOVA was used for comparison between multiple groups, and Bonferroni’s post hoc test was used to compare selected pairs. Statistically significant differences between the groups are marked with asterisks. Data comparison was performed by the Mann–Whitney U test in dot plots. Statistical significance was defined by *p < 0.05, **p < 0.01, and ***p < 0.001.