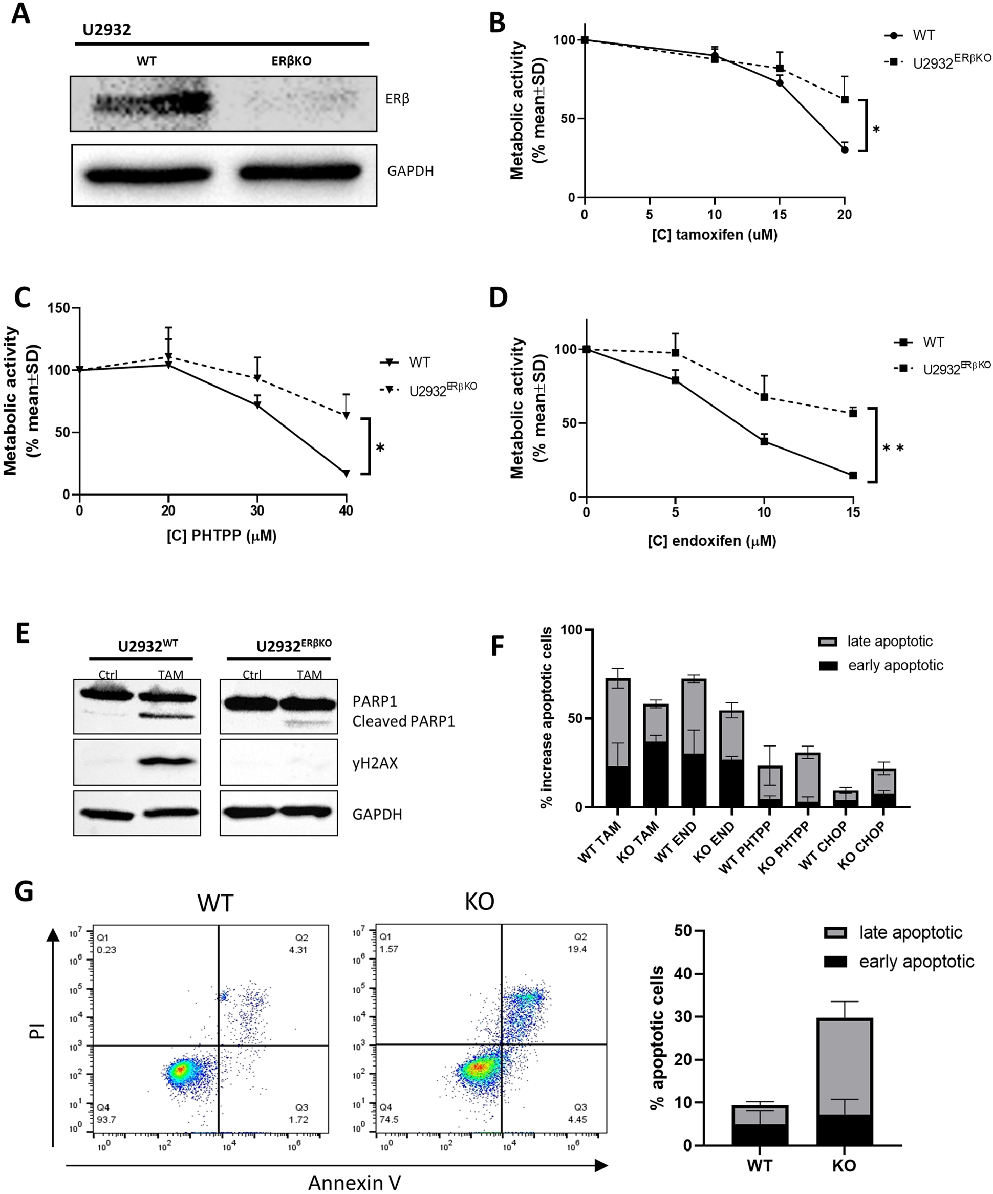
Fig. 4: ERβ KO reduces sensitivity to tamoxifen, endoxifen, and selective ERβ antagonist PHTPP.

A Western blot for ERβ in WT and KO cell line to confirm knockout. B Cell viability assay for WT and KO U2932 cell line treated with tamoxifen for 48 h. C Cell viability assay for WT and KO U2932 cell line treated with PHTPP for 48 h. D Cell viability assay for WT and KO U2932 cell line treated with endoxifen for 48 h. E Western blot for PARP1/cleaved PARP1 and γH2AX for U2932 and U2932 ERβO treated with 20 µM tamoxifen for 24 h. F Apoptosis induction with flow cytometry for AnV + (early) and AnV/PI + (late) apoptosis after treatment with tamoxifen (20 µM), endoxifen (15 µM), PHTPP (40 µM) and CHOP (1 µg/ml) in WT and ERβ KO U2932 cells. Average of three experiments. G Apoptosis for untreated WT and ERβ KO cells, flow cytometry for AnV and PI, and the average of four experiments.