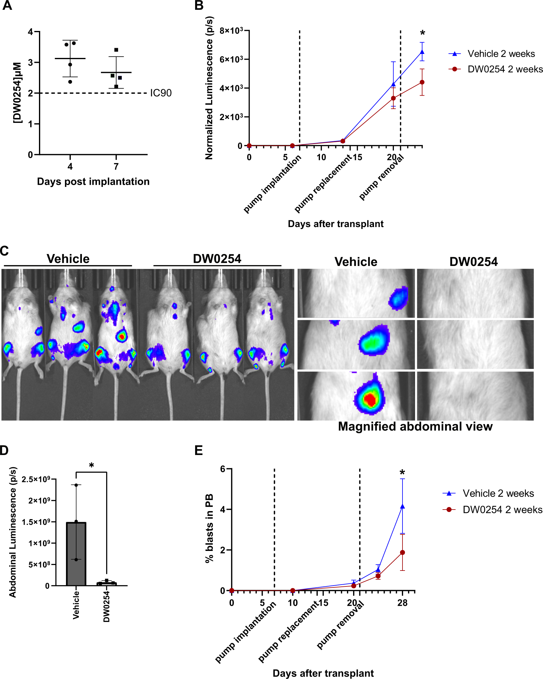
Fig. 7: In vivo treatment of mice with DW0254 using Alzet osmotic pumps.

A Plasma concentration of DW0254 (µM) at day 4 and 7 post subcutaneous implantation of Alzet osmotic pumps 2001 containing a 500 mg/ml solution of DW0254 in water with 50% DMSO and 15% Ethanol with a 7-days pumping rate of 1 µl/h. Individual values as well as mean ± SD of four animals are shown. B Changes in luminescent signal in units of photons/s (p/s), after luciferase expressing P12-ICHIKAWA xenograft for mice implanted with DW0254 or vehicle control pumps at day 7 and replaced at day 14 post-transplant. Photon flux signal after pump implantation was normalized over signal before implantation for each mouse. C Bioluminescent images of day 24 post-transplant (last data point of panel B) of mice treated with DW0254 or Vehicle control pumps from day 7 to day 21 and magnified abdominal view showing increased spleen signal in control mice. D Bar graph showing quantification of abdominal bioluminescence depicted in panel (C) right. Welch’s correction t-test was used for statistical analysis since variances between the groups were significantly different. E Percentage of blasts in the peripheral blood (PB) of mice treated with DW0254 or Vehicle control pumps for 2 weeks. Data in B, D, and E represent mean ± SD, n = 3 animals for each condition. *p < 0.05.