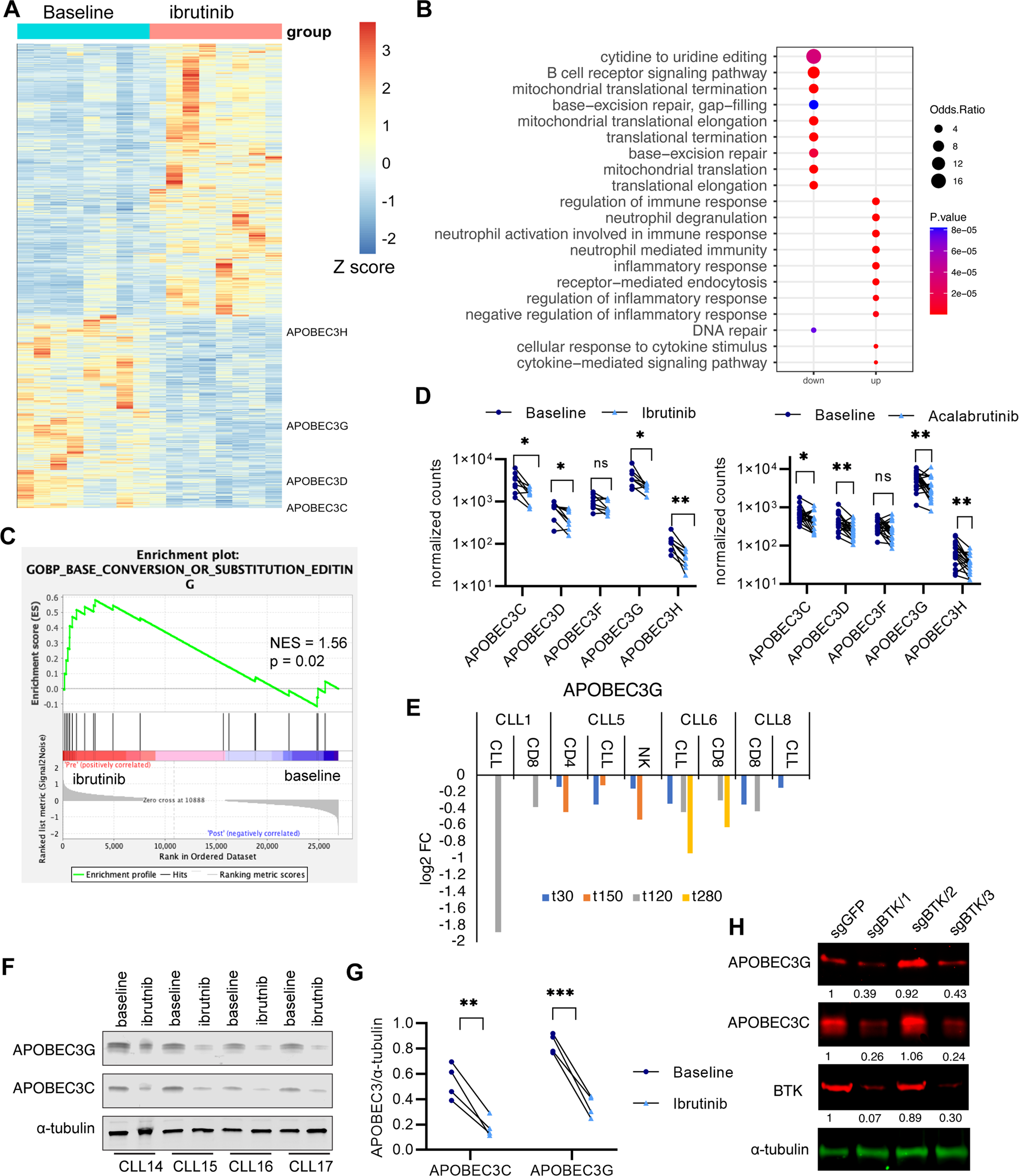
Fig. 1: BCR signaling-dependent APOBEC3 expression in CLL B cells.

A Heatmap representing the expression of significant changes in genes (= 3334, up = 1964, down = 1370. p < 0.05, fold change >1.5) (in CLL B cells from the same CLL patients before and with one-year continuous ibrutinib treatment. The gene expression was determined by RNA-seq, n = 8 patients. B Gene Ontology (GO) enrichment analysis for the ibrutinib suppressed genes. CLL B cells were harvested from the same CLL patients before and with one-year continuous ibrutinib treatment and the gene expression was determined by RNA-seq, n = 8 patients. C Gene set enrichment analysis showing enrichment of base conversion or substitution editing linked genes in ibrutinib pretreated CLL B cells compared to CLL B cells from patients with continuous 1-year ibrutinib treatment. D APOBEC3 gene expression changes in CLL B cells from ibrutinib-treated patients compared to that of pretreated patients. baseline = pre ibrutinib treatment; ibrutinib = 1-year of continuous ibrutinib treatment. E APOBEC3G expression in indicated cells from ibrutinib-treated patients. t30 means 30 days of ibrutinib treatment. F Immunoblot analysis of APOBEC3C and APOBEC3G in CLL B cells from patients before and after 1-year ibrutinib treatment. baseline = pre ibrutinib treatment; ibrutinib = 1-year ibrutinib treatment. G Quantification of the western blot intensity in panel (F). H Immunoblot analysis of APOBEC3C and APOBEC3G in MEC1 cells infected with indicated BTK sgRNAs, the intensity of each blot analysis was quantified and normalized against α-tubulin, with the normalized intensity of each blot in sgGFP control cells set to 1. The whole-cell lysates were harvested 5 days after infection.