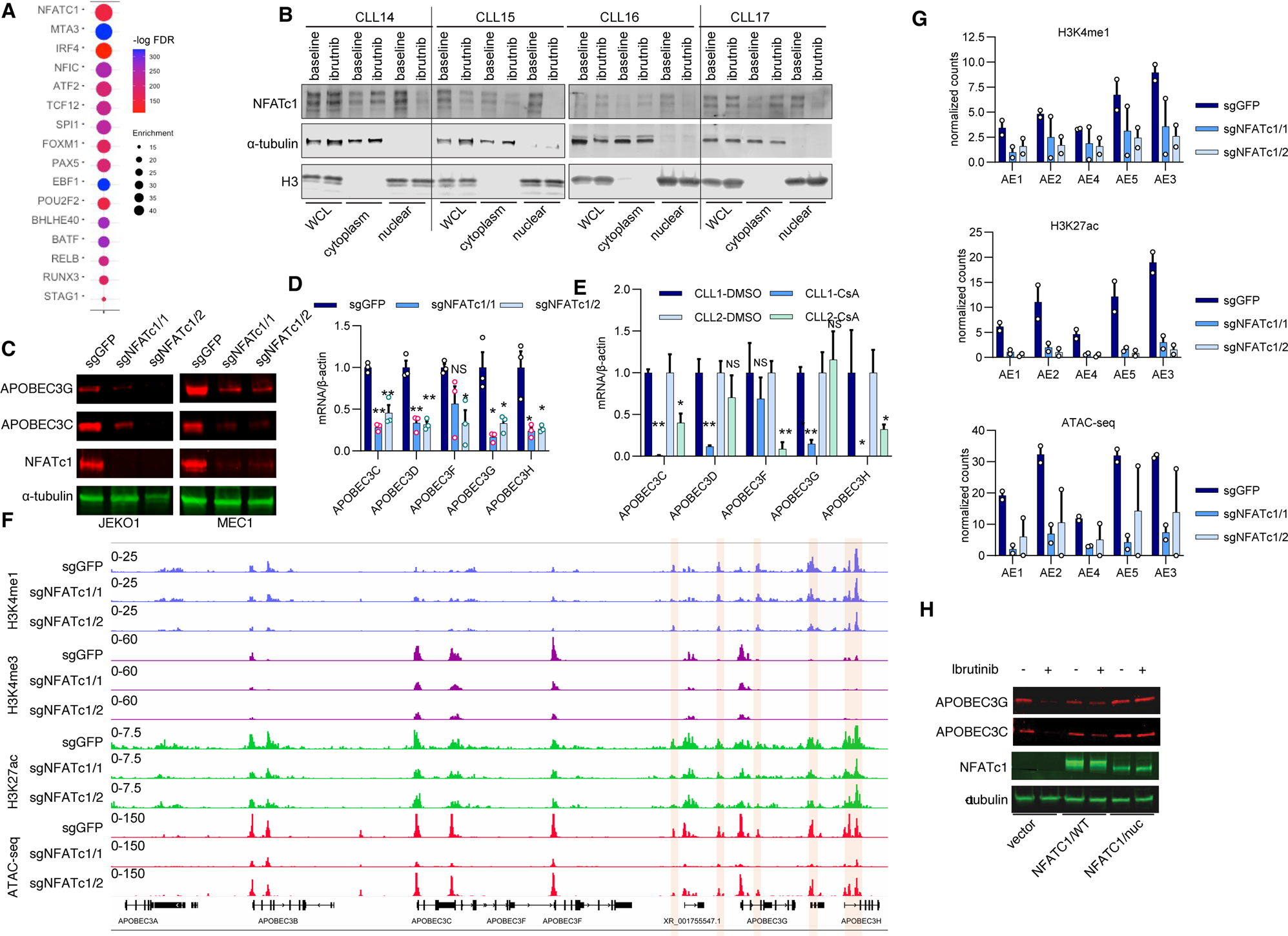
Fig. 4: NFATc1 controls the APOBEC3 expression through enhancer regulation.

A Top TF motifs enriched in the regions with decreased chromatin accessibility in CLL B cells after 1-year of continuous ibrutinib treatment are shown. The differential ATAC-seq regions between ibrutinib and baseline CLL samples were analyzed by tfmotifviews [61] and randomly matched control regions were generated as control. B Western blot showing protein levels of NFATc1 in nuclear and cytoplasm fraction of CLL B cells from patients treated with or without ibrutinib. The samples were collected as in Fig. 1A. C The APOBEC3C and APOBEC3G levels were analyzed by western blot in NFATc1 depleted MEC1 and JEKO1 cells. Indicated cells were infected with sgRNAs targeting NFATc1 for 5 days and the whole-cell lysates were harvested for western blot. The intensity of each blot analysis was quantified and normalized against α-tubulin, with the normalized intensity of each blot in sgGFP control cells set to 1. D RT-qPCR analysis of APOBEC3 expression in NFATc1 depleted MEC1 cells. n = 3 independent experiments. Indicated cells were infected with sgRNAs targeting NFATc1 for 5 days before the RNA was purified and analyzed by RT-PCR. E RT-qPCR analysis of APOBEC3 expression in CLL B cells treated with 2.5 μM Cyclosporin A for 24 h. F Genome tracks showing CUT&Tag of H3K4me1, H3K4me3, H3K27ac, and ATAC-seq profiles of APOBEC3 genes in NFATc1 depleted and control MEC1 cells. The cells were treated as in panel (D). G Normalized read counts of the CUT&Tag and ATAC-seq results in panel (F), n = 2 independent experiments for each histone mark. H Western blot showing protein levels as indicated in wildtype (NFATc1/wt) or nuclear stable form (NFATc1/nuc) NFATc1 expressing MEC1 cells treated with or without ibrutinib at 2.5 µM for 3 days. NFAT1c1 was detected by Flag antibody.