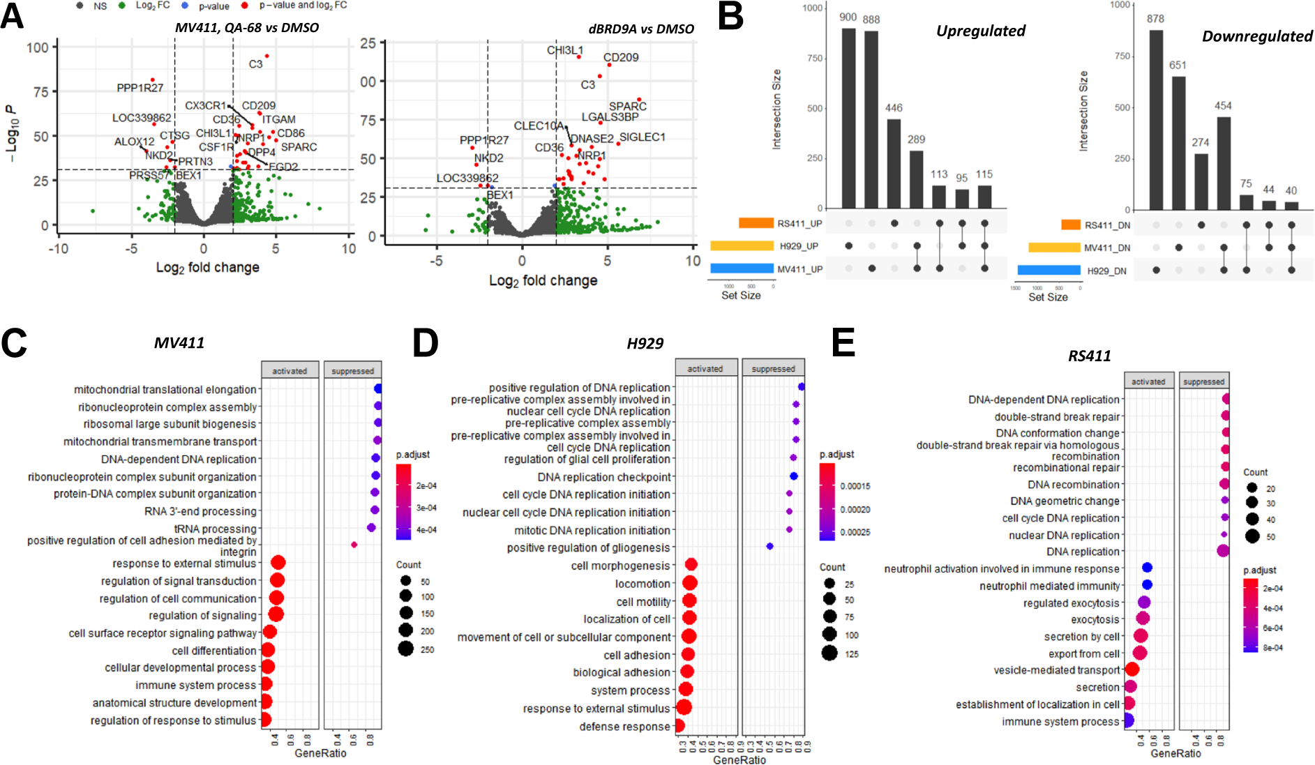
Fig. 8: Targeted loss of BRD9 leads to deregulation of major signaling pathways in hematopoietic malignancies, including cell cycle progression, the inflammatory response, immune response, cell adhesion and DNA replication and repair.
From: BRD9 degraders as chemosensitizers in acute leukemia and multiple myeloma

A Global transcript perturbation profile after QA-68 or dBRD9-A treatment in MV411 was contrasted. Genes undergoing |log2FC | > 2 and p < 10e-32 displayed as red dots. B Intersection sets of the number of differentially expressed genes (DEGs) that are unique and conserved after QA-68 treatment in MV4-11, H929 and RS4;11 cells. (C–E) Gene Set Enrichment Analysis of QA-68 treatment induced DEGs in MV4-11 (C), H929 (D), and RS4;11 (E) cells. DEGs are defined by Benjamini & Hochberg FDR < 0.05 & |FC | > 1.5 between QA-68 and DMSO treatments in respective cell lineages.