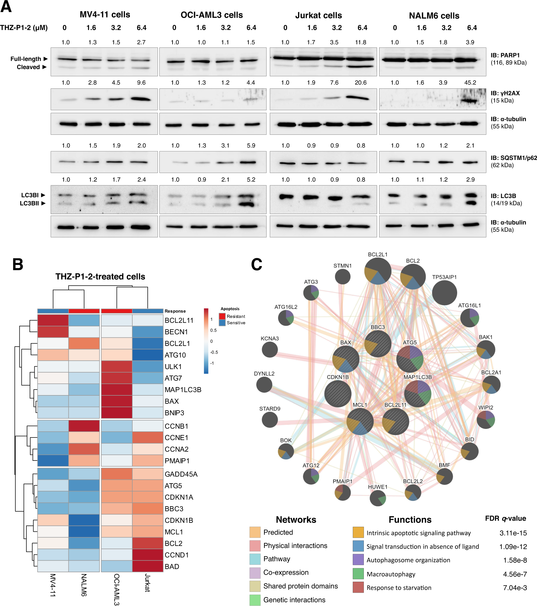
Fig. 3: THZ-P1-2 induces markers of apoptosis, DNA damage, and blockage of autophagic flow.

A Western blot analysis for PARP1, γH2AX, p62/SQSTM1, and LC3B in total extracts from MV4-11, OCI-AML3, Jurkat, and NALM6 cells treated with vehicle or with increasing doses of THZ-P1-2 (1.6, 3.2, and 6.4 µM) for 24 h. Membranes were reincubated with α-tubulin antibody and developed with the SuperSignal™ West Dura Extended Duration Substrate system and GBox. Band intensities of cleaved-PARP1, γH2AX, p62/SQSTM1, and LC3B were corrected by α-tubulin expression and normalized by vehicle-treated cells. B Heatmap depicting the gene expression profile of leukemic cell lines treated with vehicle or THZ-P1-2 (6.4 μM) for 24 h. The blue color in the heatmap indicates decreased mRNA levels, while red indicates induced mRNA levels, which were normalized by vehicle-treated cells (n = 4). Leukemia cells that showed the lowest rates of THZ-P1-2-induced apoptosis were considered resistant. C Network for THZ-P1-2 modulated genes constructed using the GeneMANIA database (https://genemania.org/). A total of seven genes (BBC3, ATG5, MAP1LC3B, MCL1, CDKN1B, BAX, and BCL211) were significantly modulated in all cell lines tested and are illustrated as crosshatched circles; the interacting genes included by modeling the software are indicated by circles without crosshatched. The main biological interactions and associated functions are described in the literature.