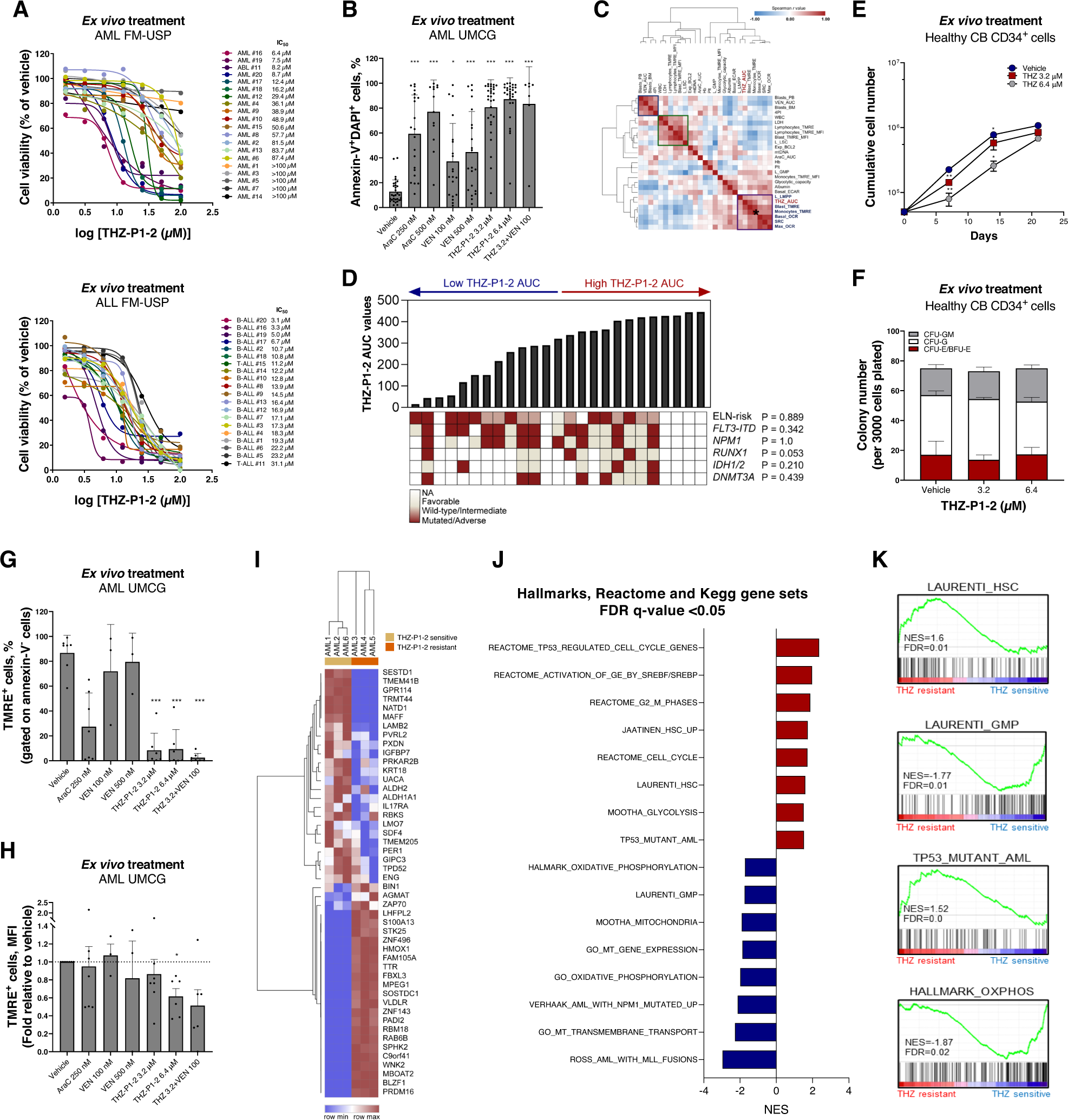
Fig. 5: Pharmacological PIP4K2s inhibition selectively reduces cell viability of primary leukemic blasts.

A Dose-response cytotoxicity was analyzed using a methylthiazoletetrazolium (MTT) assay in samples from acute myeloid leukemia (AML) or T- and B-acute lymphoblastic leukemia (T- or B-ALL) patients treated with vehicle or increasing concentrations of THZ-P1-2 (1.6, 3.2, 6.4, 12.5, 25, 50, and 100 μM) for 72 h. Values are expressed as the percentage of viable cells for each condition relative to vehicle-treated cells. The IC50 values for each patient sample are described. B Apoptosis was detected by flow cytometry in gated human Sca1-CD45+CD34+ (or CD117+ cells for NPM1-mutant AMLs) of acute myeloid leukemia (AML) samples in a co-culture system using a FITC-annexin V/DAPI staining method. Cells were treated with vehicle, cytarabine (AraC, 250 and 500 nM), venetoclax (VEN, 100 and 500 nM), and/or THZ-P1-2 (3.2 or 6.4 μM) for 72 h. Bar graphs represent the mean ± SD of all the independent patients screened, each point represents a patient. The p values are indicated in the graphs; *p < 0.05, **p < 0.01, ***p < 0.0001; ANOVA and Bonferroni post-test. C Correlation analysis of THZ-P1-2 response with clinical, laboratory, molecular, and metabolic characteristics of the samples. Note that THZ-P1-2 responsiveness (area under curve, AUC) was clusterized with markers of mitochondrial metabolic markers (Levels of MMP in the blasts – Blast_TMRE; Basal OCR and Max OCR). Data were processed using the Morpheus platform (https://software.broadinstitute.org/morpheus/) D Association of THZ-P1-2 sensitivity (area under the curve, AUC), mutations in FLT3, NPM1, and RUNX1, and European LeukemiaNet (ELN) risk stratification. E Evaluation of long-term proliferation in neonatal cord blood (CB) CD34+ and primary AML mononuclear cells using a co-culture system. Data were expressed as mean ± SD of at least three independent experiments. The time points and p values are indicated in the graphs; *p < 0.05, **p < 0.01, ***p < 0.0001; ANOVA and Bonferroni post-test. F Neonatal cord blood (CB) CD34+ cells were plated in cytokine-supplemented methylcellulose in the presence of vehicle or THZ-P1-2 (3.2 or 6.4 μM). Colonies were counted after 8–14 days of culture and are represented as the percent of vehicle-treated controls. Bars indicate the mean ± SD of at least three assays. G, H Mitochondrial membrane potential was detected by flow cytometry in gated human CD45+CD34+ (or CD117+ for NPM1-mutant AMLs)/annexin V− from samples from acute myeloid leukemia (AML) in a co-culture system using the TMRE staining method. Cells were treated with vehicle, cytarabine (AraC, 250 nM), venetoclax (VEN, 100 or 500 nM), and/or THZ-P1-2 (3.2 [alone or in combination with VEN 100 nM] or 6.4 μM) for 72 h. Bar graphs represent the mean ± SD of at least three independent experiments, each point represents a patient. The p values are indicated in the graphs; *p < 0.05, **p < 0.01, ***p < 0.0001; ANOVA and Bonferroni post-test. I Differently expressed proteins obtained from THZ-P1-2 (THZ)-sensitive (n = 3) and THZ-resistant (n = 3) AML patients were included in the heatmap (all false discovery rate (FDR) q values (FDR q) <0.25). AML patients with higher AUC were considered resistant to THZ-P1-2. J The bar graph represents the normalized enrichment scores (NES) for Hallmark, Reactome, and Kegg gene sets with FDR q < 0.05. K GSEA plots for enriched molecular signatures in THZ-P1-2 (THZ) resistant vs. sensitive AML patient’s proteome are also shown. NES and FDR q are indicated.