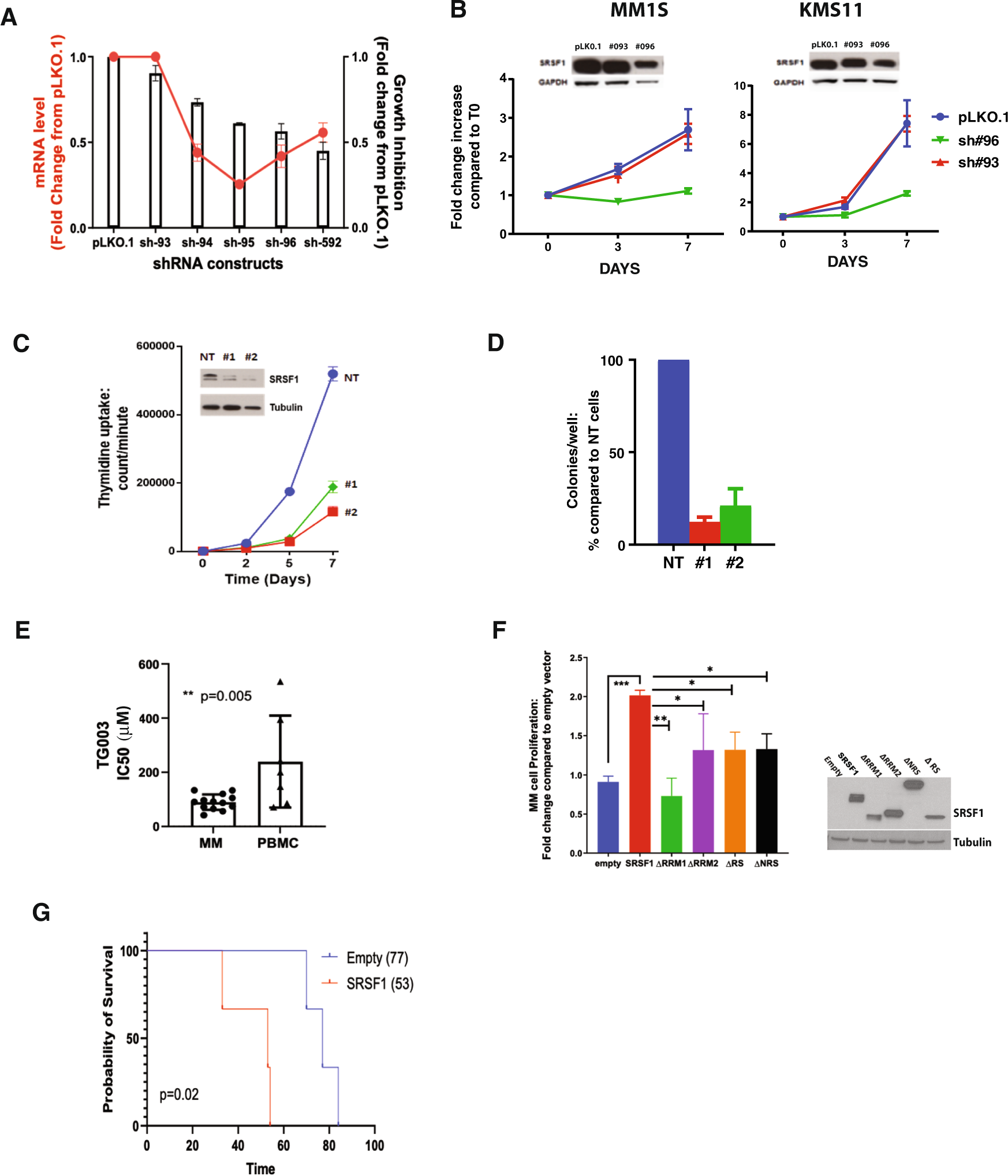
Fig. 3: SRSF1 expression impacts MM cell growth and viability.

A Genetic depletion of SRSF1 was achieved using four different shRNAs containing the target sequence or scrambled control in MM1S (x-axis). MM1S cells were infected with either scrambled (pLKO.1) or 4 SRSF1-targeted shRNAs and selected with puromycin for 72 h. qPCR analysis (right panel) was performed to confirm decreased SRSF1 mRNA levels (red line, right y-axis) in cells expressing SRSF1 shRNAs compared to scrambled cells (red line). Transduced cells were analyzed for effect on cell growth by 3(H) thymidine uptake and presented as fold change from cells infected with pLKO.1 (left y-axis and bar plots). Data are shown as the mean values ± s.d. of triplicates. B SRSF1 protein levels and cell proliferation were evaluated three days from puromycin selection by WB and CTG. Cellular proliferation is presented as the growth rate increase compared to t = 0. Reduced expression of SRSF1 is accompanied by a reduction of cell growth rate compared to control cells. C CRISPR/Cas9 knockdown studies were performed using transEDIT lentiviral gRNA plus Cas9 expression vectors in the KMS11 cell line. Cell growth was evaluated by 3H-thymidine uptake (y axis) over time (x axis). D CRISPR/Cas9 knockdown studies were performed using transEDIT lentiviral gRNA plus Cas9 expression vectors in the KMS11 cell line. CRISPR/Cas9 knockdown studies were performed using transEDIT lentiviral gRNA plus Cas9 expression vectors in the KMS11 cell line. Colony formation was measured in semi-solid, methylcellulose media. Graphs depict average colony numbers (mean ± SD) from control (NT) and KO MM cells in methylcellulose medium on day 21. E A panel of 13 MM cell lines (circles in left bar plot) and PHA-activated PBMC from seven healthy donors (triangles) were tested with different concentrations of TG003. IC50 analysis and a non-parametric t-test were performed. Data are shown as the mean value ± SD. F KMS20 MM cells were stably transduced with retroviruses expressing empty vector or T7-tagged SRSF1 mutants (x-axis). These cells were analyzed by western blotting with an anti-T7 antibody (right panel) to confirm transduction efficiency. Cell proliferation was evaluated after seven days of culture and represented as fold change from an empty control (y-axis). G SCID mice were injected with empty or SRSF1-expressing KMS20 cells (n = 3/cohort) and evaluated for overall survival. Log-rank Mantel-Cox test was utilized to assess statistical significance (p = 0.02).